【環球網財經綜合報道】日前,港交所披露信息顯示,宜賓市商業銀行已於6月30日提交上市申請。建銀國際、工銀國際爲聯席保薦人。

招股書顯示,宜賓市商業銀行自2006年成立,截至2022年12月31日,以總資產計宜賓商業銀行是宜賓市最大的銀行,此外以註冊資本計是四川省第二大的城商行。股東包括四川省宜賓五糧液集團有限公司、宜賓市財政局、宜賓市翠屏區財政局及宜賓市南溪區財政局,分別持有19.99%、19.987%、19.98%及16.94%的股份。

宜賓市商業銀行在招股書中表示,五糧液集團爲該行的國有非個人股東之一及單一最大股東,由宜賓發展控股集團有限公司全資擁有。作爲服務白酒產業鏈的特色銀行,宜賓市商業銀行建立了包括五糧液支行和酒聖路支行兩個專業支行,致力於爲宜賓優勢白酒產業服務,該產業目前由超過300家企業組成。
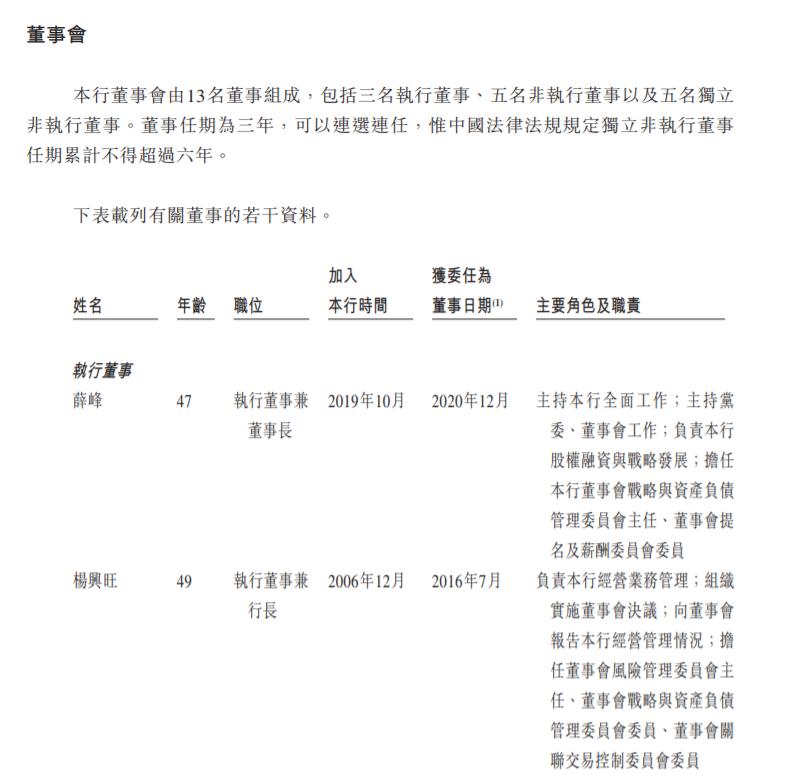
從其管理層結構來看,宜賓市商業銀行董事會由13名董事組成,包括3名執行董事、5名非執行董事以及5名獨立非執行董事。薛峯任執行董事兼董事長,曾任職於建設銀行成都岷江支行、建設銀行四川省分行等,以及民生銀行成都分行。

收入方面,宜賓市商業銀行2020年、2021年、2022年營業收入爲13.74億元,16.21億元,18.67億元。淨利潤分別爲3.15億元、3.28億元及4.33億元。
另據招股書,截至去年末,宜賓市商業銀行資產規模約804.13億元,不良貸款率、撥備覆蓋率分別爲1.77%、213.4%。