重慶新鋁時代科技股份有限公司從事新能源汽車電池系統鋁合金零部件的研發、生產和銷售,主要產品爲電池盒箱體,是新能源汽車動力電池系統的關鍵組成部分,目前該公司正在申請上市。
“重慶合澤實業發展有限公司”既是新鋁時代的主要客戶,同時也是公司的第一大供應商,招股書披露2022年公司採用非寄售模式向該客戶銷售廢料金額達7932.11萬元,同時向其採購鋁棒金額高達2.48億元,採購佔比達25.16%。另據《審覈問詢函的回覆》顯示,新鋁時代是在2021年纔開始與“重慶合澤實業發展有限公司”建立採購關係的,開始合作的第一年就以1.52億元的採購額成爲新鋁時代第一大供應商。
但據《國家企業信用信息公示系統》查詢顯示,“重慶合澤實業發展有限公司”在申報的2021年年報中顯示,該公司當時的經營狀態爲“歇業”,至於該公司在“歇業”的同年是如何向新鋁時代提供上億元鋁棒原材料的,新鋁時代並未接受記者採訪。

公開資料顯示,“重慶合澤實業發展有限公司”註冊資本達4500萬元,但截至到2022年末實繳資本爲零、員工社保繳納記錄爲零。不僅如此,“重慶合澤實業發展有限公司”此前於2017年進行過投資人變更,原投資人周澤勇退出股東名單,周澤勇則是三峽集團旗下子公司“重慶長電聯合能源有限責任公司”的經理,以及重慶川東電力集團旗下子公司“重慶市東昇鋁業股份有限公司”的董事長、總經理。
另據《審覈問詢函的回覆》披露,公司電池盒箱體產能與機械設備中的龍門加工中心投入數量、工作天數以及龍門加工中心工作效率有關,電池盒箱體產能是以其瓶頸工序(龍門加工中心)產能作爲測算依據,由此可見公司的龍門加工中設備是最重要的機器設備類型。公司在2022年12月發佈的招股書披露,截止到2022年上半年末公司擁有龍門加工中心原值3027.44萬元、淨值2465.91萬元、成新率爲81.45%。弔詭的是公司後於2023年9月發佈的最新版招股書披露,截止到2022年末公司擁有的龍門加工中心設備的賬面原值、資產淨值、成新率完全沒有變化,這也就意味着公司針對此項關鍵機器設備,在2022年下半年不僅沒有新增採購,也沒有計提任何折舊費用。
而且在2022年12月發佈的招股書中還披露,2022年上半年公司的理論產能爲29.07萬套,2023年9月發佈的最新版招股書披露2022年全年的理論產能爲83.83萬套,也即2022年下半年的理論產能超過了50萬套,較上半年顯著增加。在此基礎上公司擁有的龍門加工中心設備數量也應當是增加的。也即,公司在2022年末的龍門加工中心設備,不論是賬面原值還是資產淨值還是成新率,都不可能與2022上半年末保持一致。
不僅如此,對比公司發佈的截至2022年6月30日和截至2022年12月31日,公司擁有賬面原值超過1000萬元的機器設備及成新率均無任何變化。截至2022年6月30日的數據,是出自於2022年12月28日發佈的招股書,此時尚未到2022年末,也即這版數據不可能是截止到2022年末的數據,這更指向公司此後在2023年9月發佈的、截至2022年末的資產數據並未進行相應的更新。

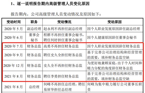
此外,《審覈問詢函的回覆》中披露新鋁時代此前在2020年7月至2021年8月這短短一年期間,更換了2次財務總監職務,而且在前任財務總監史久全於2020年12月辭任之後,現任財務總監李勇在2021年8月才填補了崗位空缺,此間相隔時間長達8個月。
