【環球網財經 記者 馮超男】據國家金融監督管理總局12月18日官網消息,爲進一步加強消費金融公司監管,防範金融風險,優化金融服務,促進行業高質量發展,國家金融監督管理總局修訂形成《消費金融公司管理辦法(徵求意見稿)》(下稱《徵求意見稿》),現向社會公開徵求意見。
值得一提的是,早在2009年7月,原銀保監會頒佈《消費金融公司試點管理辦法》(下稱《管理辦法》),爲試點消費金融公司的准入、監管和規範經營提供了重要保障。到了2013年,原銀保監會對《管理辦法》進行修訂,爲進一步擴大試點工作奠定了基礎。
也就是說,此次《徵求意見稿》距離上次修訂時隔10年,結合了消費金融公司行業實際情況,進一步補充相關內容,加強與現行監管法規銜接。而修訂內容主要涉及優化准入政策、突出業務分級監管、加強公司治理、強化風險管理、注重消費者權益保護、規範合作機構管理、健全市場退出機制等方面。
提高准入標準 主要出資人持股比例升至不低於50%
在准入標準方面,《徵求意見稿》提高主要出資人的資產、營業收入等指標標準及最低持股比例要求,促進股東積極發揮支持作用,切實承擔股東責任;提高具有消費金融業務管理和風控經驗出資人的持股比例,更好發揮該類出資人合規與風控作用;提高消費金融公司最低註冊資本金要求,增強風險抵禦能力。
具體來看,《徵求意見稿》要求申請設立消費金融公司註冊資本爲一次性實繳貨幣資本,最低限額爲10億元人民幣或者等值的可自由兌換貨幣。而在《管理辦法》中最低限額爲3億元。
《徵求意見稿》還將消費金融公司主要出資人持股比例要求由不低於30%提高至不低於50%。主要考慮:一是從近年監管實踐來看,提升主要出資人持股比例有利於壓實股東責任,增強股東參與公司經營意願,更好發揮股東資源優勢,促進股東積極發揮支持作用。二是有利於提高決策效率,避免由於股權相對分散而出現公司治理失效失衡的問題。
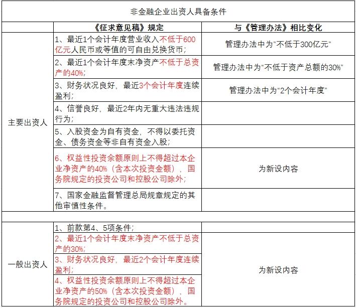
而在金融機構與非金融企業作爲出資人應具備的條件上,《徵求意見稿》在《管理辦法》基礎上做了調整。其中,《徵求意見稿》新增一項對權益性投資餘額的限制,如金融機構作爲主要出資人需權益性投資餘額原則上不得超過本企業淨資產的50%(含本次投資金額)。


不僅如此,《徵求意見稿》提到消費金融公司至少應當有1名具備5年以上消費金融業務管理和風險控制經驗,並且出資比例不低於擬設消費金融公司全部股本三分之一的出資人。而《管理辦法》中規定,出資比例不低於擬設消費金融公司全部股本15%。
槓桿率不低於4% 流動性比例不得低於50%
基於風險防控需求,消費金融公司會通過與融資擔保公司、保險公司等機構合作,作爲貸款的風險緩釋手段。但是部分消費金融公司長期過度依賴此種模式發展,放鬆對借款人信用資質水平的實質審查,自主風控能力不足,而且也面臨擔保公司無法代償的風險。借款人除了支付貸款利息之外,還需支付擔保費,間接推高了貸款綜合利率。對於此,《徵求意見稿》規定消費金融公司擔保增信業務餘額不得超過本公司全部貸款餘額的50%,並在後續給予一定的整改過渡期。此外,要求消費金融公司槓桿率不得低於4%,限制盲目擴張。
而在監管指標上,除了前兩項要求外,《徵求意見稿》中提到,消費金融公司資本充足率、撥備覆蓋率、貸款撥備率不低於國家金融監督管理總局關於商業銀行的最低監管要求。而《管理辦法》僅是提到“資本充足率不低於銀監會有關監管要求”。且《徵求意見稿》取消了《管理辦法》中“資產損失準備充足率不低於100%”這一項,新增“流動性比例不得低於50%”的要求。
優化調整業務範圍 強化消費者權益保護
修訂內容之中,《徵求意見稿》還對消費金融公司的業務範圍進行了優化調整。一方面,區分基礎業務和專項業務,將“發放個人消費貸款”“發行非資本類債券”等7項業務納入基礎業務,將“資產證券化業務”“固定收益類證券投資業務”“與消費金融相關的諮詢服務”等4項業務納入專項業務。另一方面,取消非主業、非必要類業務。鑑於保險銷售專業性較高,且涉及的相關投訴糾紛較多,消費金融公司基本沒有開展此類業務,因此取消“代理銷售與消費貸款相關的保險產品”業務。
且《徵求意見稿》增加了“消費者權益保護”“合作機構管理”兩個專章,突出強化消費者權益保護。一方面,壓實消費金融公司的消保主體責任。要求將消費者權益保護納入公司治理,建立健全消保工作機制,設立消費者權益保護委員會,健全完善消保信息披露機制、個人信息保護制度,加強消費者適當性管理。另一方面,加強對合作機構的約束管理。要求消費金融公司加強合作機構准入管理、集中度管理,對合作機構進行持續管理和評估,明確合作機構的禁止性規定,避免因合作機構特別是催收機構不規範催收侵害消費者合法權益的情形;要求消費金融公司落實催收管理主體責任,制定催收機構績效考覈與獎懲機制,依法合規開展委託催收行爲,切實保護金融消費者的合法權益。
其中,信息披露制度中,《徵求意見稿》要求,消費金融公司應當建立健全年度信息披露制度,每年4月30日前通過官方網站或其他渠道向社會公衆披露公司基本信息、財務會計報告、風險管理信息、公司治理信息、重大事項信息以及消費者權益保護工作等相關信息。