湖北戈碧迦光電科技股份有限公司(以下簡稱“戈碧迦”) 從事光學玻璃及特種功能玻璃研發、製造和銷售,目前正在申請於北交所上市,主承銷商爲中信建投證券。
戈碧迦所生產的光學玻璃及特種玻璃的應用領域之一是醫療防護領域。招股書上會稿235頁顯示,2023年1-6月,戈碧迦在該領域有3家客戶,總銷售金額合計560.64萬元;但298頁又顯示,2023年1-6月公司在醫療防護領域的銷售收入爲553.76萬元,同一數據相差6.88萬元。
再看具體客戶,戈碧迦在《審覈問詢函的回覆》第50頁中稱,2023年1-6月公司向山東大華醫特環保工程有限公司銷售金額爲-20.31萬元;但在239頁中又稱,2023年1-6月公司向山東大華醫特環保工程有限公司銷售金額爲-13.44萬元。針對上述數據差異,本網記者向戈碧迦發函求證,但截至發稿公司未予回應。




另外,戈碧迦招股書顯示,浦江晶凱隆工貿有限公司是實控人虞順積和自然人吳其洪合資設立的關聯企業。浦江晶凱隆工貿有限公司與戈碧迦不存在同業競爭。但戈碧迦金華分公司報告期內租賃浦江晶凱隆工貿有限公司位於浦江縣經濟開發區一點紅大道180號院內倉庫及辦公室,面積997.92平方米。
天眼查相關信息顯示,吳其洪還是浦江縣其洪水晶壓料有限公司的實控人,該公司註冊地和經營地也是浦江縣經濟開發區一點紅大道180號,且與戈碧迦存在同業競爭。戈碧迦2016年年度報告還顯示,浦江縣其洪水晶壓料有限公司既是公司當年的第五大客戶,又是第二大供應商。
吳其洪控制的浦江縣其洪水晶壓料有限公司爲什麼和戈碧迦金華分公司同一經營地址?兩公司又是否存在其他的業務往來,戈碧迦有必要予以說明。


此外,戈碧迦曾在新三板掛牌上市,但在掛牌期間,公司的信息披露或存在瑕疵。
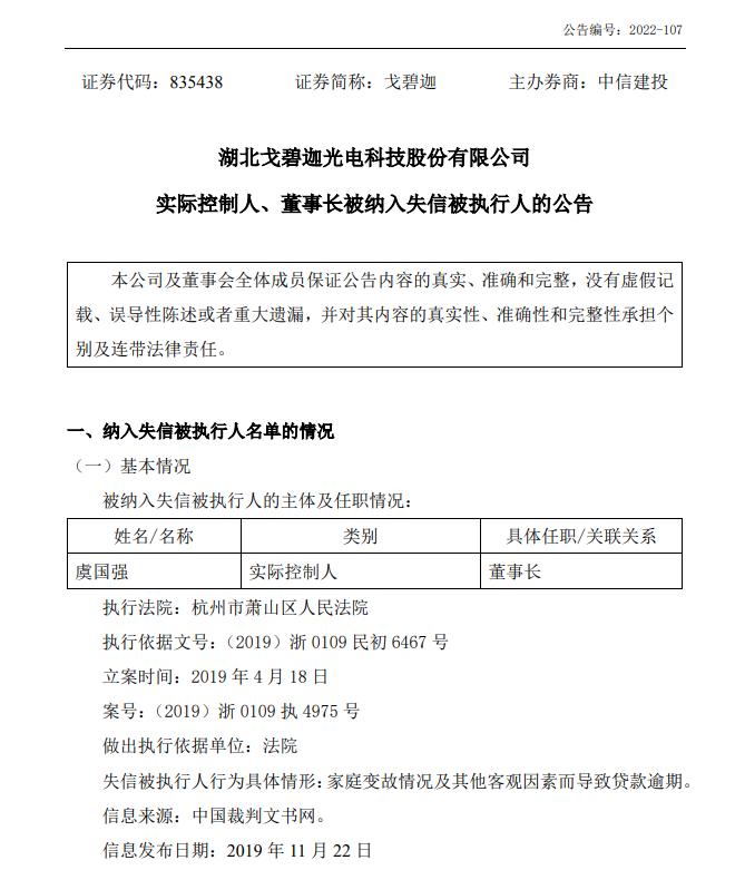
2019年,浙商銀行股份有限公司杭州蕭山支行因戈碧迦董事長虞國強欠錢不還將其告上法庭。2019年 5月 17日,杭州市蕭山區人民法院判決虞國強返還借款2,499,860.69元及支付相應的利息、罰息。因虞國強未在規定期限內履行法院判決,杭州市蕭山區人民法院於2019 年8 月1 日作出《失信決定書》,將虞國強列爲失信被執行人,失信期爲2 年,並限制高消費。但彼時戈碧迦公司並未予以公告。
直到三年之後的2022年9月27日,戈碧迦發佈《實際控制人、董事長被納入失信被執行人的公告》稱, 2019 年 9 月 18 日杭州市蕭山區人民法院出具《結案通知書》,確認該案已經全部執行完畢,據此虞國強被移出失信被執行人且被解除限制消費令。
