
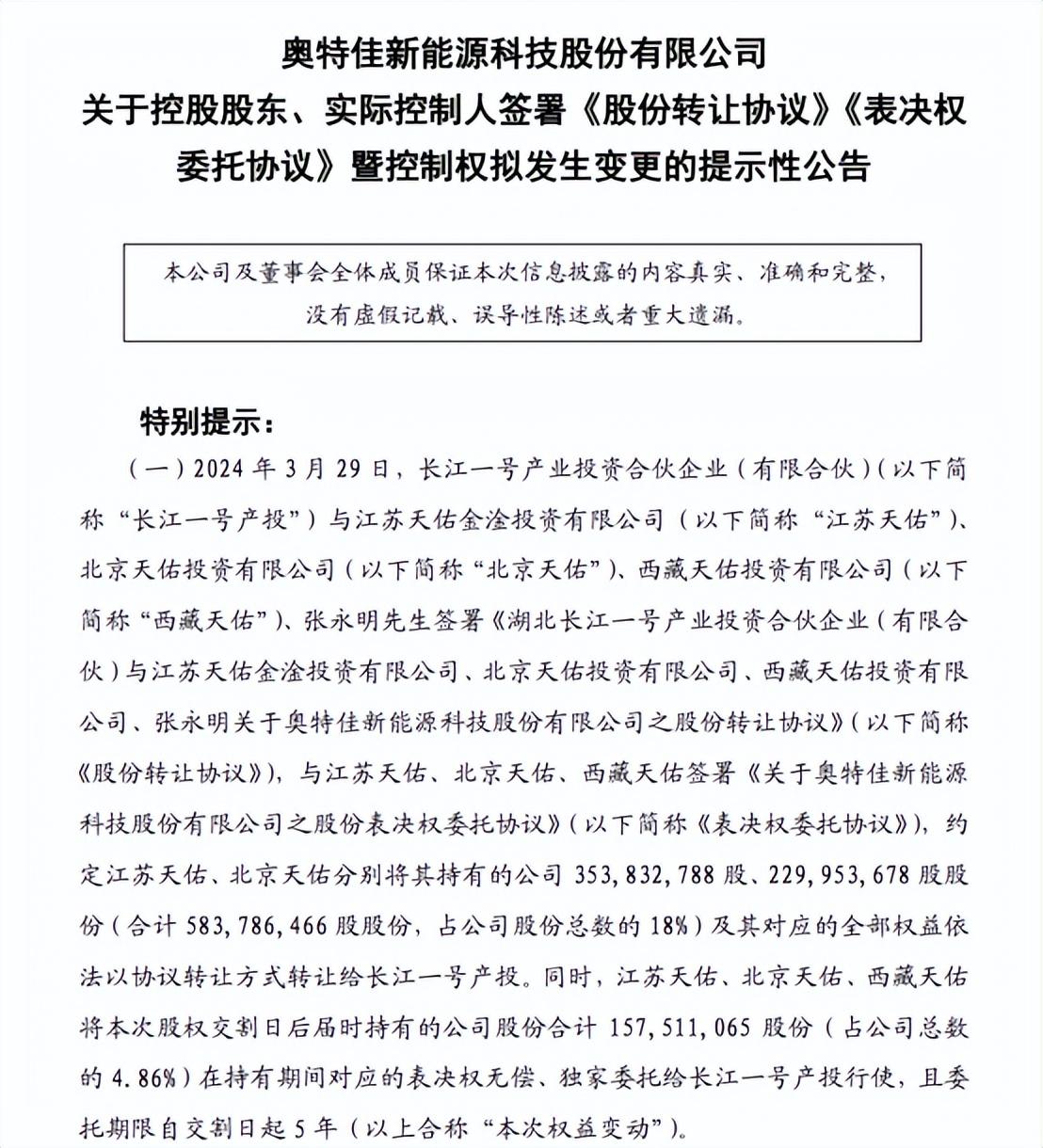
【環球網財經綜合報道】3月31日晚間,奧特佳(002239)披露關於控股股東、實際控制人簽署《股份轉讓協議》《表決權委託協議》暨控制權擬發生變更的提示性公告。
根據上述公告,近期長江一號產投與江蘇天佑、北京天佑、西藏天佑、張永明簽署《股份轉讓協議》,與江蘇天佑、北京天佑、西藏天佑簽署《表決權委託協議》,約定江蘇天佑、北京天佑分別將其持有的公司353,832,788股、229,953,678股股份(合計583,786,466股股份,佔公司股份總數的18%)及其對應的全部權益依法以協議轉讓方式轉讓給長江一號產投。同時,江蘇天佑、北京天佑、西藏天佑將本次股權交割日後屆時持有的公司股份合計157,511,065股份(佔公司總數的4.86%)在持有期間對應的表決權無償、獨家委託給長江一號產投行使,且委託期限自交割日起5年。
本次權益變動後,長江一號產投持有奧特佳583,786,466 股股份,佔總股本的18%,享有表決權的股份數量爲741,297,531股,表決權比例爲 22.86%。長江一號產投成爲公司的控股股東,湖北省國資委成爲奧特佳的實際控制人。
奧特佳在公告中稱,本次權益變動不以終止本公司的上市地位爲目的,旨在充分利用長江一號產投在投資管理、產業規劃等方面的優勢,爲本公司業務發展賦能,提高公司的經營及管理效率,促進公司穩定發展,增強公司的盈利能力和抗風險能力,提升對社會公衆股東的投資回報。同時,本次權益變動將有助於本公司未來的穩定發展,助力公司健康可持續發展,有利於提升公司治理能力、抗風險能力,不存在損害公司及其他股東利益,特別是中小股東利益的情形。