【環球網金融綜合報道】隨着A股市場逐漸接近3100點,知名基金經理楊金金、鮑無可、徐彥等人紛紛放寬旗下基金的大額申購限制,這一行動被視爲對市場的信心以及對中長期走勢的樂觀預期。
據瞭解,楊金金管理的交銀啓誠基金自4月1日起,單日大額申購限額從1000元放寬至5萬元,提升了近50倍。最新數據顯示,該產品的規模達到27.31億元。交銀施羅德基金在公告中表示,此次調整旨在滿足投資者對交銀啓誠基金的投資需求,同時體現出公司對市場的長期信心。

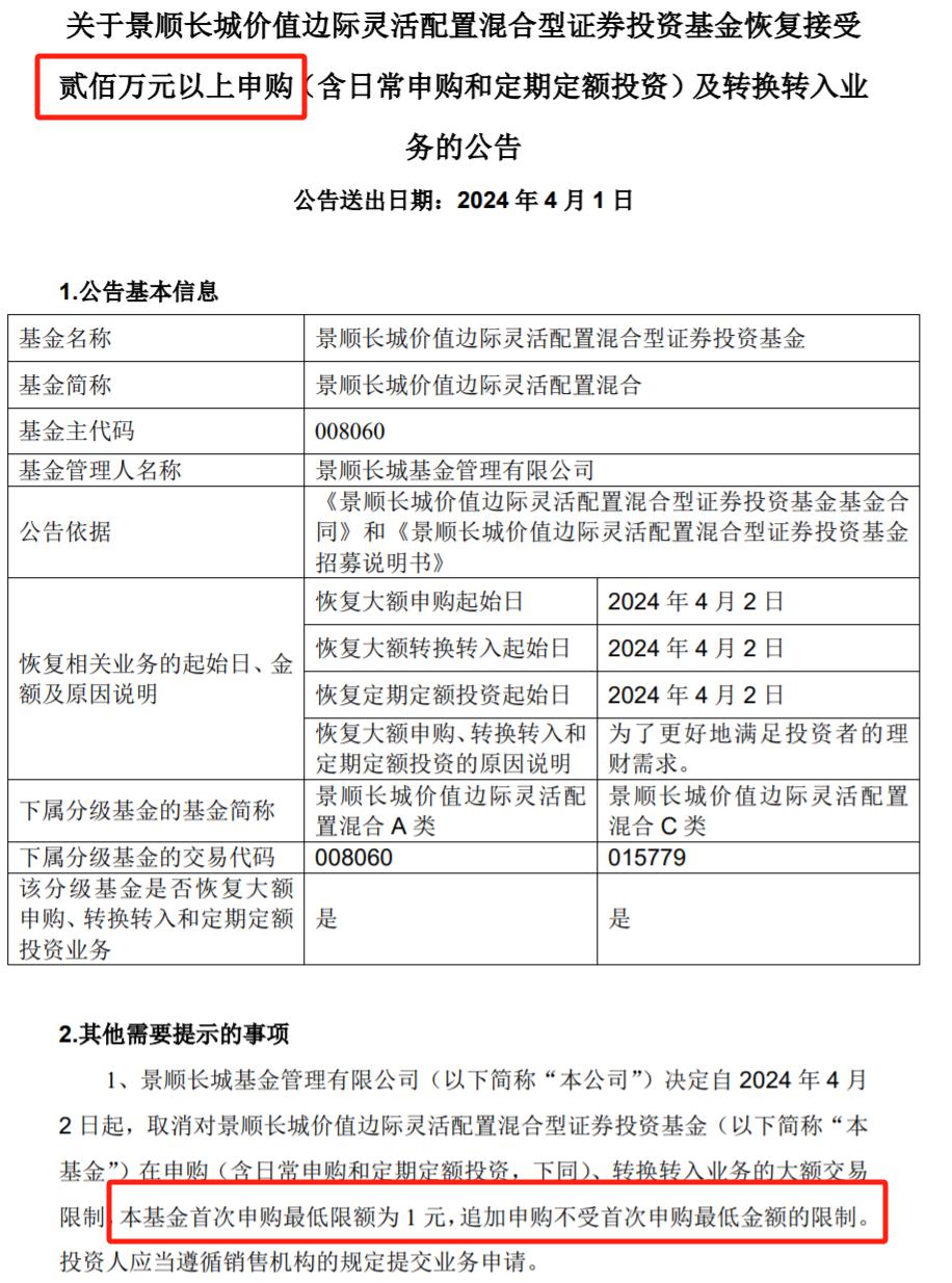
同樣,景順長城的鮑無可也在4月1日取消了景順長城價值邊際靈活配置混合的單日累計購買200萬元的上限。大成基金的“價值派”基金經理徐彥所管理的基金也在調整單日申購限額。他管理的大成競爭優勢基金自2月26日起已取消單日不超過100萬元的申購上限。

此外,大成睿享、大成策略回報等基金也分別在去年12月和今年1月取消了大額申購上限。
除了放寬申購限額,還有部分基金如匯安豐恆混合、天弘恆新混合、中加心悅配置混合、民生加銀量化中國靈活配置混合選擇恢復大額申購,顯示出基金經理們對市場的樂觀態度。
業內人士分析,這些基金經理選擇在市場情緒以及估值都相對底部的位置放開限購,不僅代表了機構投資者對當前市場位置投資價值的認可,也是對市場中長期走勢的積極預期。此舉有助於基金補充資金,降低贖回衝擊,同時提倡投資者理性投資,減少市場波動。
基金經理們放寬大額申購限制,無疑給投資者傳遞了一個積極的信號:當前市場大概率處於中長期底部,權益市場的投資性價比到了一個較好的位置。這對於穩定市場情緒,引導投資者理性投資,無疑具有積極的意義。