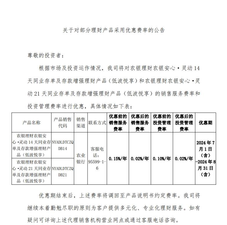
【環球網金融綜合報道】6月28日,農銀理財公告稱,根據市場及投資運作情況,將對農銀安心·靈動14天同業存單及存款增強理財產品(低波悅享)和農銀安心·靈動 21 天同業存單及存款增強理財產品(低波悅享)的銷售服務費率和投資管理費率進行優惠。

具體而言,銷售服務費率由優惠前的0.15%/年調整爲優惠後的0.02%/年,投資管理費率由0.1%/年調整爲0.02%/年,優惠期從7月1日(含)至8月31日(含)。
無獨有偶,今年6月,民生理財多次發佈旗下理財產品費率優惠公告。如6月27日,民生理財宣佈,對貴竹固收增利盈系列封閉43號理財產品的固定管理費、託管費及銷售費給予優惠。進一步來講,固定管理費由0.5%調整爲0.04%;銷售費由0.5%調整爲0.15%;託管費由0.03%調整爲0.01%,優惠期限從2024年7月4日(含)至2025年1月7日(含)。

除前述銀行理財公司外,據環球網財經記者梳理,6月以來,浦銀理財、信銀理財、興銀理財、交銀理財、華夏理財等也都對其部分理財產品費率進行了階段性優惠。更是有的理財公司“誠意滿滿”,優惠後費率低至0.01%。
從理財產品類型來看,主要以固定收益類和現金管理類理財產品爲主。且自2023年以來,理財公司已實施多輪“階段性降費”措施,各項費率整體呈現下行趨勢。
值得一提的是,銀行理財收取的費用包括固定管理費、託管費、銷售費、超額業績報酬、認購費、申購費以及贖回費。而目前,絕大多數理財產品均不收取認購費、申購費以及贖回費。根據普益標準統計,今年以來,收取認購費和申購費的理財產品比重不及1%,收取贖回費的理財產品比重不超過5%。
此外,普益標準提到,目前銀行理財主要收取的費用集中在固定管理費、託管費、銷售費和超額業績報酬。其中固定管理費的費率水平最高;超額業績報酬一般在理財產品到期後,針對該款產品超過其業績基準的收益按照一定比例收取,對產品整體的表現影響相對較小。今年以來,銀行理財固定管理費率和超額業績報酬計提比例呈現下降趨勢,而託管費率和銷售費率則呈現上升的趨勢。
在北京社科院副研究員王鵬看來,今年以來多家銀行已多次下調存款利率,這直接影響到固定收益類和現金管理類理財產品的收益率。爲了保持產品的吸引力,銀行不得不通過降低費率來減輕投資者的負擔。此外,行業競爭加劇,降低費率成爲一種有效的市場競爭策略,旨在吸引更多投資者,迅速擴大理財規模。且隨着金融知識的普及和投資者對理財產品的瞭解增加,投資者對費率的敏感度提高。銀行爲了滿足客戶需求,不得不考慮降低費率。
除此之外,至於降費是否會成爲常態,財經評論員張雪峯表示,銀行理財產品的降費有多重因素推動,且可能成爲一種長期趨勢,具體取決於持續低利率環境、監管政策影響、投資者意識提升、降費與利潤平衡、競爭策略調整。