鈞崴電子科技股份有限公司(下稱“鈞崴電子”)主營電流感測精密電阻及晶片型貼片熔斷器產品的研發、生產與銷售。公司本週五將在深交所創業板首發上會,計劃融資11.27億元,其中7.72億元投入電流感測精密型電阻生產項目,4.57億元用於設備購置及安裝;1.53億投資於年產電力熔斷器2300萬顆項目;0....
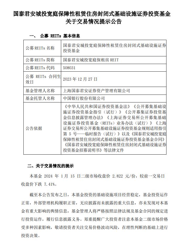
1月12日,REITs市場開年首單產品正式在上交所掛牌上市。該項目是長三角企業首單、市場發行規模最大的保租房公募REITs產品,底層基礎設施資產爲上海城投控股旗下持有的保障性租賃住房江灣社區和光華社區,合計爲市場供應近3000套租賃住房,建築面積約16.94萬平方米。該基金不僅是上海國資首單保...
1月16日,中國保險行業協會(下稱“保險業協會”)發佈公告稱,爲進一步做好行業自律和服務工作,保險業協會在充分徵求監管部門和保險機構意見建議的基礎上,制定了《保險機構資金運用關聯交易自律規則》(下稱《自律規則》)和《保險公司資金運用關聯交易管理制度標準》(下稱《制度標準》),於近日發佈實施...
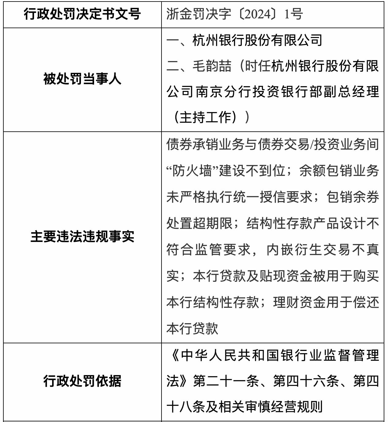
日前,據國家金融監督管理總局浙江監管局披露的行政處罰信息,杭州銀行因六項違法違規被罰210萬元。具體來看,據浙金罰決字〔2024〕1號,杭州銀行主要違法違規事實包括,債券承銷業務與債券交易/投資業務間“防火牆”建設不到位;餘額包銷業務未嚴格執行統一授信要求;包銷餘券處置超期限;結構性存款產品設計不...
1月16日消息,據江陰銀行公告,該行第一大股東變更。江蘇江南水務股份有限公司(以下簡稱“江南水務”)成爲江陰銀行第一大股東。據公告,1月12日,江南水務通過可轉債轉股的方式,將其持有的561.6萬張可轉債轉爲江陰銀行A股普通股,轉股股數爲1.42億股。本次轉股前,江南水務未持有江陰銀行普通股;...
總部設在阿聯酋迪拜的初創企業數據平臺瑪格尼特的一份最新報告顯示,近年來,約旦獲得的初創企業投資和交易數量在中東地區排名第四,僅次於阿聯酋、沙特阿拉伯和埃及。約旦數字經濟與創業大臣艾哈邁德·哈南德表示,約旦致力於成爲地區領先的創新、科技中心,正採取多項措施吸引投資,支持初創企業發展,創造更...
本報北京1月16日電(記者鄭海鷗)16日,“遊購鄉村好物迎春”——2024年“遊購鄉村”系列活動啓動儀式在京舉辦。活動由文化和旅遊部資源開發司、文化和旅遊部新聞中心、商務部流通業發展司、新華每日電訊共同指導。2024年“遊購鄉村”系列活動聚焦“美好旅程”“多彩年俗”“歡樂大集”“好物迎春...
核心閱讀近年來,山東省濟南市實施“萬人下鄉、千村提升”工程,整合幹部、企業、人才等多方面力量,每村安排1名駐村第一書記、1家企業團體,動員金融、科技、文化、法治等力量下沉一線、聯村幫村。截至2023年12月底,累計爲幫扶村增加集體收入7000餘萬元,帶動村民增收4000餘萬元,扶持962...
“不用擔心墒情和凍害,這場大雪爲豐收打好了基礎。”看着從雪中探出頭的麥苗,山東省德州市齊河縣焦廟鎮種糧大戶李建國終於放心了。他報名參加了縣農業農村局組織的農技培訓班,“要種好糧食,必須不斷學習新技術。”齊河縣有126萬畝耕地,糧食年產量常年在22億斤以上,連續7年獲評全國糧食生產先進縣。...
窯洞依山而建,石板路曲折蜿蜒,土牆圍成的院落裏擺放着石磨石碾。冬日暖陽下,記者走進陝西省延川縣甄家灣村,耳畔不時傳來歡聲笑語。“劇組再過幾天就要到了,趕緊聯繫羣演、準備接待。”村民方小燕在自家窯洞小院和村民們商量着迎接新項目。甄家灣村是個有750多年曆史的老村。靠着古窯洞發展文旅業,去年甄家灣...
本報北京1月16日電(記者劉志強)記者從國家發展改革委瞭解到,2023年,有關部門持續抓好以工代賑工作,加大中央專項投資支持力度,實施一大批以工代賑專項項目,有效拓寬了農村低收入羣體和城鄉就業困難勞動力就近就業渠道。2023年,通過實施以工代賑政策,累計吸納帶動253.4萬名低收入羣衆務工就業,...
文化產業賦能,推動鄉村全面振興,人是關鍵因素。2022年,文化和旅遊部等部門印發的《關於推動文化產業賦能鄉村振興的意見》提出“鼓勵各地結合實際,探索實施文化產業特派員制度”。2022年7月,河南省啓動文化產業特派員制度試點工作,選定信陽市光山縣、焦作市修武縣、洛陽市欒川縣等作爲首批試點。各...
作爲我國向北開放的重要門戶,東北地區在加強東北亞區域合作、聯通國內國際雙循環中的戰略地位和作用日益凸顯。其中,遼寧省以大連港、營口港、錦州港等爲沿海樞紐港口,發揮着重要的通道支點作用。中央經濟工作會議強調,“要加快培育外貿新動能”。如何擴大高水平對外開放,建設一流營商環境?近日,本報記者...
春運工作關係億萬羣衆切身利益。2024年春運期間客貨運形勢總體如何?如何做好春運服務保障工作,確保羣衆平安便捷溫馨出行和交通物流暢通高效?在1月16日國務院新聞辦公室舉行的新聞發佈會上,交通運輸部副部長李揚等介紹今年春運形勢及工作安排,並就相關熱點問題回應社會關切。客貨運輸將保持高位運行,多...
“目前,中國在能源轉型、基建投資、數字經濟等多個領域成爲領軍者。”世界經濟論壇執行董事薩迪婭·扎希迪日前接受本報記者採訪時表示,作爲世界第二大經濟體的中國將繼續爲全球經濟復甦提供動力。正在召開的世界經濟論壇2024年年會主題爲“重建信任”,來自全球120多個國家和地區的2800多名各界代表...