仲夏時節,世界目光再次聚焦中國。6月27日至29日,世界經濟論壇第十四屆新領軍者年會(夏季達沃斯論壇)在天津市梅江會展中心舉行。本屆年會主題爲“企業家精神:世界經濟驅動力”,來自90多個國家和地區的約1500名各界代表出席。這是新冠疫情發生3年多來,夏季達沃斯論壇首次恢復線下舉辦。海內外與會...
近日,商務部、財政部、國家發展改革委等部門發佈了前五個月經濟數據,從社會消費品零售總額到全國一般公共預算收入等,多項數據顯示出我國經濟正呈現出向好態勢。儘管如此,伴隨着地產擴張紅利的消退、居民消費信心有待恢復及出口承壓,我國經濟仍然面臨挑戰。針對國內外經濟環境所帶來的變化,鄭州銀行準確研...
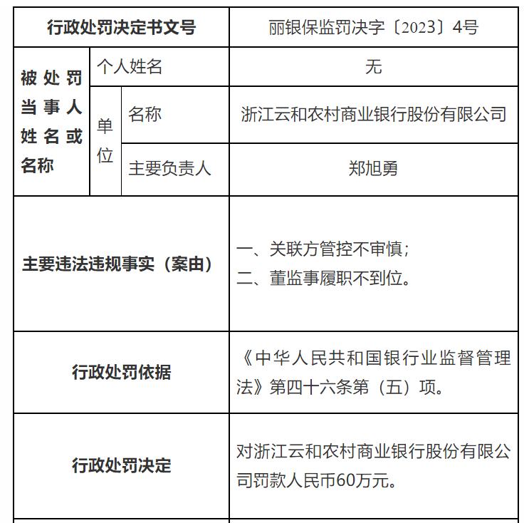
6月29日,國家金融監督管理總局披露的分局本級行政處罰信息顯示,浙江雲和農村商業銀行股份有限公司涉兩項違規,遭銀保監會麗水監管分局罰款60萬元。據麗銀保監罰決字〔2023〕4號,浙江雲和農村商業銀行涉及兩項違規包括關聯方管控不審慎和董監事履職不到位。...
6月28日,中國人民銀行上海總部披露5月長三角地區貨幣信貸運行情況,5月末,長三角地區人民幣貸款餘額60.05萬億元,同比增長14.5%;人民幣存款餘額70.76萬億元,同比增長12.9%。具體來看,貸款方面,5月份,長三角地區人民幣貸款增加4071億元,同比少增826億元。住戶部門貸款增加888...
收到自稱銀行工作人員推銷貸款的電話怎麼辦?近日,江西銀保監局發佈風險提示稱,有不法分子冒充銀行工作人員,以發放名片、發送短信、撥打電話等方式,吸引、誘導消費者辦理車貸、保單貸款、消費貸等,從中賺取高額手續費或者實施貸款詐騙,提醒消費者通過正規銀行網點、正規渠道辦理貸款業務。風險提示重點總...
6月28日,江陰銀行召開第八屆董事會第一次會議,根據會議決議公告,該行舉宋萍任第八屆董事會董事長,同意聘任倪慶華爲行長。簡歷資料顯示,宋萍出生於1977年2月,1999年9月參加農村信用社工作。2019年4月起任江陰銀行第六屆董事會董事、行長、黨委副書記,2020年5月起任第七屆董事會董事、...
本報北京6月27日電(記者王昊男)北京市人工智能策源地引領推介活動首期活動27日舉辦,北京市科委、中關村管委會發布首批10個行業大模型典型應用案例。由百度公司和國家電網共同開發的基於電力行業NLP大模型的設備運檢知識助手示範應用,由智譜華章與北京中醫藥大學東方醫院共同開發的數字中醫大模型示範應...
玉皇山南,再續“金玉良緣”。6月28日,山南金融服務中心成立暨金玉聯盟2023年第一次會議在杭州玉皇山南基金小鎮召開。杭州市上城區委、區政府、區政協領導及區委辦、區府辦、區政協辦、區財政局、區金融辦、玉皇山南基金小鎮管委會等相關部門負責人,與金玉聯盟成員單位、浙商總會金融服務委員會、浙江省長三...
A公司員工張女士,2019年起其一直在B公司工作,其自B公司離職後,於2021年10月15日入職A公司,2022年12月31日從A公司離職。在A公司期間張女士欲請休年假,但被告知其入職本公司工作不滿一年,在其他公司的工作年限在本公司無效,只有工作滿一年之後才能享受年休假。張女士訴至法院,...
在歐洲自行車展現場,參觀者在瞭解最新的自行車車型。本報記者張慧中攝第三十一屆歐洲自行車展日前在德國法蘭克福舉行。作爲全球規模最大的自行車展之一,本屆展會以“你好,未來”爲主題,吸引了全球超過1900家參展商,集中展示了自行車行業的最新產品、創新發展和前瞻趨勢。在德國博世公司展臺,電動自行車防抱...
“這款車都有哪些顏色?”“車輛尺寸是多少?”“售後服務怎樣?”……近日,中國長城汽車公司生產的坦克500系列汽車在阿聯酋、沙特阿拉伯等地陸續上市,吸引了不少消費者來到展廳問詢、下單。“我現在擁有一輛哈弗H9,已經開了兩年,不管是上班通勤還是野外出遊,駕駛性能和舒適度都很好。這次我準備再新買...
本報北京6月28日電(人民網記者夏曉倫、喬雪峯)28日,由人民網主辦的2023中國新產業(北京)峯會在京舉行。本屆峯會以“智能新時代產業新未來”爲主題,發佈了2023移動互聯網藍皮書和“小巨人護航季”一攬子賦能計劃,“白澤”數字版權保護平臺也在峯會上正式上線。《中國移動互聯網發展報告(2023...
2020年7月15日,本報經濟版推出報道《搬出去有盼頭留下來有幹勁》。資料圖片核心閱讀致富路子更多,基礎保障更強,社區服務更貼心……近年來,在雲南省怒江傈僳族自治州瀘水市洛本卓白族鄉,隨着後續扶持工作的不斷推進,無論是留在金滿村,還是搬遷至集中安置點巴尼小鎮的村民,都過上了穩當的新生活。巴尼小鎮...
確保各項降成本舉措落地見效,要堅持問題導向,聚焦企業反映的突出問題拿出真招實招前不久,5月宏觀經濟數據出爐,我國工業生產克服市場需求偏弱、價格下降的不利因素影響,總體上延續恢復態勢。同時,受到多重因素影響,企業經營困難較多,小微企業壓力仍然較大。在影響企業的諸多風險挑戰中,成本壓力是重要...
“作爲世界貿易組織(世貿組織)總幹事,我很高興再次來到中國,參加本屆夏季達沃斯論壇。”世貿組織總幹事伊維拉在出席2023年夏季達沃斯論壇期間接受本報記者專訪時表示,中國是世界經濟的重要參與者,此次在中國天津舉辦的夏季達沃斯論壇爲全球政商精英及學者提供了溝通與交流的平臺,有助於維護自由、開...