日前,國家衛健委等16個部門印發《“體重管理年”活動實施方案》,力爭通過三年左右時間,實現體重管理支持性環境廣泛建立,全民體重管理意識和技能顯著提升,健康生活方式更加普及,全民參與、人人受益的體重管理良好局面逐漸形成,部分人羣體重異常狀況得以改善。新時代證券在研究報告中提到,目前我國居民...
6月25日北京朝陽區十八里店朝陽港1303—686等地塊成功出讓,因僅有金隅一家房企報價,該地塊以63.8億元底價成交。據悉,該地塊面積4.77萬m²,建築控制規模不超過12.6萬m²,包括居住和托幼用地;起始樓面價50694元/m²,期房銷售指導價7.9萬元/m²、現房銷售指導價8.1萬元/m²...
今日,基金市場迎來分紅熱潮,共有57只基金(A/C類分開計算)宣佈進行分紅除權,涉及債券型、股票型和混合型基金。其中,債券型基金佔據主導地位,共有46只,股票型基金和混合型基金分別爲4只和7只。這些基金累計可供分配利潤高達65.91億元,爲投資者帶來了豐厚的回報。具體來看,鑫元基金旗下的“鑫...
6月25日,江陰銀行發佈公告稱,該行收到《國家金融監督管理總局無錫監管分局關於江蘇江陰農村商業銀行股份有限公司變更註冊資本的批覆》(錫金復〔2024〕74號),關於變更註冊資本的事項已獲覈準。據江陰銀行6月13日披露的投資者調研記錄,該行回應了一季報披露的核心一級資本提升相關問題。江陰銀行表示...
創金合信基金髮布公告稱,其旗下的創金合信港股通成長股票型發起式證券投資基金(以下簡稱“創金合信港股通成長股票”)因觸及規模清盤“紅線”,將按照《基金合同》規定進行基金財產清算並終止基金合同。根據公告,截至本月23日終,創金合信港股通成長股票的基金資產淨值低於2億元,已觸發基金合同終止事由...
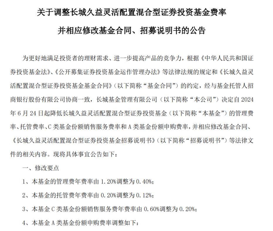
近日,長城基金髮布公告稱,自6月24日起,長城久益靈活配置混合基金將對其管理費率、託管費率、C類基金份額銷售服務費率和A類基金份額申購費率等進行大幅調整。具體來看,長城久益靈活配置混合基金的各項費率均出現了顯著下降。其中,管理費年費率從原先的1.20%降至0.40%,降幅高達66.7%。C類基金份...
日前,國家金融監督管理總局重慶監管局公佈一項行政處罰,渝農商理財因全部公募理財產品持有單隻證券市值超過該證券市值的30%;理財產品宣傳推介材料審查不到位,被罰110萬元。根據《關於規範金融機構資產管理業務的指導意見》,同一金融機構發行的全部公募資產管理產品投資單隻證券或者單隻證券投資基金...
6月25日,招商銀行召開2023年度股東大會,談到未來息差以及對利息收入影響時,該行行長王良表示,今年的營收增長和利潤增長兩項核心指標將繼續呈現“雙重承壓”態勢。王良指出,招商銀行一季度的淨息差與去年相比出現斷崖式下降,同比下降27個基點,主要是重定價因素導致。非利息淨收入也是下降的,主要因爲代...
根據東方財富Choice數據的統計,截至6月24日,今年內已有19只QDII基金相繼成立,其中大成基金、南方基金、國泰基金、易方達基金和廣發基金等均有參與佈局。此外,國內首批投資沙特阿拉伯市場的ETF——華泰柏瑞南方東英沙特阿拉伯ETF和南方基金南方東英沙特阿拉伯ETF於6月24日正式發行。同時,...
6月26日,哪吒汽車向港交所遞交上市申請,啓動IPO公開招股。本次IPO的保薦人團隊包括中金公司、摩根士丹利、中信證券、農銀國際和招銀國際等知名金融機構。招股書顯示,哪吒汽車所屬公司是一家面向全球的科技型新能源汽車公司,通過持續創新和精準的產品定位,哪吒汽車成爲中國領先的智能電動汽車品牌。招...
6月25日,蘇寧易購發佈公告,披露二季度經營數據,預計較上年同期扭虧爲盈。當日,蘇寧易購也發佈了回購股份報告書,公司將以不低於8,000萬元、不超過10,000萬元人民幣的金額回購公司股票。此前,蘇寧易購還公佈了管理層股份增持計劃,疊加二季度盈利、回購公司股票等重磅利好,傳遞了企業長期可持續...
6月25日,網商銀行成立九週年,首次對外解讀其交易銀行戰略。網商銀行行長馮亮表示,交易銀行是網商銀行的第二增長曲線,網商銀行不僅要成爲小微“信貸專家”,也要成爲小微“資金管理專家”。因此,網商銀行推出兩套小微資金管理解決方案——生意卡和電商通,分別面向個體經營者和小微企業。它們與此前升級的...
6月24日,據中國銀行業協會消息,根據協會發布的《中國消費金融公司發展報告(2024)》(以下簡稱《報告》),消費金融公司有效落實擴大內需的宏觀經濟政策,加大消費信貸供給力度,2023年資產規模和貸款餘額雙雙突破萬億元。根據《報告》,2023年資產規模達12087億元,貸款餘額達11534...
6月24日,據天津銀行公告,“天津銀行股份有限公司2024年金融債券(第一期)”於當天發行完畢,並正式起息。該期債券發行總規模爲100億元,品種爲三年期固定利率債券,票面利率爲2.12%。天津銀行在公告中稱,募集資金將用於保持整體負債規模穩定、優化負債結構,用於符合授信政策的優質資產項目。6月24...
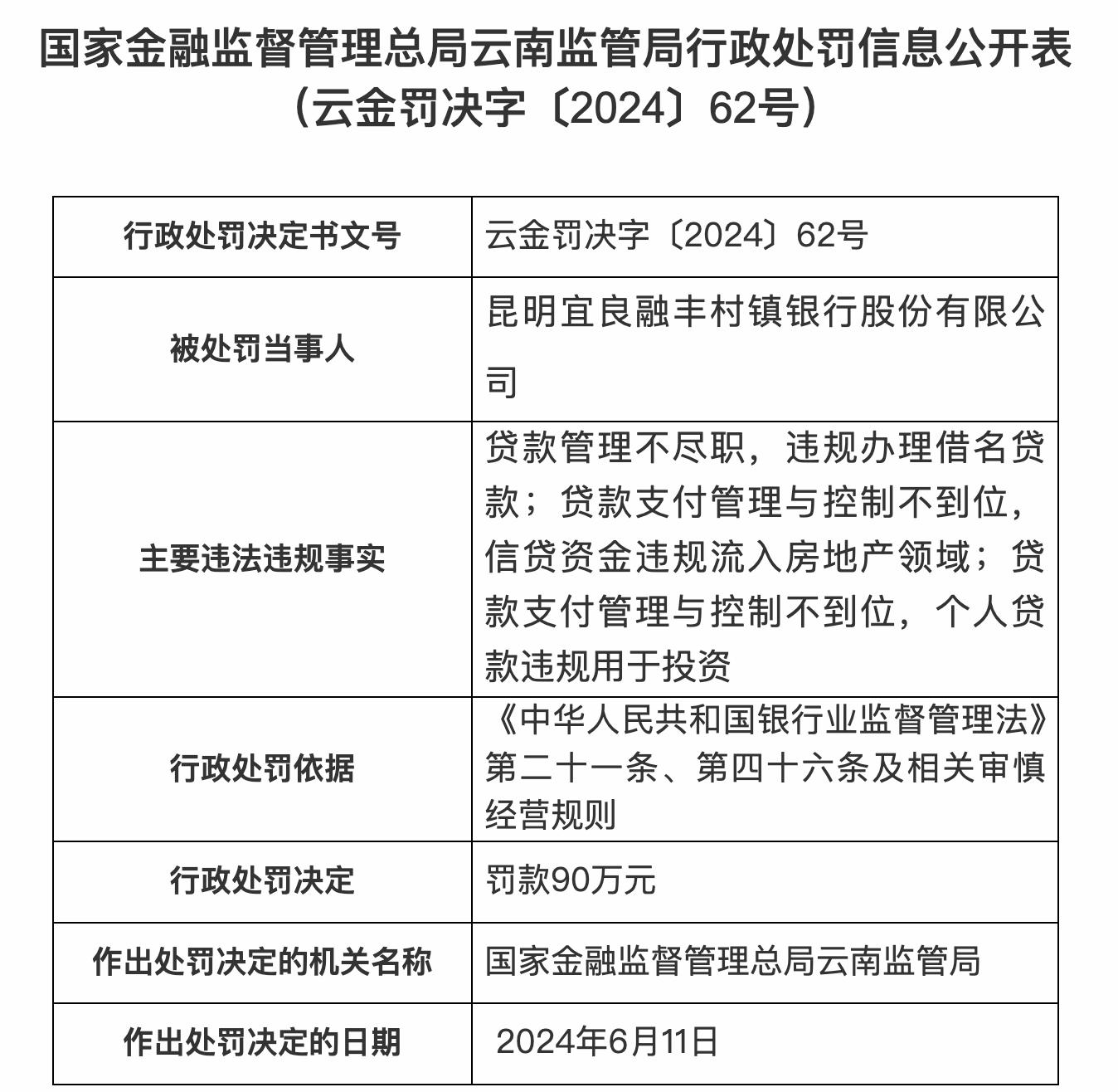
6月24日,據國家金融監督管理總局雲南監管局披露的行政處罰信息,昆明宜良融豐村鎮銀行因三項違法違規被罰90萬元,同時披露的兩項處罰信息顯示,該行時任董事長、行長被警告。根據雲金罰決字〔2024〕62號,昆明宜良融豐村鎮銀行涉及的主要違法違規包括,貸款管理不盡職,違規辦理借名貸款;貸款支付管理與...