今年以來,國有銀行陸續官宣管理層任職消息,新的人事架構逐漸明朗。4月16日,建設銀行公告稱,該行聘任李建江擔任副行長,待國家金融監督管理總局覈準其任職資格後履職,其管理架構也將恢復“一正五副”格局。據簡歷資料,李建江此前任職於國家開發銀行,2020年6月至2024年3月任國家開發銀行重慶...
近日,聯合國主導的淨零銀行業聯盟(NZBA)成員,宣佈更新和加強他們的氣候承諾,並通過投票採納了新版本的《銀行氣候目標設定指南》。這是首次將氣候目標範圍擴展至包括銀行的資本市場活動。部分銀行承諾在2050年或更早實現淨零排放,根據最新科研成果設定2030年的中期目標,並幾乎覆蓋了九個碳密集...
近日,國家標準化管理委員會與中國人民銀行聯合印發《關於下達社會管理和公共服務綜合標準化試點(金融機構ESG評價領域)項目的通知》,提出將“北京金融科技產業聯盟金融領域ESG數據評價服務標準化試點”,作爲國內首個聚焦金融領域ESG數據評價服務的試點項目試點。該項目由北京市市場監督管理局進行管理...
近日,新加坡政府宣佈推出新的可持續性報告撥款計劃,爲公司提供支持。新的撥款將由新加坡經濟發展局(EDB)和新加坡企業發展局(EnterpriseSG)等政府機構管理,將提供給年收入超過1億美元的大型公司,用於支付其首份可持續性報告準備成本的最高30%,上限爲新幣15萬新元,約合11.2萬美元。這項...
4月16日,聯合國世界旅遊組織祕書長波洛利卡什維利16日在聯大舉行的關於旅遊業的高級別專題活動中表示,2023年國際遊客數量幾乎恢復到了新冠疫情危機前水平的90%,並判斷“現在預計到今年年底將完全恢復到疫情前水平”。他還提到,2023年,儘管困難重重,但旅遊業出現了顯著復甦,已經從“歷史上最大...
4月16日上午,國家統計局發佈一季度國民經濟運行主要指標數據。今年一季度,我國政策效應不斷顯現,生產需求穩中有升,就業物價總體穩定,市場信心不斷增強,高質量發展取得新成效,國民經濟延續回升向好態勢,開局良好。整體來看,一季度國內生產總值296299億元,按不變價格計算,同比增長5.3%,比上年四季...
在4月13日至18日舉辦的第四屆中國國際消費品博覽會上,COACH,作爲泰佩思琦(Tapestry)集團旗下的知名品牌,連續第四年參展,並帶來了其專注於循環工藝和創新合作的全新子品牌“蔻馳之城”(Coachtopia)。這一新品牌的亮相不僅彰顯了COACH對可持續發展的承諾,也體現了其構建循...
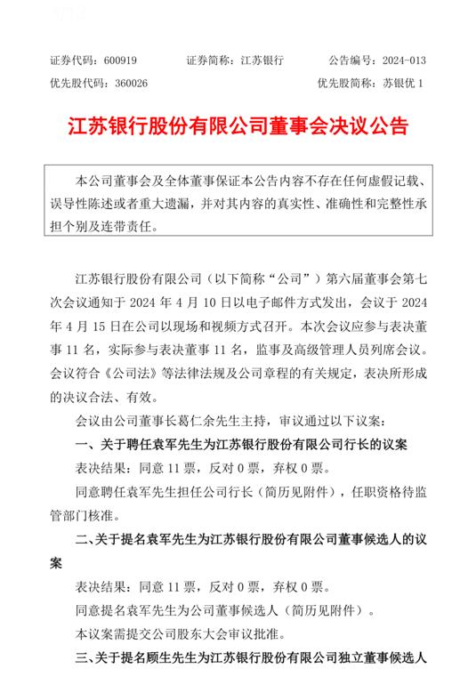
4月15日,江蘇銀行在發佈的一則公告中宣佈,經過董事會的審議,已決定聘任袁軍先生擔任該行的行長。這一任命尚需經過監管部門的核準,同時,袁軍也被提名爲該行的董事候選人,該議案將提交至公司股東大會進行審議和批准。袁軍先生擁有豐富的金融從業經驗和深厚的行業背景。公開資料顯示,他出生於1971年,曾在中國...
錦州銀行發佈交易安排通告稱:“市場參與者請注意,錦州銀行H股份的上市地位將於今天(2024年4月15日)辦公時間結束後撤回。”該行H股在聯交所的最後交易日期爲4月9日,並於4月15日下午4時起正式從聯交所退市。據瞭解,錦州銀行退市的主要原因有兩方面。首先,該行H股長時間處於較低價格範圍,...
4月15日,平安基金旗下的平安養老目標日期2045五年持有期混合型發起式基金中基金(FOF)(以下簡稱“平安養老2045”)發佈公告,宣佈自即日起暫停申購、定期定額投資業務。此外,根據該基金產品的公告,由於其資產規模狀況,該基金可能觸發基金合同終止情形。根據公告,平安養老2045的《基金合同...
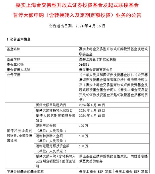
4月16日,嘉實基金公告,嘉實上海金ETF發起聯接暫停大額申購,以保障基金業績與投資者利益。公告指出,自2024年4月18日起,嘉實上海金ETF發起聯接的單個開放日每個基金賬戶的累計申購(含轉換轉入及定期定額投資)金額不得超過100萬元。如投資者提交的申購金額超過100萬元,嘉實基金將有權拒絕...
日前,證監會披露了關於覈準設立法巴證券(中國)有限公司(以下簡稱法巴證券)的批覆,註冊地爲上海市,註冊資本爲11億元,由法國巴黎銀行全資控股。法巴證券業務範圍爲證券經紀、證券自營、證券投資諮詢、證券資產管理。根據批覆,法國巴黎銀行應當自該批覆下發之日起6個月內完成法巴證券的工商設立登記工作。...
4月15日,國家金融監督管理總局山東監管局通報了2023年轄區銀行業消費投訴情況,總體來看,2023年山東銀行業消費投訴共計6717件。與2022年山東銀行業消費投訴共計2044件相比,投訴量增長228%。具體來看,涉及城商行(含民營銀行)的投訴量佔比38.62%,涉及國有大型商業銀行的...
4月15日,據人民銀行官網消息,近日,中國人民銀行召開2024年金融穩定工作會議,總結2023年金融穩定工作,分析當前金融形勢,安排下一階段工作。會議指出,我國金融體系總體穩健,金融風險總體收斂。2023年,銀行、保險、證券業金融機構主要經營和監管指標均處於合理區間。隨着中國宏觀經濟持續...
據上海銀行公告,江蘇南通三建集團股份有限公司(以下簡稱“南通三建”)針對此前發行的債券“19南通三建MTN001”,於3月15日召開2024年度第一次持有人會議,其中兩項議案未能獲得通過,分別爲《議案一:關於豁免本次持有人會議召集、召開、表決程序的相關要求的議案》和《議案二:關於同意發行人將本金...