在數字化和智能化日益成爲全球經濟發展重要引擎的背景下,銀河證券近日發佈了一份關於算力產業鏈的深度研究報告。報告指出,算力產業鏈的規模化、普及化及國產化將成爲未來發展的主要方向,預示着算力產業即將迎來一場深刻的變革。銀河證券的研究團隊深入分析了當前算力產業鏈的現狀和未來發展趨勢,認爲算力產...
隨着金價的持續上漲,黃金成爲投資者眼中的香餑餑。近日,招銀理財、光大理財、興銀理財、平安理財、北銀理財等多家銀行理財子公司紛紛推出了掛鉤黃金的理財產品,以滿足投資者對黃金投資的強烈需求。據瞭解,這些掛鉤黃金的理財產品主要以“固收+黃金”的形式出現,即在固收資產的基礎上,配置部分黃金類資產。...
國投瑞銀盛煊混合基金在建倉期尚未結束之際,就遭遇了大規模贖回,引發了市場的廣泛關注。據公告顯示,截至本月20日,該基金已連續30個工作日基金資產淨值低於5000萬元,觸發了清盤預警。國投瑞銀盛煊混合基金自去年12月26日成立以來,經歷了過山車般的市場波動。成立之初,A份額與C份額分別募集到了920...
龍年春節後,黃金市場“光芒萬丈”,金價不斷刷新歷史新高。目前,國際金價已突破每盎司2200美元,國內金價也是屢創新高,站上500元/克,首飾金價格更是一度逼近670元/克。業內人士表示,市場對美聯儲貨幣政策預期轉變、全球央行“買買買”、國內消費者購買黃金以及避險需求提升,均是本輪金價上漲的驅動因...
2019年,王凱返鄉創業,主營建設工程、建築裝修裝飾等業務。5年來,公司逐步發展壯大。王凱坦言:“這離不開山西政府採購的好政策。”山西中小微企業數量佔到全省企業總數的99%,吸納從業人員450萬人,佔全省企業從業人員超七成。山西將預算金額400萬元以下的政府採購項目全部預留給中小微企業,400...
3月25日,據路透社消息,受強勁電動汽車銷售勢頭的推動,中國汽車製造商在本週盛大開幕的曼谷國際汽車展上成爲萬衆矚目的焦點。這一趨勢突顯出長期主導泰國汽車市場的日本汽車巨頭正面臨日益嚴峻的挑戰。在車展的媒體預覽日,中國電動汽車品牌極氪和小鵬汽車等中國汽車製造商,向泰國客戶展示了他們最新的電動...
3月25日,據美聯社消息,隨着全球對碳排放和可持續性問題的日益關注,日本汽車製造商日產汽車正積極調整戰略,以電氣化爲核心,推動其全球業務的發展。公司首席執行官內田誠在週一的新聞發佈會上詳細闡述了一項龐大且雄心勃勃的商業計劃——“Arc”途徑,旨在通過擴大電動汽車產品線、開發更強大的電池並降低生...
零跑汽車3月25日在港交所發佈了2023年度業績報告,顯示其收益實現顯著增長,淨虧損同比有所收窄。根據公告,零跑汽車2023年的收益達到人民幣167.467億元,與2022年相比,同比增長了35.2%。在毛利率方面,該公司也取得了明顯改善,2023年毛利率爲0.5%,展現出積極的發展趨勢。...
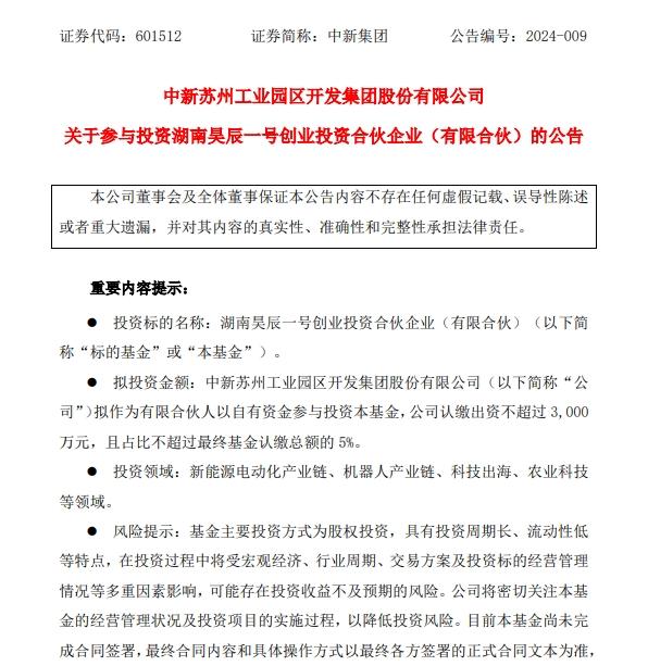
3月25日,中新集團發佈公告稱,公司擬作爲有限合夥人以自有資金參與投資湖南昊辰一號創業投資合夥企業(有限合夥)(下稱“標的基金”),重點專注於智能製造、先進製造等方向的股權投資。資料顯示,標的基金於2021年8月完成工商註冊,於2021年9月8日完成中國證券投資基金業協會備案,目前總認繳規模爲7....
2月25日,大成基金髮布公告稱,旗下大成中證紅利低波動100ETF將於3月28日至4月1日進行發售。根據招募說明書,大成中證紅利低波動100ETF跟蹤中證紅利低波動100指數。而該指數選取100只流動性好、連續分紅、股息率高且波動率低的上市公司證券作爲指數樣本,採用股息率/波動率加權,以反...
隨着2023年度財務數據的陸續披露,兩大基金代銷巨頭“天天基金”與“螞蟻基金”的年度業績均已浮出水面。在面臨市場環境變化和競爭加劇的雙重壓力下,兩家公司均展現出了應對挑戰的決心和勇氣,同時也積極尋求創新和突破,以期在未來的競爭中搶佔先機。首先,我們來看螞蟻基金的情況。根據恆生電子披露的2023...
3月25日,中信證券在一份最新的公告中宣佈,公司董事會已審議通過《關於放棄華夏基金管理有限公司10%股權優先購買權的議案》。這標誌着中信證券第二次選擇放棄對華夏基金10%股權的優先購買權,同意由天津海鵬轉讓其所持有的這部分股權,對應的股權轉讓金額不低於4.9億美元。估值方面,記者觀察到中信證券...
隨着A股市場的逐漸升溫,基金髮行活動也逐漸變得活躍。近期,許多基金產品紛紛宣佈提前結束募集,無論是債券基金還是主動權益類產品,都出現了認購超出預期的情況。甚至有些產品的募集期提前了近3個月。從相關數據來看,在上漲的市場行情中,提前結束募集並迅速佈局市場,有利於基金淨值的積累。一些機構人士...
日前,國家計算機病毒應急處理中心監測發現14款移動應用存在隱私不合規行爲。其中,在app頻繁自啓動和關聯啓動問題上,涉及一款app即《天津農商銀行》(版本6.5.0,應用寶)。隨後,天津農商銀行在官網發佈公告稱,針對該行app存在隱私不合規行爲事件,高度重視,第一時間與國家計算機病毒應急處理中心取...
上市公司年報季開啓,目前已有兩家股份行召開2023年業績發佈會。對於行業普遍關注的息差收窄、收入增長放緩、資產質量承壓等問題,兩家銀行高管均向投資者進行回應。儘管“穩息差”“保息差”是行業共識,不過具體側重仍有不同。平安銀行以零售銀行爲定位,2023年零售業務營業收入佔比58.4%。在2023...