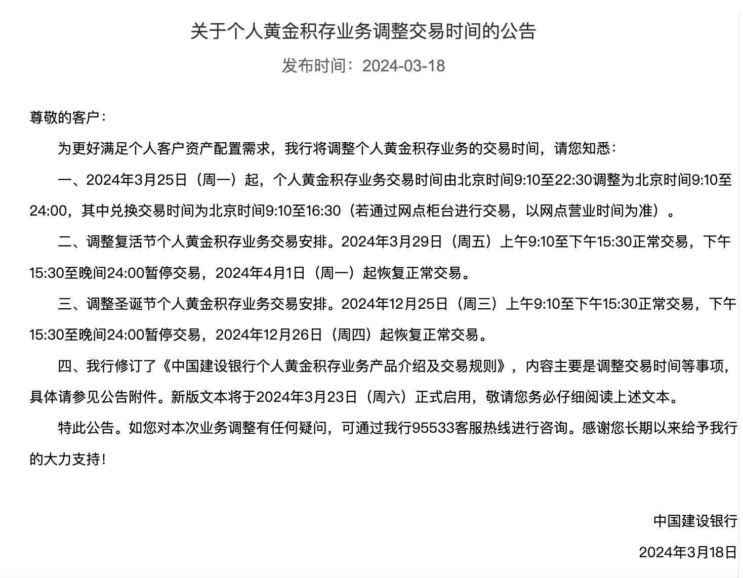
3月黃金價格一路攀升,足金首飾價格漲至660元/克。在此背景下,銀行貴金屬業務也受到追捧,特別是積存金業務諮詢量增加。就此,多家銀行已發佈公告,調整積存金起購金額,還有銀行延長了積存金的交易時間。3月18日,建設銀行發佈公告,調整個人黃金積存業務交易時間。自3月25日(週一)起,個人黃金積...
隨着今年債券市場的持續走強,其背後的支撐因素引發了市場的廣泛關注。華商基金固定收益部副總經理、華商收益增強債券基金經理張永志對此進行了解讀,他認爲貨幣政策的寬鬆預期和配置力量的強勁是推動債市上漲的主要動力。張永志表示,貨幣政策的寬鬆預期是今年債券市場持續走強的關鍵因素之一。年初以來,資金...
隨着中國經濟從高速增長轉向中高速增長,A股市場面臨着前所未有的挑戰。然而,近期一系列積極的改革措施和上市公司的積極回應,顯示出A股市場正朝着健康、成熟的方向發展。首先,監管政策的變化對市場預期產生了深遠影響。從IPO審覈制度的調整,到融資規則的修改,再到交易機制的改革,每一項政策變動都牽...
3月18日,據國家金融監督管理總局消息,修訂後的《消費金融公司管理辦法》(以下簡稱《辦法》)發佈,從提高准入標準、強化業務分類監管等五方面修訂內容,並於4月18日起施行。具體而言,《辦法》主要修訂內容包括,提高准入標準。提高主要出資人的資產、營業收入等指標標準,以及最低持股比例要求,強化主要...
中國經濟網記者韓肖隨着寵物經濟的持續升溫,我國寵物消費市場規模不斷擴大,相關產業也迎來了發展機遇期。精細化寵物健康管理成爲寵物消費新趨勢,帶動寵物食品、養寵用品等產業向智能化、專業化、多元化升級。與此同時,寵物主的情感需求愈加得到重視,一批個性化、定製化的寵物服務應運而生,爲寵物消費市場...
隨着全球科技巨頭英偉達(NVIDIA)的年度盛事——GTC大會在2024年3月18日至21日迴歸線下,全球科技愛好者和行業專家們的目光再次聚焦在這場科技盛宴上。據悉,此次大會將重點展示和討論光模塊、液冷技術和機器人等領域的最新發展和應用,預計將引領新一輪的科技熱潮。首先,英偉達在光模塊領...
據天眼查顯示,3月15日,北京中移數字新經濟產業基金合夥企業(有限合夥)(下稱“中移數字”)註冊資本由72.75億元變更爲88.75億元。進一步來講,中移數字成立於2022年8月,經營範圍爲以私募基金從事股權投資、投資管理、資產管理等活動,執行事務合夥人是北京朝和創數字經濟企業管理合夥企業(...
3月18日,富國、大成、華寶、銀華管理的中證A50ETF在港交所集體上市。同一日,工銀瑞信、易方達、華泰柏瑞、嘉實旗下中證A50ETF登陸上交所。截至收盤,8只中證A50ETF成交額合計50.85億元,其中大成中證A50ETF成交額達13.05億元。在此之前,摩根中證A50ETF、平安中證A50E...
近日,上海在全市範圍內推廣實施了“純淨碼”停車繳費系統,該系統以不收集任何個人信息爲原則,爲停車消費者提供了更加便捷、安全的繳費方式。這一舉措在全國尚屬首創,得到了廣大市民和消費者的積極響應和支持。針對以往商場停車場繳費環節存在的強制消費者關注公衆號、加入會員、註冊登錄等問題,上海市網信...
短短一年,鋰價猶如坐上“過山車”。在最高漲至每噸60萬元後,去年電池級碳酸鋰現貨價格最低跌破10萬元。今年3月以來,價格稍有抬頭,目前徘徊在每噸11萬元。鋰價震盪引發市場擔憂。新能源汽車產業高歌猛進,一度帶動以鋰爲代表的新能源用礦產價格飛漲。如今,新能源汽車增量趨穩,新能源礦業市場前景如何?...
近日,中國人民銀行廣東省分行、國家金融監督管理總局廣東監管局等聯合發佈新修訂的《粵港澳大灣區“跨境理財通”業務試點實施細則》。據瞭解,“跨境理財通”業務開通於2021年,本次修訂被業內稱爲“跨境理財通”升級版,涉及投資者准入條件參與機構範圍、合格投資產品範圍、投資者個人額度等方面的優化調...
今年的《政府工作報告》提出,謀劃新一輪財稅體制改革,落實金融體制改革部署,加大對高質量發展的財稅金融支持。財稅金融改革將從哪些方面着力?持續優化稅制結構財政是國家治理的基礎和重要支柱,財稅體制改革在全面深化改革中發揮了“先行軍”作用。中國社會科學院財政稅收研究中心主任、研究員楊志勇表示,...
3月15日,證監會集中發佈的《關於嚴把發行上市准入關從源頭上提高上市公司質量的意見(試行)》等4項政策文件,堅持目標導向、問題導向,落實監管要長牙帶刺、有棱有角的要求,突出“強本強基”和“嚴監嚴管”,積極回應市場關切,釋放出強監管防風險促高質量發展的明確信號。我國經濟正處於轉變發展方式、優...
政策暖風之下,併購重組持續活躍。Wind數據顯示,今年以來已有60家A股上市公司披露涉及重大重組事件或進展情況(剔除失敗案例),與去年同期相比增加45家。不少公司在方案中提到,併購重組對於企業生命力重塑有重要意義,有助於產業矩陣進一步完善和擴大,進而打造新的增長曲線。中國證券報記者梳理發現,今...
中證網訊(記者黃一靈)根據證監會統一部署,3月15日,上交所組織開展“投資者開放日”系列活動。據悉,“投資者開放日”是上交所踐行“以投資者爲本”理念,依託上交所各投資者教育基地和市場服務基地打造的全新品牌活動,旨在進一步強化實體基地的投資者服務功能,“抵近式”開展投資者服務。當天,上交所聯...