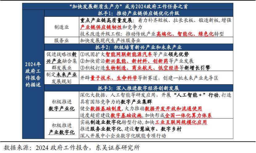
最近新質生產力這個詞挺火。這一概念自去年九月首次提出以來,便受到了社會各界的廣泛關注。尤其在最近的幾次重要會議上,新質生產力更是被多次強調,成爲推動經濟發展、產業升級的重要力量。小夥伴是不是有很多疑問:相對於傳統生產力,新質生產力到底“新”在何處?如何培育壯大新質生產力?又將催生哪些投資...
歷時兩年,美國證券交易委員會(SEC)於近日正式通過修正了部分細則內容的氣候信息披露規則(以下簡稱“規則”)。本次投票通過的SEC氣候信息披露規則近900頁,圍繞氣候變化相關風險和機遇、氣候變化相關風險對企業戰略、商業模式及發展前景、氣候治理、氣候風險管理、氣候相關指標和目標、溫室氣體排...
3月12日,北京市市場監督管理局消息,近日國家標準化管理委員會與中國人民銀行聯合印發《關於下達社會管理和公共服務綜合標準化試點(金融機構ESG評價領域)項目的通知》,由北京市市場監督管理局推薦的“北京金融科技產業聯盟金融領域ESG數據評價服務標準化試點”作爲國內首個聚焦金融領域ESG數據評價服務...
3月13日消息,民生銀行發佈多項公告,官宣高層調整。其中,鄭萬春辭去副董事長、執行董事、行長等職務,袁桂軍辭去執行董事、副行長等職務。還有監事會主席張俊潼,外部監事王玉貴辭任。根據公告,鄭萬春和袁桂軍因到齡退休辭任,張俊潼和因工作調整辭任,王玉貴先因任職累計滿六年辭任。鄭萬春辭去民生銀行副...
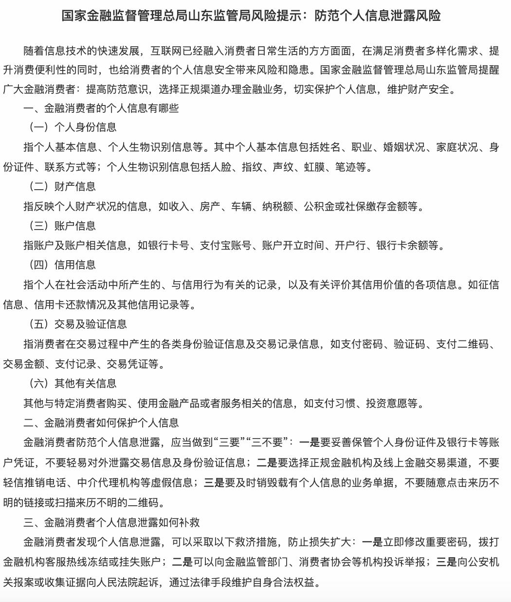
“3·15”國際消費者權益日臨近,國家金融監督管理總局多地監管局頻繁發佈風險提示,涉及謹慎購買金融產品、防範個人信息泄露、警惕冒充銀行員工實施詐騙等。防範個人信息泄漏3月13日,國家金融監督管理總局山東監管局發佈風險提示,提醒金融消費者防範個人信息泄露風險。注意個人信息的各項類別,保護個...
春回大地,萬物復甦。伴隨着氣溫回暖,在嘗春鮮、賞春花、購春裝等多種消費場景帶動下,“春日經濟”不斷升溫。春菜上市熱銷崇明的蘆筍、老毛山的豌豆尖、安吉的春筍……又到一年嘗春時,各種新鮮春菜紛紛上市,爲消費者餐桌增添更多春天的味道。“什麼季節就喫什麼。”3月12日,在北京朝陽區某超市內,正在...
近日,受電網公司可能放開新能源95%的消納率紅線的消息影響,光伏板塊持續反彈。業內人士表示,解決消納問題是支撐我國新能源大規模可持續發展的重要因素。當前新能源配儲模式快速發展、智能微電網建設提速,政府、企業、用戶正多方合力化解新能源消納難題。機構表示,若國內光伏消納瓶頸打開,疊加組件價格...
Wind數據顯示,截至3月12日17時,A股共有57家上市公司披露2023年年報,超八成公司淨利潤實現同比增長。半導體、電子、生物醫藥、化工行業上市公司業績表現亮眼。從分紅角度看,上述已披露年報的57家上市公司,有52家公司計劃報告期內分紅。超八成公司淨利潤增長上述已披露年報的57家上市公司中,...
自2月6日大盤反彈以來,A股市場持續活躍,高股息品種以及人工智能(AI)相關概念的科技股成爲市場主線。近幾個交易日,傳統賽道板塊也開始走強。在反彈背景下,A股市場估值有所提升,但從最新數據來看,A股市場估值、各行業板塊估值仍處於歷史低位,仍有較大提升空間。分析人士認爲,A股市場估值處於歷史偏...
發行超長期特別國債成爲今年財政政策的新亮點。專家認爲,本輪超長期特別國債發行將增強對長期限項目的保障能力,同時也有助於優化央地債務結構,是財政政策加力提效的主要體現。發行期限明顯延長歷史上看,我國曾在1998年、2007年和2020年分別發行過特別國債,均對經濟社會穩定向好發展產生了積極影響...
3月12日,首批消費類公募REITs——華夏金茂商業REIT、嘉實物美消費REIT在上交所上市。截至當日收盤,華夏金茂商業REIT和嘉實物美消費REIT成功實現“開門紅”,分別上漲0.56%、0.67%。上交所表示,消費類公募REITs的上市標誌着我國REITs市場擴容增類再進一步,試點範圍覆蓋到...
黑龍江蔓越莓、雲南松茸餅乾、陝西火龍果、甘肅南美白對蝦……一場席捲全國的“農業大摸底”讓消費者們驚喜連連。立足“土”、體現“特”、形成“產”,近年來各地加快發展鄉村特色產業,已建成180個優勢特色鄉村產業集羣,全產業鏈產值超過4.6萬億元,輻射帶動1000多萬戶農民。“土特產”,正出現不少新變...
本報南寧3月12日電(龐革平、黃華江)3月11日是農曆二月初二,廣西龍州天琴壯寨景區舉辦豐富多彩的活動。“我們不斷提升景區旅遊品質,優化旅遊消費環境,推動文旅產業同鄉村全面振興深度融合。”廣西龍州紅文化旅遊有限公司副總經理韋海鋒說,天琴壯寨景區經過多年發展建設,已成爲遊客熱門打卡地。“風景美...
本報呼和浩特3月12日電(記者吳勇)走進內蒙古通遼慶雲農業科技有限公司花卉種植基地,大棚內10多種牡丹花色彩斑斕、爭奇鬥豔,吸引不少市民前來賞花。據介紹,該花卉種植基地佔地面積約120畝,種植培育花卉130多種,主要有牡丹、百合、月季、蝴蝶蘭等各類花草綠植,年銷售量約212萬株。“賞花、拍花累了,...
“中國持續擴大高水平對外開放,加快推進中國式現代化建設。我堅信,投資中國就是投資未來。”法國歐萊雅集團董事長讓—保羅·安鞏日前接受本報記者專訪時表示。1997年,時任歐萊雅亞洲總裁的安鞏受命開拓中國市場,在上海設立歐萊雅中國區總部,與中國結下不解之緣。“當時我意識到,中國將成爲全球領先的美...