12月4日,美邦服飾通過深交所信披平臺發佈公告稱,爲擴大全域業務發展,美邦服飾擬向雅戈爾出售部分房產,確定交易價格爲6.8億元。該公告指出,上海美特斯邦威服飾股份有限公司爲擴大全域業務發展,爲供應鏈投入做流動性資金準備,通過盤活資產的方式持續壓縮負債,綜合交易條件等因素後,擬以現金交易方式向...
12月5日,據成都銀行公告,近日該行已完成註冊資本的工商變更登記手續,註冊資本由36.12億元變更爲37.36億元。今年7月25日,成都銀行公告稱近日收到《國家金融監督管理總局四川監管局關於同意成都銀行股份有限公司變更註冊資本的批覆》(川金監復〔2023〕2號),變更註冊資本事項已獲監管部...
12月4日,據中國人民銀行公衆號消息,中國人民銀行黨委書記、行長潘功勝撰文談到,中國人民銀行把深入學習貫徹中央金融工作會議精神作爲當前最重要的政治任務。全面推動現代中央銀行制度建設,加快構建中國特色現代金融體系,以金融高質量發展服務中國式現代化。在金融服務實體經濟方面,潘功勝指出,更加註重跨...
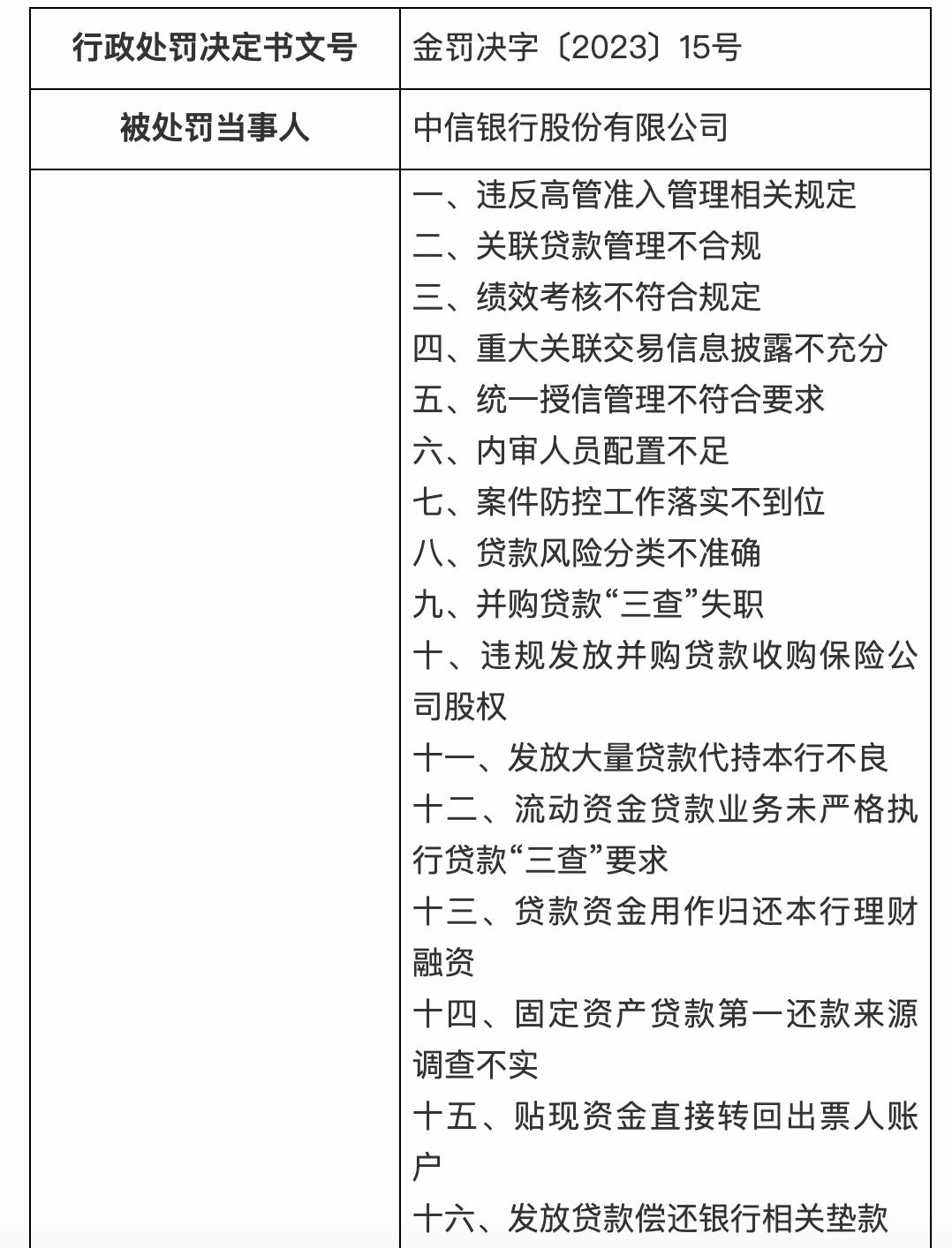
日前,國家金融監督管理總局公佈的行政處罰信息顯示,農業銀行、中信銀行和建設銀行,三家銀行分別被罰款超千萬元,合計被罰近3億元。其中,中信銀行涉五十六項違規,被罰沒合計超2.2億元。具體來看,金罰決字〔2023〕15號顯示,中信銀行的主要違法違規事實五十六項,具體包括,違反高管准入管理相關規定;關聯...
日前,國家金融監督管理總局公佈的行政處罰信息顯示,興銀理財因八項違規被罰,罰款合計1240萬元。據金罰決字〔2023〕28號,興銀理財主要違法違規事實包括,一是理財產品之間進行利益輸送,二是開放式公募理財產品持有高流動性資產比例不達標,三是同業理財產品壓降不到位,四是未按規定開展理財業務內部審計...
證券時報記者劉藝文近日,人民銀行廣東省分行、廣東證監局等6家單位聯合發佈《粵港澳大灣區“跨境理財通”業務試點實施細則(修訂稿徵求意見稿)》(下稱“《意見稿》”),向社會公開徵求意見。《意見稿》擴大了試點機構的範圍,此前僅限銀行參與的“跨境理財通”業務,現在擴容至券商。試點機構擴容“近年來...
工業大省廣東,工業規模約佔全國1/8,擁有全部31個製造業大類,其中15個規模居全國第一。改革開放40多年來,廣東加快建設現代化產業體系,走出一條獨具特色的工業化發展之路。近年來,廣東統籌推進傳統產業改造升級和新興產業培育壯大,不斷提高廣東製造的“含智量”“含綠量”“含金量”,以新擔當新作爲創...
當前世界經濟復甦乏力,全球通脹水平依然較高,主要經濟體貨幣緊縮外溢效應突出等複雜嚴峻的外部環境下,中國經濟增速在主要經濟體中保持領先,世界銀行預測今年中國GDP增長率爲5.1%,但經濟發展仍面臨一些風險挑戰。在此背景下,12月1日,環球網主辦的“2023環球趨勢大會”在河北廊坊市絲綢之路國...
11月以來,A股小微盤股行情持續火熱;但在近日呈現高位遇阻回落態勢。中國證券報記者從私募業內調研瞭解到,面對本輪小微盤股“烈火烹油”的快速上漲,私募“淘金”小微盤股態度積極。其中,過半私募機構對於本輪小微盤股行情的持續性抱有樂觀預期,在個股層面的投研優選工作之外,交易衝擊成本、個股進出的流動...
12月4日,A股市場震盪調整,上證指數、深證成指、創業板指分別下跌0.29%、0.62%、0.90%。A股成交額接近8600億元,其中滬市成交額爲3442.80億元,深市成交額爲5068.88億元。資金面上,Wind數據顯示,4日北向資金淨流出14.41億元,滬深兩市主力資金淨流出172.17...
12月4日,COMEX黃金期價高位震盪,盤中一度突破2150美元/盎司關口,現貨黃金也在盤中一度漲至2144美元/盎司。國內市場方面,黃金板塊火熱,截至12月4日收盤,萬得黃金珠寶指數的單日漲幅高達2.52%。黃金賽道近期火熱,吸引了多家公募機構積極佈局,永贏基金、華夏基金等已陸續推出中證滬...
截至12月4日,今年以來,A股市場已有293家公司IPO募集資金3424.87億元。其中,科創板、創業板拿下超七成募資份額,雙創板塊“主陣地”創新活力奔湧。多層次資本市場體系建設更加突出服務實體經濟、支持科技創新定位。專家認爲,資本市場對實體經濟,特別是對科技創新的支持作用凸顯。未來,圍繞健全...
近日,華泰柏瑞南方東英新交所泛東南亞科技ETF和南方東英華泰柏瑞上證紅利ETF同步在上海證券交易所(簡稱“上交所”)和新加坡交易所集團(簡稱“新交所”)上市。上交所相關負責人表示,首批滬新ETF同步在滬新兩所掛牌上市,標誌着滬新ETF互通正式啓動。這是上交所貫徹落實黨中央關於擴大金融開放有關決...
首屆中國國際供應鏈促進博覽會的旗艦報告——《全球供應鏈促進報告》日前正式發佈。報告分析了全球供應鏈發展趨勢,指出中國爲全球供應鏈合作提供機遇。當前,世界百年未有之大變局加速演進,世界創新版圖和經濟結構正在深刻調整。報告首次從全球視角開展供應鏈促進研究,由中國貿促會組織統籌、中國貿促會研究...
本報天津12月4日電(記者武少民、靳博)近日,天津市九園工貿有限公司與國家電網天津市電力公司雙碳運營管理分公司(以下簡稱“國網天津雙碳公司”)簽署碳管理服務合作協議,標誌着國網天津電力“雙碳”業務取得實質性突破,也是國網天津雙碳公司實體化運營以來的首單碳管理服務協議、國家電網公司首個碳管...