近日召開的國常會指出,要調整優化房地產政策,根據不同需求、不同城市等推出有利於房地產市場平穩健康發展的政策舉措,加快研究構建房地產業新發展模式。這已是監管近期第四次就樓市發聲,北上廣深四大一線城市也相繼表態,要積極滿足剛性和改善性住房需求。一夜之間,地產股大漲,多地市場情緒恢復。一些城市...
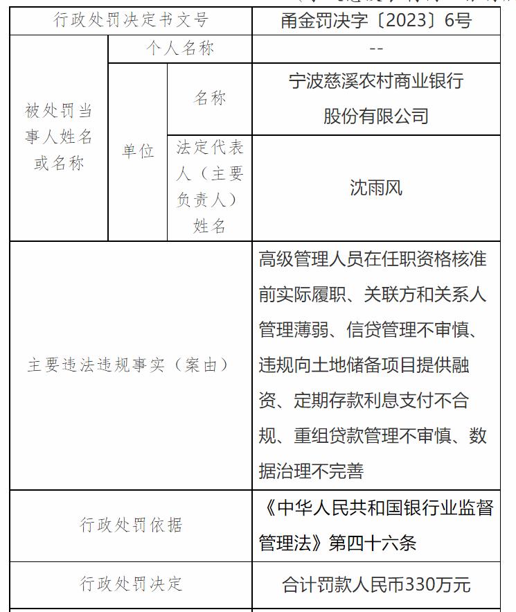
日前,據國家金融監督管理總局寧波監管局披露,寧波慈溪農村商業銀行因7項違規被罰330萬元。甬金罰決字〔2023〕6號顯示,寧波慈溪農村商業銀行主要違法違規事實包括,高級管理人員在任職資格覈準前實際履職、關聯方和關係人管理薄弱、信貸管理不審慎、違規向土地儲備項目提供融資、定期存款利息支付不合...
日前,銀行業理財登記託管中心發佈中國銀行業理財市場半年報告(2023年上),數據顯示,截至2023年6月末,銀行理財市場存續規模25.34萬億元,全年累計新發理財產品1.52萬隻,募集資金27.75萬億元,爲投資者創造收益3310億元。理財市場整體規模上,2023年上半年,全國共有225家...
日前,國家金融監督管理總局就《銀行保險機構涉刑案件風險防控管理辦法(徵求意見稿)》(以下簡稱《辦法》)公開徵求意見。有關部門負責人表示,《辦法》規定了銀行保險機構涉刑案件風險防控應遵循的原則爲“預防爲主、關口前移,全面覆蓋、突出重點,法人主責、分級負責,聯防聯控、各司其職,屬地監管、融入...
本報記者周尚伃隨着首份上市券商2023年半年報及19家上市券商業績預告、快報的披露,證券行業上半年業績情況正逐漸清晰。總體來看,在去年業績承壓後,2023年上半年,證券行業迎來了市場活躍度提升,自營、投行、資管等業務似乎擔起了支撐券商業績增長的重任。不僅如此,在近期政策面積極信號催化下,券商板塊進...
本報記者賈麗近日,國家發展改革委、工信部、生態環境部聯合發佈關於組織開展第二批家電生產企業回收目標責任制行動有關工作的通知(下稱《通知》)。8月6日,長虹、美的等多家家電企業相關負責人對《證券日報》記者表示,將積極參與第二批責任制企業的申報工作。“綠色回收在推動我國循環經濟、低碳綠色經濟發...
本報記者謝若琳見習記者毛藝融8月7日,上海證券交易所和中證指數有限公司將正式發佈上證科創板100指數(以下簡稱科創100指數)。該指數從科創50指數樣本以外的科創板上市公司證券中選取100只市值中等且流動性較好的證券作爲樣本,科創100指數與科創50指數在樣本空間、可投資性篩選、加權方式...
本報記者孟珂8月6日,中國物流與採購聯合會發佈數據顯示,7月份全球製造業PMI(採購經理指數)爲47.9%,較上月上升0.1個百分點,結束了連續4個月環比下降的走勢。中國物流信息中心分析師齊正言對《證券日報》記者表示,PMI連續2個月處於48%以下的較低水平,顯示當前全球經濟下行態勢未改。綜合來...
僅一天時間,印度對筆記本電腦等電子產品的進口限制政策就變了!這讓全球電子行業巨頭有些手足無措。據彭博社報道,8月4日,印度政府對其突然實施的筆記本電腦和平板電腦進口限制令進行了修改,給予企業3個月的時間來獲得許可證。就在前一天,印度政府發佈公告稱,印度限制筆記本電腦、平板電腦和個人電腦等電...
本報駐德國、英國特約記者青木紀雙城在歐洲上市的公司數量已降至全球金融危機以來的最低水平。《金融時報》5日報道稱,根據歐洲金融市場協會(AFME)發佈的數據,今年上半年,歐洲僅有34家公司上市,這是自2009年全球金融危機給市場帶來“寒意”以來的最低數量。數據顯示,2023年上半年歐洲企業通過IPO...
本報駐韓國特約記者張靜據韓國《朝鮮日報》6日報道,今年1月—7月,韓國甲醇動力船訂單數量超過LNG(液化天然氣)船,這表明韓國造船業在甲醇動力船領域取得顯著進展。多年來,韓國造船業一直將甲醇動力船視爲未來的發展方向,並致力於積累相應的技術實力和經驗。目前中國和日本造船廠也開始積極追趕。根據...
綠色融資上半年保持了快速發展態勢。國家金融監督管理總局最新披露數據顯示,今年上半年,銀行業金融機構綠色融資餘額同比增長33.9%。中國人民銀行此前發佈數據也顯示,截至今年一季度末,我國本外幣綠色貸款餘額超過25萬億元,綠色債券餘額超過1.5萬億元,均位居世界前列。銀行業作爲綠色金融的主力...
簽收快遞如今已是很多人的日常。近日,不少網友反映,自己收到了來源不明的快遞包裹。這些包裹有的裝着“掃碼退費”的宣傳單,有的裝有各種樣品的“刮刮樂”,誘導收件人辦理退費或兌獎。精準的地址、姓名、電話等寄遞信息,不禁令人疑惑:騙子是怎麼掌握到這些數據信息的?一時間,快遞用戶信息泄露問題再次引...
農業農村部最新數據顯示,7月份第4周,內蒙古、河北等10個主產省份生鮮乳平均價格3.75元/公斤,同比下跌8.8%。當前,我國奶業發展呈現階段性過剩,養殖企業面臨原料奶價格持續下行,乳品企業面臨消費需求不振與奶源消化壓力加大的困境。奶業如何鍛長板、補短板?在日前召開的中國奶業大會上,記者採訪了...
2022年,國內自行車總產量超過5100萬輛,這些車首尾相連可繞地球2圈多。曾經的“自行車王國”,如今仍是自行車大國。但誰能想到,享譽全球的中國自行車產業,在一些中高端品種上,仍面臨關鍵零部件被“卡脖子”的窘境。上述現象背後,折射出的是包括自行車產業在內的傳統製造業轉型升級遇到的共同難題。習...