本報泰州6月2日電(記者廖睿靈)亞洲最大火電二氧化碳捕集利用與封存(CCUS)項目——國家能源集團江蘇泰州電廠項目2日正式投產。該項目完全由中國自主設計、製造、安裝,每年可捕集消納二氧化碳達50萬噸,產出幹基二氧化碳純度超99%。CCUS是化石能源低碳高效開發的一項新興技術,即把生產過程中排放的二...
本報北京6月2日電(記者王政)記者近日從工信部獲悉:近年來,我國超高清視頻技術創新日益活躍,市場規模穩步增長,行業應用不斷拓展,產業鏈關鍵環節取得突破,截至2022年底,我國超高清視頻產業規模超過3萬億元。我國的8K超高清圖像傳感芯片從無到有,miniLED(芯片尺寸介於50—200微米之間的LE...
6月2日,《區域全面經濟夥伴關係協定》(RCEP)對菲律賓正式生效,標誌着RCEP對東盟10國和澳大利亞、中國、日本、韓國、新西蘭等15個簽署國全面生效。商務部表示,RCEP區域總人口、GDP總值、貨物貿易金額均佔全球比重約30%,協定對15方全面生效標誌着全球人口最多、經貿規模最大、最具...
單體羊奶粉加工廠宜品乳業項目從談判到投產僅用時18個月,原本需要14個工作日完成的民辦職業技能培訓機構審批許可在2個工作日完成。當前,山東青島萊西市聚焦解決實際問題,創新優化審批流程,將層層把關的遞進式審批變爲同步推進,變“串聯”審批爲“並聯”推進,工程建設項目審批、驗收分別提速47%、20%...
核心閱讀近年來,貴州依託地形、氣候、能源等優勢,加快做大做強數據中心集羣,着力完善算力服務運營模式,打造面向全國的算力保障基地。通過建鏈延鏈補鏈,創新數據應用場景,全力培育產業生態,貴州不斷挖掘數據價值,推動大數據產業高質量發展。通過平臺,即時配送、在線教育、網絡主播等用工需求精準匹配到...
初夏時節,走進內蒙古自治區鄂爾多斯市伊金霍洛旗零碳產業園,一派熱火朝天的施工場面:伴隨着各種作業機械的來回穿梭,園區的面貌每一天都有新的變化……“不到一年就建起了一個產業園,我們真的是在跟時間賽跑!”伊金霍洛旗委書記華瑞鋒說,“園區建成後,將涵蓋風機製造、光伏太陽能板材製造、氫能系列產品...
本報北京6月2日電(記者李曉晴)由國家林業和草原局、國際竹藤組織和亞太森林組織共同主辦的2023林草碳匯創新國際論壇日前在北京成功舉辦。氣候變化是全人類面臨的共同挑戰,持續增加林草碳匯已成爲各國應對氣候變化的重要行動。據測算,2021年我國林草年碳匯量超過12億噸,居世界首位。據悉,我國各級林草...
本報北京6月2日電(記者林麗鸝)記者日前從國家市場監督管理總局獲悉:兒童和學生用品質量安全監管不斷加強,目前,相關國家標準已經發布130餘項,覆蓋紡織服裝、玩具、傢俱、童車、學生用品等領域。今年以來,各地市場監管部門已經完成兒童和學生用品監督抽查4943批次,發現不合格產品295批次,不合格...
初夏時節,巢湖之濱,大衆與合肥再次“牽手”。繼大衆汽車(安徽)有限公司揭牌、實現整車下線之後,5月30日,大衆汽車集團(中國)與合肥經開區簽署協議,總投資約10億歐元的企業項目正式落戶。這是安徽省聚力推動製造業高質量發展的最新註腳。安徽堅持傳統產業轉型升級和戰略性新興產業發展壯大“兩手硬”,...
6月2日,一家專注於新能源行業的電纜生產企業,無錫鑫宏業線纜科技股份有限公司(簡稱:鑫宏業)正式登陸深交所創業板。公開資料顯示,本次公開發行股票數量爲2427.47萬股,發行價格爲67.28元/股,預計發行人募集資金總額約爲16.33億元,相較於此前擬募資的4.46億,實現了大幅超募,這也...
6月1日,據中國銀行業協會消息,日前正式發佈了《中國金融租賃行業發展報告(2022)》(以下簡稱《報告》),截至2022年末,金融租賃公司總資產規模達3.78萬億元,同比增長5.60%;租賃資產餘額3.64萬億元,同比增長9.27%。《報告》稱,金融租賃公司加大對綠色經濟、先進製造業、戰略性...
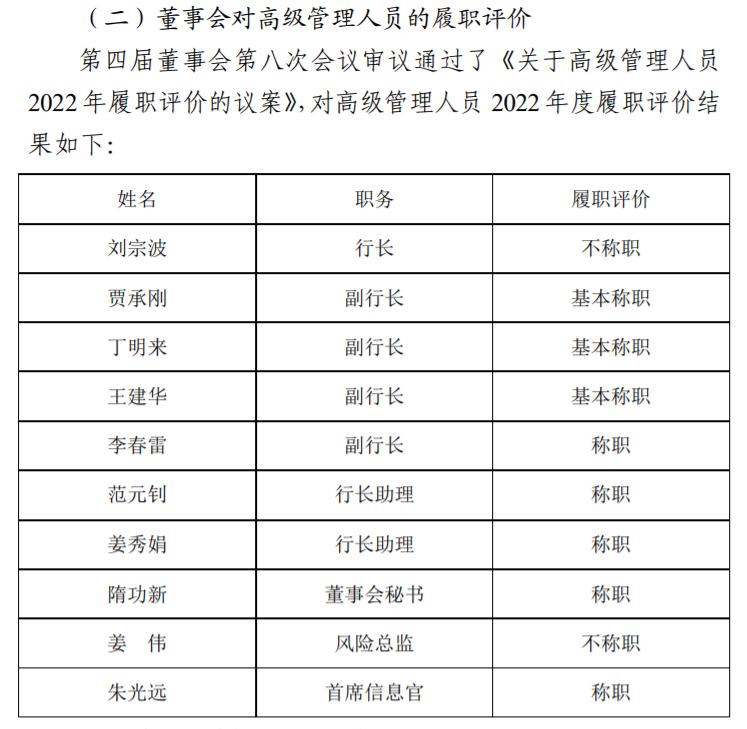
日前,青島農商行披露2022年度股東大會會議材料,其中董事會對高級管理人員的履職評價引發市場關注。兩名高管被評“不稱職”,三名高管被評“基本稱職”。青島農商行行長劉宗波、風險總監姜偉被評爲“不稱職”。三名副行長賈承剛、丁明來、王建華被評爲“基本稱職”。值得注意的是,4月29日,青島農商行公告...
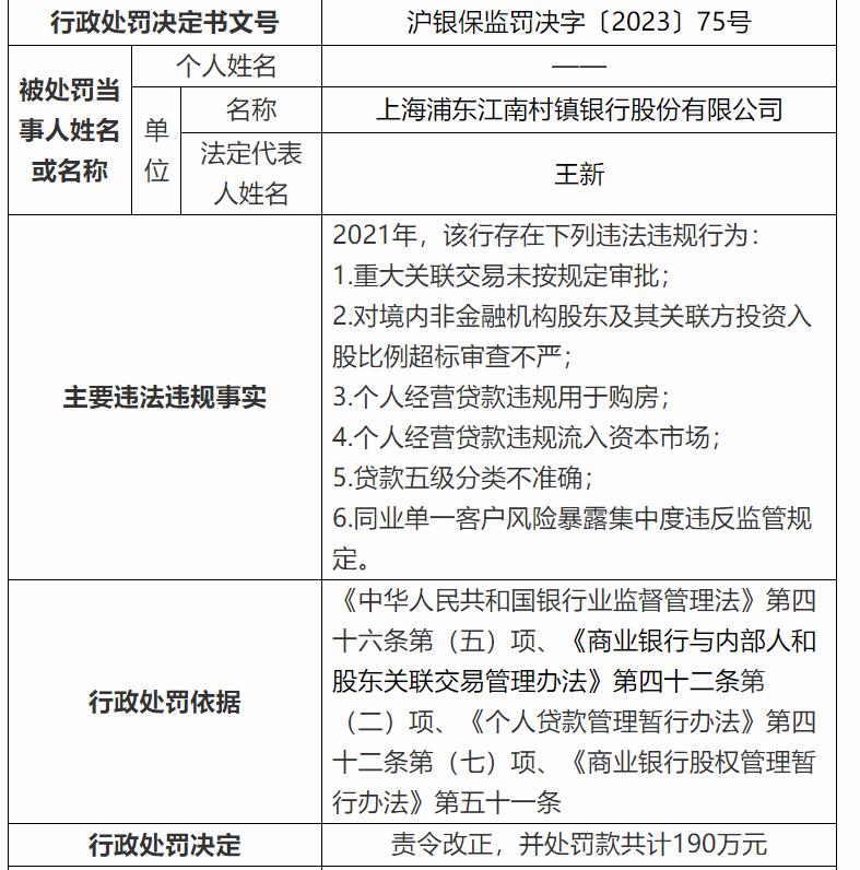
近日,上海銀保監局行政處罰信息公示,上海浦東江南村鎮銀行股份有限公司(下簡稱上海浦東江南村鎮銀行)涉6項違規,被罰190萬元。具體來看,2021年,上海浦東江南村鎮銀行存在下列違法違規行爲,一是重大關聯交易未按規定審批;二是對境內非金融機構股東及其關聯方投資入股比例超標審查不嚴;三是個人...
6月2日,據三亞發佈消息,《三亞市推進金融業發展若干扶持獎勵措施》印發,共三十一條,最高獎勵5000萬元。據瞭解,爲推動三亞市金融業的高標準高質量發展,積極引導補齊金融行業發展短板,大力鼓勵金融產品和業務創新,主動創造條件承接《海南自由貿易港建設總體方案》《中國人民銀行中國銀行保險監督管理委...
近日,根據國家郵政局最新監測數據顯示,截至5月31日,今年我國快遞業務量已達500億件,比2019年達到500億件提前了155天,比2022年提前了27天。破500億件僅用5個月,不僅展現郵政快遞業的強勁增長和發展韌性,更體現了今年以來我國消費市場需求加快釋放、經濟發展充滿活力的態勢。從39天破1...