9名醫務人員聯合簽名,實名舉報科主任——該舉報信日前在網上流傳。位於湖南長沙的中南大學湘雅三醫院,由此捲入輿情風波。

被本科室醫務人員舉報的,是湘雅三醫院呼吸與危重症醫學科(以下簡稱呼吸科)的主任孟婕。舉報信稱,孟婕“放任”其無手術操作資質的學生鄒某單獨進行支氣管鏡檢查,導致三個月內發生2例患者死亡事件,事發後孟婕僞造醫療文書,要求其他醫生簽字擔責。

此外,舉報者還反映孟婕“暗箱操作”績效分配、私設小金庫、財務不公開、打壓排擠同事等問題。
8月9日,澎湃新聞記者來到湘雅三醫院瞭解情況,未能見到孟婕。呼吸科多名工作人員婉拒了採訪。當天下午,湘雅三醫院黨委辦工作人員向記者介紹,醫院方面正在覈實相關情況。
9人聯名舉報信
此次被舉報的湘雅三醫院呼吸科主任孟婕,是一名教授、主任醫師。醫院網站的“專家風采”內容顯示,孟婕從事呼吸系統疾病臨牀、科研、教學工作20餘年,曾任中南大學湘雅醫院呼吸科副主任。
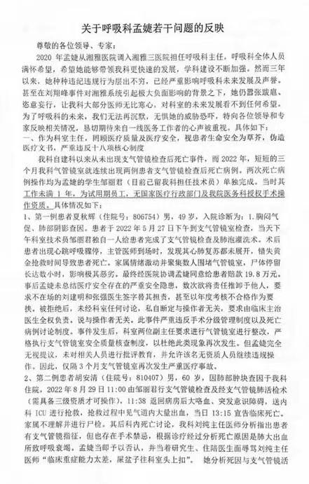
標題爲《關於呼吸科孟婕若干問題的反映》的舉報信,8月8日出現在網上,很快被一些自媒體轉發。該舉報信一共5頁,落款處沒有時間,署名爲“所有關心呼吸科發展的醫務工作人員”,後面有9人簽名。
舉報信在開頭寫道,2020年孟婕從湘雅醫院調入湘雅三醫院擔任呼吸科主任以來,種種違紀違規行爲“層出不窮”,嚴重影響呼吸科未來發展及聲譽。
該舉報信反映了9個問題,第一個問題與醫療安全有關。舉報信稱,湘雅三醫院呼吸科建科以來至2022年,從未出現支氣管鏡檢查後死亡事件。2022年5月至8月的三個月期間,該科氣管鏡室連續出現2例支氣管鏡檢查後患者死亡事件,相關操作均由孟婕的學生鄒某單獨完成,“當時其工作未滿1年,爲試用期員工,無國家醫療行政部門及我院醫務科授權的手術操作資質。”
舉報信稱,第一起患者死亡事件發生在2022年5月27日,鄒某獨自爲患者夏某完成支氣管鏡檢查及肺泡灌洗術,術後患者出現心跳呼吸驟停而死亡。事後孟婕要求不在場的劉建明和張強醫生簽字替其擔責,甚至以年度考覈不合格作爲要挾,被拒絕後,未經科室任何討論,其私自斷定與操作者無關,要求由臨牀主治醫生全權負責。
8月9日下午,在湘雅三醫院的醫技樓,澎湃新聞記者找到呼吸科的劉建明醫生——9名簽名人員之一。據舉報信記載,2022年5月發生患者死亡的事件後,孟婕曾要求劉建明簽字代替擔責。不過,當記者向劉建明亮明身份後,他婉拒了採訪。
“我們不方便評論,以醫院的意見爲準。”未在舉報信上簽名的一名副主任醫師說。
醫院工作人員:正在覈實舉報的情況
9名醫務人員簽名的舉報信,除了反映兩例醫療安全事件,還反映孟婕存在以下問題:
獨攬科室絕大部分橫向經費,績效分配暗箱操作,私設小金庫,分配與開單掛鉤,未見財務支出公開;給自己定高薪,一份工作拿兩份獎金;科室管理“一言堂”,自行決定重大事項和大額資金使用;打壓排擠同事,導致多人離開科室;管理不善,拉幫結派,嚴重影響科室公平機制……
湘雅三醫院與湘雅醫院、湘雅二醫院,均爲中南大學的“湘雅”系醫院。在我國醫學界,曾有“北協和、南湘雅”之稱。
湘雅三醫院位於長沙市嶽麓區。醫院網站顯示,該院是集醫療、教學、科研、預防、保健、康復於一體的三甲綜合醫院。
針對此次醫院內部的舉報風波,8月9日下午,澎湃新聞記者來到湘雅三醫院瞭解情況。

在該院的呼吸科,住院區通道的牆壁上公開了全科醫護人員名單。排在第一位的頭像,就是主任醫師、科主任孟婕。從公佈的人員看,包括醫師、技師、護師在內,呼吸科共有工作人員37人。此次簽名舉報孟婕的9名醫務人員,大多是該科室的醫生。
在醫院呼吸科,記者當天下午未找到孟婕。“你別等了,她今天不會過來了。”一名工作人員說,她未透露孟婕的去向,也不願提供其手機號碼。
9名醫務人員在舉報信中反映的情況,是否屬實?
爲找院方瞭解情況,8月9日下午記者來到湘雅三醫院辦公樓,但保安以未接到通知爲由不讓進入。
隨後,記者打通了湘雅三醫院黨委辦主任辦公室的電話。接電話的工作人員表示,醫院方面已知道呼吸科舉報信的事,“這個情況,我們正在覈實。”
截至發稿時,湘雅三醫院未公佈針對舉報一事的“覈實”情況。