近日韓國央行公佈數據顯示,截至4月底,韓國外匯儲備規模爲4132.6億美元,環比減少59.9億美元,創近19個月以來最大降幅。韓國央行表示,外匯儲備縮水是因採取市場穩定措施。對此海外投資機構認爲,韓國央行至少動用逾30億美元外匯儲備幹預匯市,穩定韓元匯率。值得關注的是,亞洲多國已打響“貨幣...
隨着人們生活水平的提高和老齡化、少子化趨勢的加劇,寵物已經成爲越來越多人的生活伴侶。全球寵物行業因此呈現出持續擴容的態勢,而中國市場則正處於高速發展的黃金時期。根據MarketsandMarkets的最新研究報告,全球寵物食品成分市場在2023年的估值爲342億美元。預計到2028年,這一市場規...
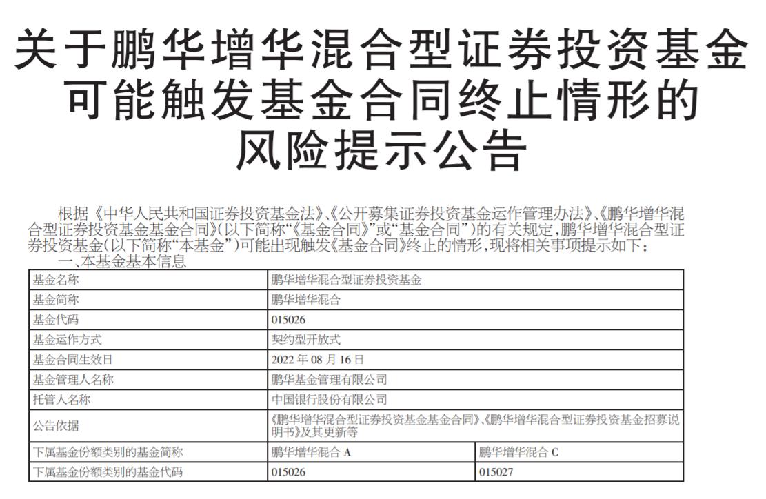
鵬華增華混合A基金自成立至今已有兩年,然而其業績卻不盡如人意,虧損達到了30%。更爲嚴峻的是,其資產淨值已經跌破了五千萬的預警線,這意味着該基金正面臨着被清盤的風險。根據相關規定,如果基金份額持有人數量不足200人或基金資產淨值低於5000萬元,基金管理人必須在定期報告中披露這一情況。而...
5月6日,中加基金旗下兩款產品發佈公告,明星基金經理閆沛賢在管基金髮生變動。首先,中加聚安60天滾動持有中短債基金新增聘了一位基金經理魏泰源,他將與閆沛賢共同負責該基金的管理工作。另一方面,中加聚盈四個月定期開放債券基金的基金經理有所變動。閆沛賢將不再擔任該基金的基金經理,而是由今年4月3...
低空經濟,作爲戰略性新興產業,正逐漸展現出其巨大的潛力和影響力。中國民用航空局副局長韓鈞曾強調,低空經濟涵蓋了航空器研發製造、低空飛行基礎設施建設運營、飛行服務保障等多個產業領域,並且擁有廣泛的應用場景,不僅在傳統通用航空業務中得到應用,還融合了以無人機爲支撐的新型生產服務模式。爲了推動...
5月7日消息,中國期貨業協會最新統計資料表明,以單邊計算,4月全國期貨交易市場成交額爲56.74萬億元,同比增長28.49%。1-4月全國期貨市場累計成交額爲180.9萬億元,同比增長9.60%。其中中國金融期貨交易所4月成交量爲1877.86萬手,成交額爲13.66萬億元,分別佔全國市場的2.8...
近日,深圳市政府辦公廳印發了《關於積極穩步推進城中村改造實現高質量發展的實施意見》(以下簡稱《實施意見》)。《實施意見》明確,堅持市場在資源配置中起決定性作用、更好發揮政府作用,堅持政府履行主體責任,加強組織實施,科學編制改造規劃計劃,多渠道籌集改造資金,有力有序有效推進城中村改造,切實...
日前,廣東省農村信用聯合社發佈2023年報告。數據顯示,截至2023年末,廣東省81家農商行(不含深圳)總資產4.62萬億元、增長5.93%,各項存款3.57萬億元、增長5.33%,各項貸款2.53萬億元、增長7.14%。實現經營利潤515.23億元、淨利潤272.09億元。具體來看,廣東全省...
5月6日,據國家金融監督管理總局海南監管局披露,海南農村商業銀行股份有限公司(以下簡稱海南農商銀行)獲得開業批覆。根據批覆信息,海南農商銀行註冊資本金爲220.21億元。其業務範圍包括吸收公衆存款;發放短期、中期和長期貸款;辦理國內外結算;辦理票據承兌與貼現;發行金融債券;代理發行、代理兌付、承...
針對星巴克近期發佈的季度財報,前首席執行官霍華德·舒爾茨(HowardSchultz)於近日發表了自己的看法。他堅信,通過改進美國境內的門店運營,這家咖啡連鎖巨頭有望實現業績復甦。舒爾茨,雖然目前已不再擔任星巴克的正式職務,但在LinkedIn上發表的一封信中提出了他的建議。他強調,星巴克需...
美國造車新勢力LucidMotors於近日公佈了第一季度財報,結果顯示公司在該季度虧損額超出市場預期。儘管收入有所增長,但每股虧損及調整後的EBITDA虧損均高於分析師預測。受此影響,Lucid股價在盤後交易中大幅下跌。根據財報,Lucid本季度收入爲1.727億美元,同比增長近16%,超出市場預...
5月6日晚間,深圳市住房和建設局發佈《關於進—步優化房地產政策的通知》,分別從分區優化住房限購政策、調整企事業單位購買商品住房政策、提升二手房交易便利化三方面進行了優化,支持在深圳市有開發項目的房地產開發企業,以及相關房地產中介機構開展商品住房“收舊換新”和“以舊換新”工作。通知明確,同時...
當地時間5月6日,享有美聯儲FOMC永久投票權的紐約聯儲主席威廉姆斯表示,將根據整體數據情況決定是否降息,數據可能會按無法預料的方式起起伏伏,但他強調:“最終,美聯儲還是會降息的。”同日,美國紐約聯儲發佈的最新美國消費者住房預期調查報告顯示,一年期房價上漲幅度預期重新加速,美國租戶對擁有住...
據Wind數據顯示,5月7日,共411家公司發佈股票回購相關公告。其中,3家公司首次披露股票回購預案,4家公司回購方案獲股東大會通過,343家公司披露股票回購實施進展,61家公司回購方案已實施完畢。從首次披露回購預案來看,當日共2家公司股票回購預案金額超千萬。中銀絨業、華緯科技、工業富聯回購預案...
近日,摩根士丹利旗下以MichaelWilson爲首的研究團隊發佈報告指出,美國關鍵經濟數據傳遞出的“好壞參半”的信息,並且在“美股動盪”及“美聯儲經濟前景不確定”的背景下,投資者應該採取穩健策略,來應對美國經濟數據的不確定性。Wilson具體分析認爲,美國經濟依然有可能實現所謂的“軟着...