據證監會1月24日官網消息,證監會副主席王建軍接受媒體採訪,談及近期股市波動、投資者保護等話題。“這段時間以來,資本市場震盪走弱、波動加大,不少投資者深感憂慮,提出意見建議,我們認真傾聽,感同身受。我們深知,只有廣大投資者有實實在在的獲得感,資本市場平穩健康發展纔能有牢固的根基,從而真正實現...
1月22日,恩捷股份在互動平臺上表示,公司半固態項目已開始商業化落地,江蘇三合電池材料科技有限公司正在積極投建,公司持續關注該領域的技術和市場發展。據悉,半固態電池在能量密度、安全性和充放電性能方面優於傳統液態電池,同時避免了固態電池成本高、內阻大等問題,成爲現階段不少車企和產業鏈企業的新...
無錫盛景微電子股份有限公司(603375.SH)1月24日在上海證券交易所主板敲鑼開市,成爲無錫2024年首家掛牌上市的主板企業,企業迎來發展史上又一個重要里程碑。盛景微此次募資總金額爲8.04億元,募集資金擬用於延期模塊研發及產業化項目、研發中心建設項目、補充流動資金。盛景微本次募集資金...
1月23日,中國銀河證券發佈風險提示公告,即近期“日經ETF(513520)”“225ETF(513000)”“美國50(513850)”“納指指數(513870)”基金管理人多次發佈提示公告,基金價格明顯偏離基金份額參考淨值,出現較大幅度溢價。請投資者理性判斷市場,謹慎做出投資決策,注意基金...
據證監會官網消息,1月23日,證監會黨委書記、主席易會滿主持召開黨委(擴大)會議。會議強調,進一步增強金融報國的情懷和擔當,加快建設中國特色現代資本市場。具體包括以下五點:一是堅定走好中國特色現代資本市場發展之路。聚焦中國式現代化這個最大的政治,遵循資本市場的一般規律,堅持市場化法治化,進...
1月23日,國家金融監督管理總局發文,過渡期三年來金融支持鞏固拓展脫貧攻堅成果工作成效顯著。在推動基礎金融服務提質增效方面,目前,全國縣域實現銀行機構100%覆蓋;鄉鎮銀行機構覆蓋率達97.93%;行政村基本實現金融服務全覆蓋。三年來,銀行保險機構累計在國家鄉村振興重點幫扶縣新設分支機構407...
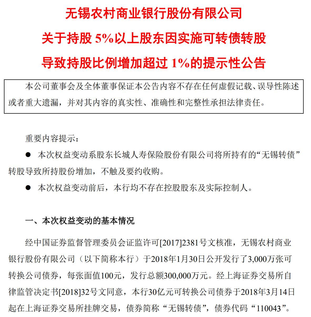
1月23日晚,據無錫銀行公告,長城人壽通過可轉債轉股的方式增持,轉股股數爲2433.33萬股,此外長城人壽增持該行可轉債38.39萬張。據公告,本次權益變動後,長城人壽持有無錫銀行1.39億股股份,佔總股本的6.36%,持有“無錫轉債”面值3838.8萬元,佔“無錫轉債”未轉股餘額的1.40%...
日前,中信銀行發佈2023年度業績快報公告,數據顯示,2023年度,該行實現營業總收入2058.96億元,比上年下降2.60%;歸屬於股東的淨利潤670.16億元,比上年增長7.91%。資產規模方面,截至2023年末,資產總額9.05萬億元,比上年末增長5.91%;不良貸款率1.18%,比上年末下...
農牧民清亮的數數聲,劃破了清晨的寂靜。不到9點,青海省海西蒙古族藏族自治州天峻縣新源鎮天棚村,德陽股份制合作社的草場上,經過稱重、消毒殺菌、檢疫多項流程,一隻只膘肥體壯的羊被裝上卡車,即將被銷往德令哈、西寧和上海、浙江等地。聽到“收款一萬兩千元!”微信轉賬的提示音響起,天棚村黨支部書記索...
本報北京1月23日電(記者杜海濤)記者從23日召開的全國海關工作會議獲悉:2023年,全國海關堅持依法治稅、綜合治稅,加強科學徵管,全年海關稅收入庫2.21萬億元。全國海關認真執行減稅、進口稅收優惠政策和自貿協定關稅減讓等措施,其中落實2023年關稅調整方案減稅措施,減徵稅款767.9億元;推進《...
我國製造業已形成精細化生產競爭力,產業分工細化,數字化精益製造水平持續提高,精細化生產能力和效率不斷提升,製造業供應鏈網絡形成了精細化服務能力。隨着產業升級和消費升級,產品品類、產品質量、生產過程的精細化,有利於企業精準把握市場需求,供給更多種類和更高質量的產品,高效滿足消費者個性化訴求...
中央經濟工作會議提出,要樹立大農業觀、大食物觀,農林牧漁並舉,構建多元化食物供給體系。以機械化、自動化、智能化裝備技術爲支撐的深遠海養殖,是耕海牧漁、建設“藍色糧倉”的重要途徑,對優化水產養殖空間佈局、促進海洋漁業轉型升級、確保國家糧食安全等具有重要意義。近年來,在國家一系列政策支持下,...
“菜籃子”事關基礎民生和物價穩定,關係農民收入和農業產業鏈。如何讓鮮活農產品生產更適銷對路?要持續推進供給側結構性改革,更多重視需求側的變化,更好發揮政府引導服務作用。元旦春節期間,“菜籃子”產品頗受社會關注。國家統計局最新數據顯示,2023年全國農產品生產者價格總水平比上年下降2.3%,...
近年來,英國人口老齡化狀況日益嚴重。根據英國國家統計局的最新數據,英國65歲以上人口達1290萬,預計到2040年將增加至1690萬,佔英國總人口數的24.1%。從傳統角度來看,人口老齡化所帶來的社會勞動力下降、養老及醫療護理成本上升將影響經濟增長活力,增加政府公共債務負擔,這是人口老齡化的...
隨着紅海緊張局勢加劇,各方矛盾有走向複雜化、長期化的趨勢,紅海海上運輸生命線面臨更大的不確定性和風險。但奇怪的是,這並沒有對世界能源市場造成多大沖擊,原油價格保持着低位運行,而天然氣價格經歷去年底的過山車式表演後,又在上週出現幾個交易日暴跌,讓許多分析師大跌眼鏡。能源投機市場不按常理出牌...