一大早,河南省商丘市虞城縣一鳴中藥材有限公司的紫蘇生產基地內,界溝鎮界溝村脫貧戶屠豔梅就開始忙活起來了。“4畝多地,通過村裏的合作社流轉給基地,每年流轉費3000多元,每季度分紅二三百元,在基地打工的工資每月兩三千元。”屠豔梅笑着算起了收入賬。然而,就在幾年前,農戶們還不太敢流轉土地、進廠務工...
作爲一種新興的零售業態,零食量販正成爲消費市場上方興未艾的新模式。數據顯示,截至2023年10月,全國零食集合店門店數量已突破2.2萬家。量販零食店之所以能獲得消費者認可,和商品所體現的高性價比密切相關。當下,人們的消費觀念更趨理性,量販零食店裏的商品價格實惠,物美價廉,正契合了這一消費趨勢...
2023年,全國日均發送旅客突破1000萬人次,創歷史最好水平;人民幣貸款增加22.75萬億元,創歷史新高;我國擁有的全球百強科技創新集羣數量首次躍居世界第一……一個個新數據,一項項新紀錄,生動展示着中國經濟的活力。生產要素“動起來”,發展勢能“聚起來”,中國經濟持續回升向好就有了不竭動力。...
“2023年,全國新增減稅降費及退稅緩費超2.2萬億元,有效助力穩定市場預期、提振市場信心、激發市場活力。全年組織各項稅費收入31.7萬億元,着力夯實財力保障基礎。”1月18日,國家稅務總局副局長饒立新在國務院新聞辦舉行的新聞發佈會上表示。稅收大數據反映高質量發展多方面亮點國家稅務總局新聞發言...
本報北京1月18日電(記者林麗鸝)爲有效防範和查處假冒企業登記違法行爲,破解企業被冒名登記難題,強化對提交虛假材料責任人的懲戒,加快構建誠信守法的市場秩序,持續優化營商環境,市場監管總局近日發佈《防範和查處假冒企業登記違法行爲規定》(以下簡稱《規定》),將於2024年3月15日起正式實施。《規...
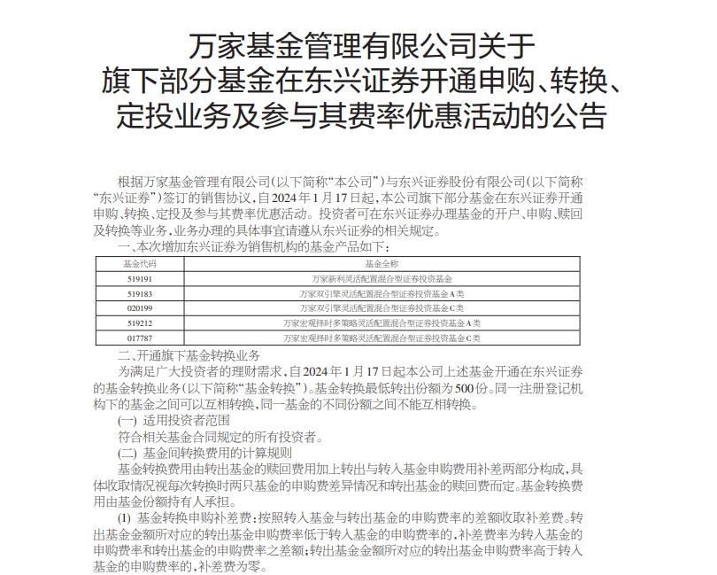
新年伊始,公募基金降費潮仍在繼續。僅1月16日,渤海匯金證券資管、萬家基金、寶盈基金等多家機構宣佈,調低旗下部分基金費率,又或參加代銷機構費率優惠活動。從公告內容來看,涉及管理費率、託管費率、申購費率等。2023年7月,公募基金行業費率改革啓動,頭部基金公司帶動降費,中小基金公司緊隨其後,並在去...
在位於江蘇省宜興市楊巷鎮黃家村的江南米道江蘇科技有限公司,一字排開的機器開足馬力,現場僅有2名工人進行操作與管護。在這裏,一顆顆稻穀經過礱穀機脫殼、碾磨機打磨等15道自動化工序,成爲一粒粒晶瑩剔透的大米。“作爲大米相關產品的全產業鏈公司,我們一頭連着5萬畝種植基地、年產6000多噸大米,一...
核心閱讀推動金融機構以數字金融提升服務企業能力、爲企業量身定製金融產品和服務,全面加強監管、防範化解風險……近日,國家金融監督管理總局召開新聞發佈會,介紹金融監管部門全面加強金融監管、引導金融機構做好金融五篇大文章、服務經濟社會高質量發展的情況。中央金融工作會議指出,“優化資金供給結構,...
“高高的山上哎,嗨喲一羣羊……”哼着隴州小調,抱着大捆乾草,41歲的朱亞娟手腳輕快地在養殖場裏忙活着。在陝西省寶雞市隴縣城關鎮,朱亞娟和丈夫經營着一家奶山羊養殖場。“正打理‘保姆房’哩!”朱亞娟撩開“保姆房”的棉門簾,電暖氣、保育箱等設備已經就位,“今年這裏至少能住進300只羊羔。”2018...
前不久,一場黑龍江、廣西兩省份的文旅互動,讓黑龍江蔓越莓走進了公衆視野,網友們紛紛下單嚐鮮。連日來,某網購平臺蔓越莓搜索量同比上漲958%,成交量翻倍,連帶周邊商品蔓越莓汁和蔓越莓乾的搜索量也分別同比上漲228%和136%。不僅是黑龍江蔓越莓,吉林藍莓、四川魚子醬、安徽鵝肝、新疆三文魚、山西大閘...
工程預付款憑證、農民工工資專用賬戶入賬憑證、工人考勤表、工人工資確認單、工資發放銀行流水單……在安徽省合肥高新技術產業開發區某科創園項目建設現場,經過培訓考覈、持證上崗的勞資專管員拿出詳實的資料,供巡查工作人員判斷農民工工資是否及時足額髮放。根據規定,施工總承包單位應當在工程項目部配備勞...
1月17日,國家統計局發佈2023年中國經濟“成績單”:初步覈算,2023年國內生產總值(GDP)同比增長5.2%;全國城鎮調查失業率平均值爲5.2%;居民消費價格指數(CPI)同比上漲0.2%;全國居民人均可支配收入同比實際增長6.1%;貨物進出口總額同比增長0.2%;年末外匯儲備超過3.2...
泰中羅勇工業園是中國首批境外經貿合作區之一,目前入園中國企業近250家,泰籍員工約5萬人。圖爲泰中羅勇工業園一景。本報記者孫廣勇攝通用橡膠(泰國)有限公司年產各類輪胎共計730萬套。圖爲泰籍員工在汽車輪胎生產線上工作。本報記者孫廣勇攝“我是泰國北部大山裏長大的孩子,到中國企業工作讓我的生...
湖北戈碧迦光電科技股份有限公司(以下簡稱“戈碧迦”)從事光學玻璃及特種功能玻璃研發、製造和銷售,目前正在申請於北交所上市,主承銷商爲中信建投證券。戈碧迦所生產的光學玻璃及特種玻璃的應用領域之一是醫療防護領域。招股書上會稿235頁顯示,2023年1-6月,戈碧迦在該領域有3家客戶,總銷售金額...
江蘇萬達特種軸承股份有限公司是國內叉車軸承的主要生產企業,目前該公司正在申請於北交所上市。該公司本次上市的募投項目涉及3項,總投資額合計爲3億元,其中有4000萬元用於補充流動資金。但另一方面,公司此前於2021年全年累計分紅就高達8658萬元、佔當期9498.59萬元淨利潤的90%左右,2023...