數據來源:海關總署製圖:張芳曼本報北京6月25日電(記者杜海濤)在日前舉行的第四十屆中國·廊坊國際經濟貿易洽談會國際跨境電商發展論壇上,海關總署相關負責人介紹,2022年我國跨境電商進出口規模首次超過2萬億元,達到2.1萬億元,比2021年增長7.1%。跨境電商爲我國外貿發展注入新動能。...
隨着ESG理念日趨深入人心,國際ESG機構持續擴大對中國A股上市公司的評級範圍,國內的基金公司、中介機構也紛紛的發佈了ESG評級產品,豐富了中國ESG評級體系。與此同時,許多企業開始建立健全的ESG管理體系併發布ESG報告,將ESG管理要求融入公司治理和各個環節,推動了我國的ESG建設快速發展...
6月16日,由普益標準主辦的2023資產管理與財富管理行業發展大會暨第三屆“金譽獎”評選揭曉。“金譽獎”聚焦國內資產管理和財富管理領域,甄選國內優秀的資產管理和財富管理機構,採用定量、定性分析相結合的評價模型,從資產管理能力、服務能力、科技實力、經營實力等方面進行綜合評價,全面評估各機構投...
6月21日至22日,第16屆全球乳業大會在英國倫敦舉行。本次大會以“重塑乳業”爲主題,匯聚了全球乳品行業的企業代表、專家學者和行業組織代表,共同探討乳業高質量發展之路。伊利集團副總裁雲戰友博士、伊利歐洲創新中心總監蓋瑞特·斯密特博士受邀參會。分享創新成果,傳遞中國乳業聲音大會期間,伊利與全球乳...
遠東資信研究報告數據顯示,綠色債券連續三月發行規模破千億,5月綠色債券發行量爲1282.06億元,募集資金主要投向基礎設施綠色升級與清潔能源領域。上述研報顯示,5月發行綠色債券中,金融債爲發行規模較大的品種。其中,中國銀行發行了單筆規模高達300億元的綠色金融債。5月16日,中信銀行發佈公告,該...
6月以來,多家上市城農商行發佈公告,披露了高管變動情況。包括上海銀行、齊魯銀行、常熟銀行等在內8家銀行,迎董監高人員調整。6月22日,上海銀行發佈關於外部監事辭任的公告,葛明、袁志剛因在該行擔任外部監事已滿六年辭任。葛明辭去上海銀行外部監事、監事會提名委員會主任委員及監事會監督委員會委員職務...
據國家金融監督管理總局披露省局(計劃單列市局)本級行政處罰,日前,上海銀保監局發佈13張行政處罰信息公開表,其中招商銀行上海分行收到兩張罰單,合計被罰超千萬元。滬銀保監罰決字〔2023〕76號顯示,因2020年5月至2021年1月,招商銀行上海分行個人貸款資金違規用於購房等禁止性領域,上海銀保監...
據廣州住房公積金管理中心消息,日前,廣州住房公積金管理中心使用數字人民幣發放首批貸款,市民打開數字人民幣錢包APP可以查詢住房公積金貸款到賬消息。廣州住房公積金數字人民幣貸款發放應用正式落地。今年3月,廣州住房公積金管理中心推出數字人民幣住房公積金租房提取(無租賃合同或租賃合同未登記備案的)業...
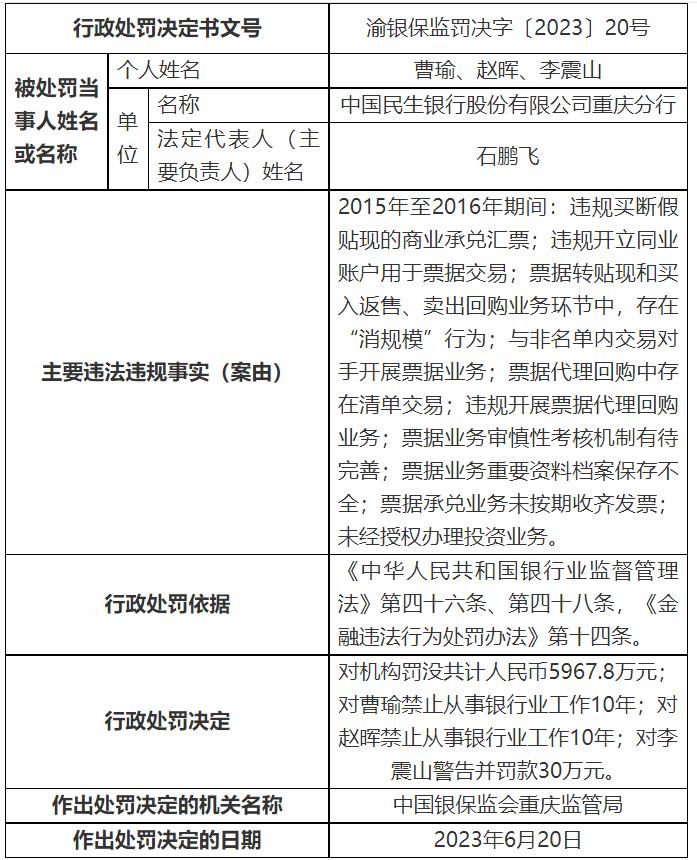
日前,國家金融監督管理總局披露省局(計劃單列市局)本級行政處罰,其中,中國銀保監會重慶監管局對民生銀行重慶分行罰沒共計5967.8萬元,成爲當日披露處罰金額最高的銀行。渝銀保監罰決字〔2023〕20號顯示,該處罰主要針對民生銀行重慶分行2015年至2016年期間違法違規事項。包括違規買斷假貼...
日前,各大旅遊平臺相繼發佈了2023端午假期旅行總結。從數據來看,部分旅遊業態的恢復進展已超過同期水平,其中國內門票業務等訂單量較2019年同期已翻倍。“鬆弛感”旅行火熱、長線遊熱度提前、避暑旅遊達到新高度等成爲今年端午假期旅遊市場的主要亮點。經文化和旅遊部數據中心綜合測算,全國國內旅遊出遊1.0...
六月的夏日充滿畢業季獨有的青春氣息,隨着中高考結束,“暑期檔”旅遊熱潮也悄然來臨。年輕人約上好友,共赴山海,在旅途中告別青春;家長們帶上孩子,走過名山大川,探訪人文古蹟,追尋更有意義的假期。當下,年輕人和親子家庭成爲旅遊市場最大的遊客羣體,爲滿足遊客需求,各地各景區推出門票減免等優惠措施...
浙江省東陽市寀盧村,學生在共享田園內進行研學活動。浙江省紹興市漓渚鎮棠棣村的蘭花數字工廠內,電商在線上直播展示蘭花幼苗。浙江省湖州市德清縣仙潭村的自然風光。“我來自浙江省的一個村莊。15年前,我每天都要拎着滿滿的一桶髒水,走到很遠的地方去倒。當時,我家廚房沒有排污水管,村裏沒有垃圾箱,河...
端午瑞陽,暑氣漸熾。雖然仍是小長假,但江蘇無錫港內卻車船如織。一批汽車配件即將從這裏轉運至上海港,隨即銷往世界各地。今年4月底,上海港內陸集裝箱碼頭無錫分中心正式啓用,至此,“滬錫同港”成爲現實。進口貨物最快1小時送至周邊工廠,水路運輸成本降低至少10%。門口即港口,車間連世界。上海港內陸...
本報北京6月24日電(記者張景華通訊員劉子清、達珍)近日,記者從北京市發改委獲悉,北京金融科技中心、隆福寺南坊、昆泰大廈、永豐產業基地、南中軸國際文化科技園、北重科技文化產業園等低效樓宇和老舊廠房改造支撐高精尖產業發展典型示範項目被批覆。北京低效樓宇和老舊廠房加速“改頭換面”。據瞭解,這些項...
本報北京6月24日電(記者魯元珍)文化和旅遊部24日公佈2023年端午節假期文化和旅遊市場情況。全國國內旅遊出遊1.06億人次,同比增長32.3%,按可比口徑恢復至2019年同期的112.8%;實現國內旅遊收入373.10億元,同比增長44.5%,按可比口徑恢復至2019年同期的94.9%...