汽車資訊類應用作爲汽車愛好者瞭解相關信息的渠道以及購車用戶查詢汽車信息的渠道,用戶受衆頗爲廣泛。近些年來,隨着短視頻和直播的興起,不少垂直行業用戶遭到短視頻平臺的分流,然而汽車資訊行業卻保持了較高的用戶黏性,憑藉車型庫等內容資源和專業服務的不可替代性,用戶規模逐年攀升,尤其是頭部汽車資訊平臺核心競爭力非常穩固。
知名移動大數據服務商極光大數據3月13日發佈的《2023年汽車資訊行業洞察報告》(以下簡稱報告)顯示,在車市消費提振的背景下,汽車資訊行業近幾年在用戶規模上取得了不俗的成績。近兩年來,行業活躍用戶規模持續在高位上增長,2023年平均MAU達1.44億,同比增長5.1%,行業在全網中的滲透率爲13.6%,同比提升1.4個百分點。同時,用戶對平臺的使用習慣漸趨穩定,年度人均單日使用時長達20.6分鐘,同比增加1.2分鐘。在億級用戶規模下,行業仍然保持正向的用戶規模及時長增長,顯示行業健康發展趨勢明顯。
報告認爲,在流量競爭漸趨激烈的背景下,行業取得穩步增長與汽車資訊平臺持續深耕內容建設,穩固垂媒核心競爭力是分不開的。
而在頭部領域,用戶的爭奪戰也越發激烈,其中易車憑藉優秀的內容力和運營力實現了用戶規模的持續領先。極光數據顯示,易車系MAU自2020年四季度開始便反超主要競爭對手穩坐冠軍寶座,新增用戶和用戶時長同樣力壓競品,成爲拉動汽車資訊用戶大盤增長的主要力量。汽車內容呈現三大趨勢,視頻消費比重近一步提升
報告着重梳理分析了2023年汽車資訊行業內容領域的重要變化趨勢,主要爲內容體系精品化、內容佈局全域化、持續強化新能源內容建設。
在內容體系精品化方面,報告指出,隨着移動互聯網流量紅利見頂,汽車資訊平臺對於新用戶的爭奪、老用戶的留存的競爭愈發激烈,用戶已不滿足於單調的圖文資訊、論壇帖文,以及淺顯的汽車內容,主流汽車資訊平臺紛紛打造以視頻化、大製作、專業與娛樂兼顧爲特徵的精品內容體系,同時強化對於創作者的扶持,鎖定用戶流量。

內容佈局全域化方面,隨着短視頻時代的到來,汽車用戶的內容消費習慣也在發生改變,除了垂媒外,用戶也喜歡通過抖音、視頻號、B站、微博等平臺獲取汽車內容。汽車資訊行業流量去中心化趨勢顯著,一方面讓垂媒不再壟斷汽車內容,另一方面也驅動垂媒跨媒佈局內容生態,從全域獲取用戶和流量。

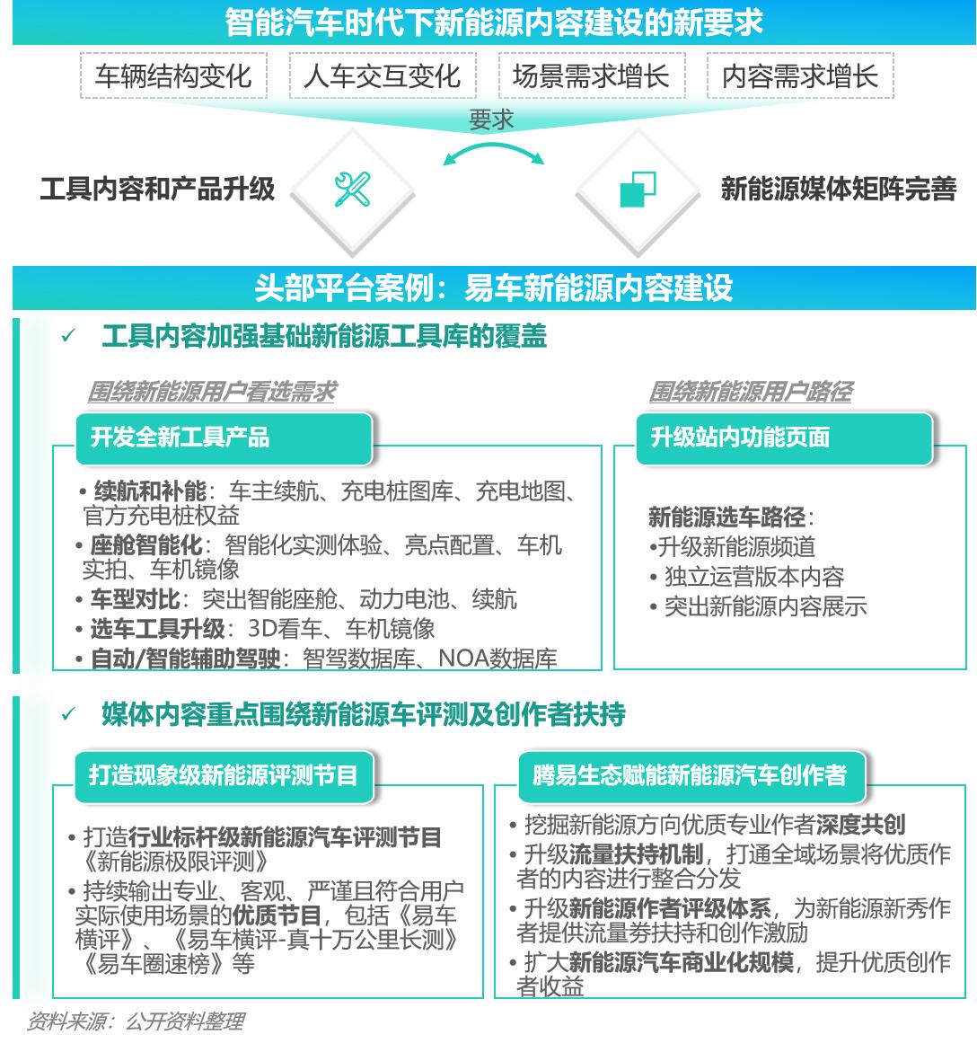
新能源內容建設方面,在車輛結構和人車交互方式發生變化的背景下,用戶對場景化、科技化的新能源汽車內容需求快速增長。面對用戶多元化的內容需求,主流汽車資訊平臺持續強化新能源內容供給,一方面加快升級基礎工具內容與產品,推進工具內容的新能源覆蓋,另一方面打造專業、優質、豐富的新能源媒體內容矩陣,滿足新能源用戶看選買需求,提升看選買體驗。

值得一提的是,在內容形式上,對比近三年來用戶對汽車資訊內容的形式偏好變化,視頻內容偏好度進一步提升,2023年用戶對視頻類內容的偏好佔比上升至44%,較2021年提升10個百分點,視頻化內容在汽車資訊平臺中的戰略地位日益凸顯。

易車用戶規模連續三年領先,核心用戶以購車用戶爲主
報告還披露了主流汽車資訊平臺的運營數據表現情況。其中2023年包括易車App和汽車報價大全App在內的易車系年均MAU達5826.7萬,位居行業第一,並且連續三年蟬聯冠軍。同時易車系年度月均新增用戶941.5萬,位居行業第一,接近二、三名之和。極光監測的數據顯示,截至2023年12月,易車系月新增用戶自2020年3月份開始領漲行業,並連續46個月保持行業第一的紀錄,其中有14個月爲行業二、三名新增用戶之和。

在更爲考量用戶對平臺喜愛和依賴的日均用戶時長維度上,自2020年Q4以來,易車App有12個季度單日人均使用時長位居行業首位,2023年度頭部平臺中易車App單日人均使用時長爲41.2分鐘,行業二、三名分別爲14.6和13.3分鐘,體現出易車的內容、產品和服務相較主要競品具有非常顯著的吸引力。
報告分析指出,易車將內容視爲平臺發展的根本,着力打造了包括車型庫、經銷商庫、原創節目、短視頻、商業化內容在內的五大精品內容體系,並基於騰易協同導入騰訊內容消費場景,更廣泛地觸達汽車興趣及消費人羣。在易車內容生態豐富完善以及騰易生態的協同下,高濃度汽車興趣用戶和高潛購車用戶聚集,對比行業整體用戶,易車用戶對在汽車資訊平臺上選購汽車以及更新汽車信息有明顯使用偏好,偏好度指數分別爲108.9和112.3,佔比均超七成;在具體內容類型偏好上,近四成易車用戶更偏好獲取導購類信息,超兩成用戶偏好觀看評測類內容。
