記者 計思敏
“取消認房又認貸”、“鼓勵老年人投親購房”......今年3月1日,鄭州成爲全國首個率先放寬限購政策的城市後,多城跟進調整限購政策。
超30城調整限購政策
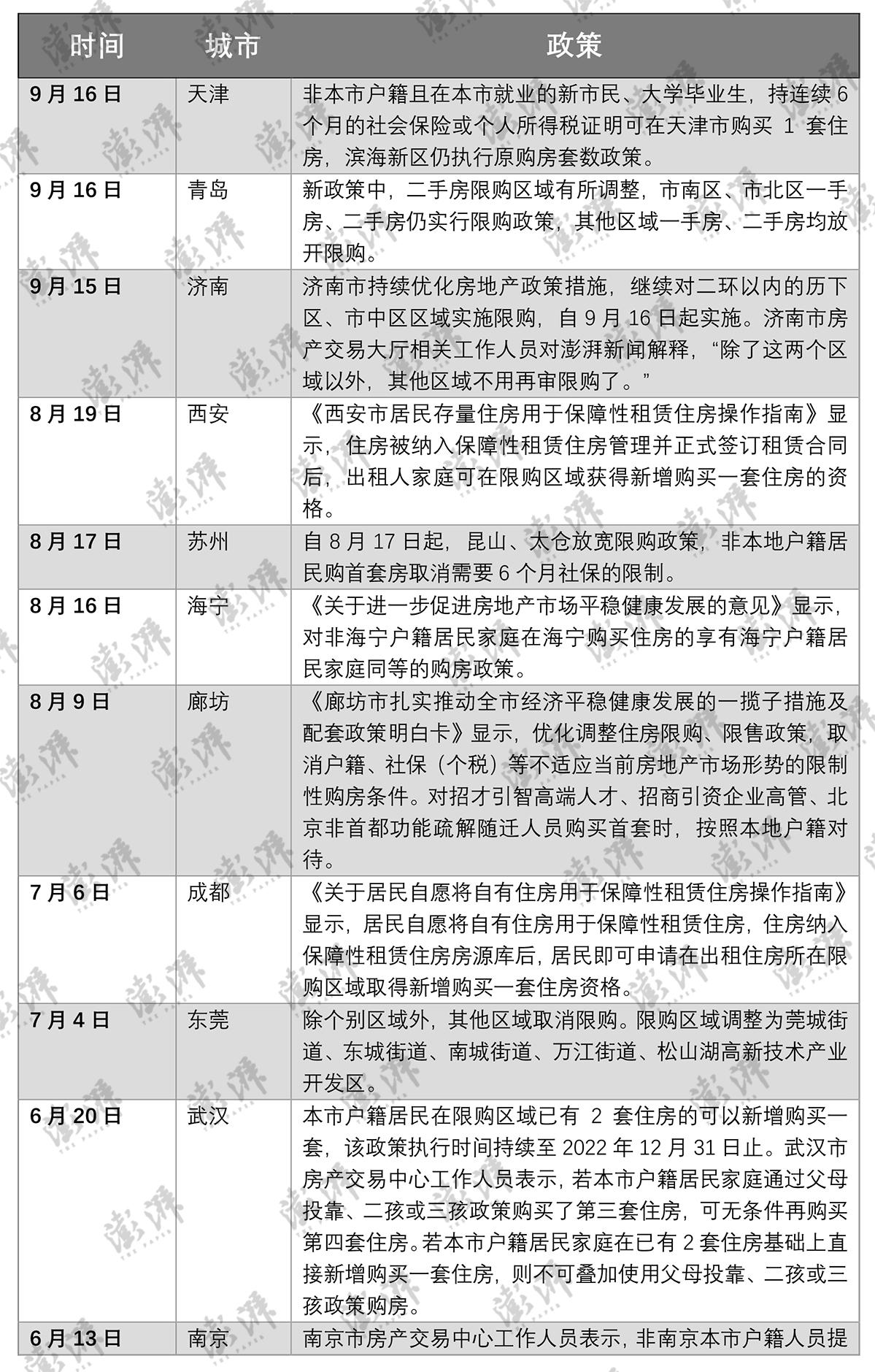
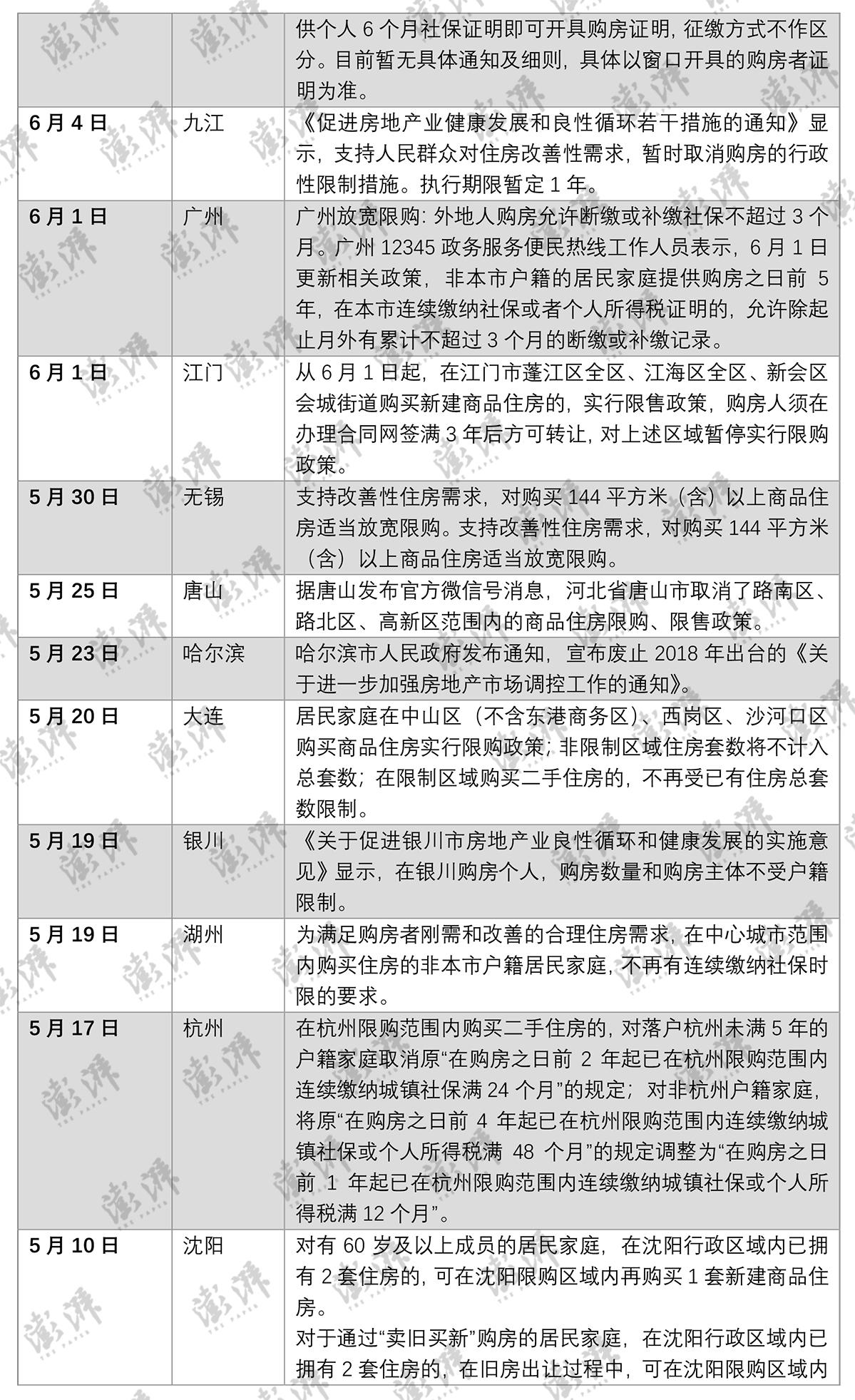
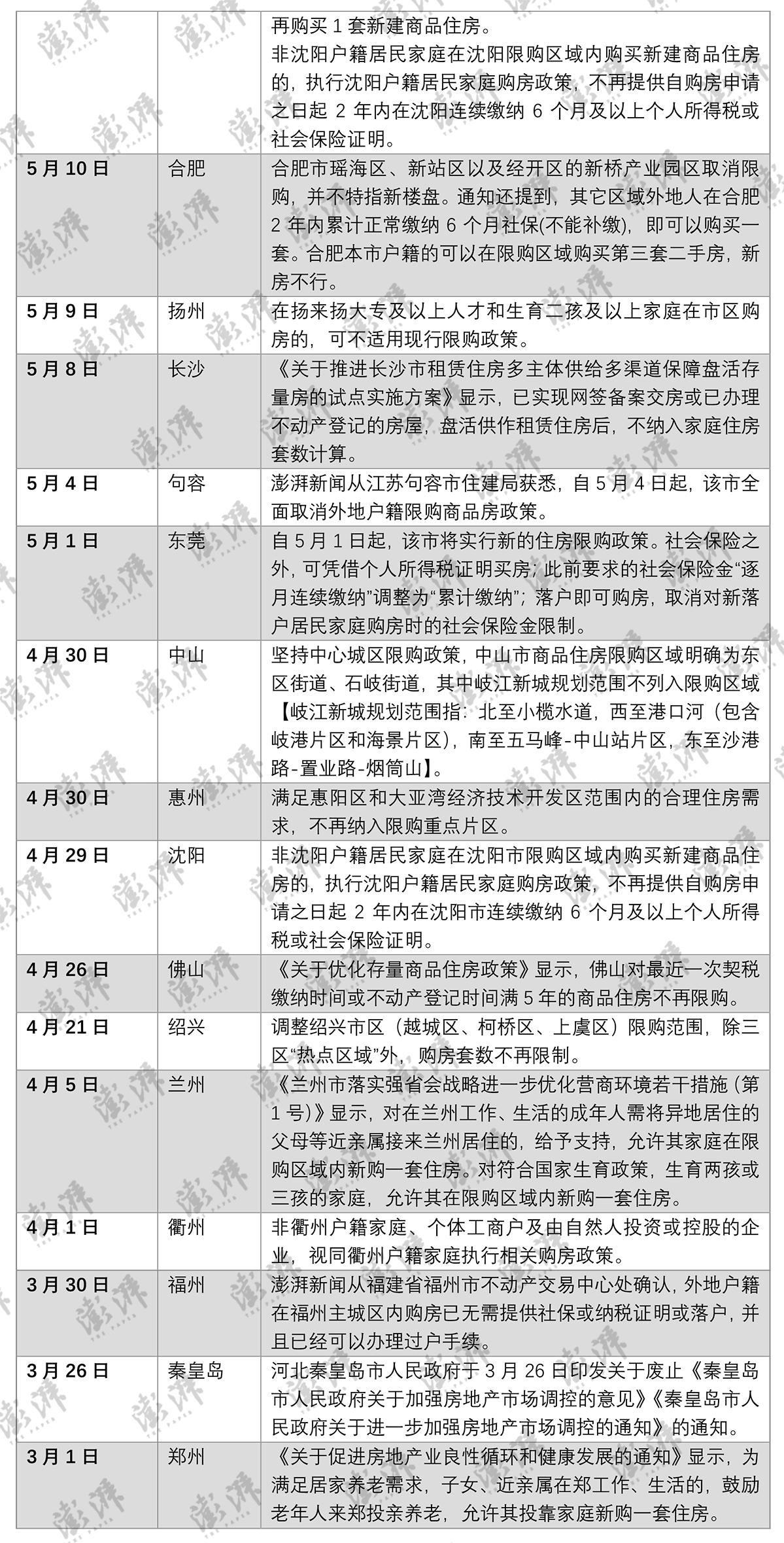
據澎湃新聞不完全統計,今年以來,包括鄭州、秦皇島、福州、衢州、蘭州、紹興、佛山、瀋陽、惠州、中山、東莞、句容、長沙、揚州、合肥、瀋陽、杭州、湖州、銀川、大連、哈爾濱、唐山、無錫、江門、廣州、九江、南京、武漢、成都、廊坊、海寧、蘇州、西安、濟南、青島、天津等36個城市調整了樓市限購政策。
在這些城市中,有些宣佈廢止原先出臺的限制性措施,有些宣佈縮小限購範圍,有些降低了限購門檻,有些城市則明確多孩家庭、親屬投靠可新增購房名額。



以天津爲例,9月16日,據“天津住建”,天津市住房城鄉建設委等7部門聯合發佈《關於進一步完善房地產調控政策促進房地產業健康發展的通知》(以下簡稱《通知》),《通知》提到,支持新市民合理購房需求,非本市戶籍且在本市就業的新市民、大學畢業生,持連續6個月的社會保險或個人所得稅證明可在天津市購買1套住房,濱海新區仍執行原購房套數政策。
按照天津市於2017年3月31日發佈的《深化我市房地產市場調控工作的實施意見》,非天津戶籍居民家庭在本市範圍內購買住房的,需提供在天津3年內連續繳納2年以上社會保險或個人所得稅證明。
支持改善性住房需求方面,《通知》提出,對有60歲及以上成員的居民家庭和生育二孩及以上的多子女居民家庭,可憑居民家庭戶口簿在天津原住房限購政策基礎上再購買1套住房。
諸葛找房數據研究中心分析師關榮雪指出,原政策中明確非天津戶籍居民需提供在本市3年內連續繳納2年以上社會保險或個人所得稅證明,現調整爲只需提供連續6個月的社保或個稅證明,降低了購房門檻;其次,對60歲及以上成員的家庭和生育二孩及以上的多子女居民家庭,可增購1套,充分考慮到不同年齡羣體的住房需求,合理紓解供需矛盾。
蘇州、青島政策現“一日遊”
不過,在上述宣佈調整限購政策的城市中,亦出現政策出臺又調整的情況。
以青島爲例,9月15日,青島市城鄉建設局官方微信公衆號發佈《我市動態完善房地產政策》。新政明確,繼續在市南區、市北區(原四方區域除外)實行限購政策。
同時,繼續明確限購房源。對限購區域內新建商品住房,本地居民限購2套,二孩、三孩家庭可增購1套,外地居民居住滿半年限購1套;二手住房不再限購。
不過,當日,青島市住房和城鄉建設局刪除了“二手住房不再限購”的表述。
9月16日下午,山東省青島市住房和城鄉建設局相關工作人員對澎湃新聞記者表示,新政策中,二手房限購區域有所調整,市南區、市北區一手房、二手房仍實行限購政策,其他區域一手房、二手房均放開限購。
9月14日,市場消息傳出,江蘇省蘇州市對限購政策做出調整,非蘇州本地戶籍居民無需提供社保繳納證明可直接購買首套房。
按照新政,蘇州六區(包括相城區、姑蘇區、吳中區、吳江區、工業園區、高新區)對外地人購買首套房政策進行了調整,不再需要出示社保證明或個稅證明。
隨後,澎湃新聞從各區房產相關部門證實上述政策確有調整。不過,9月16日,澎湃新聞從江蘇省蘇州市姑蘇區、相城區、吳中區、高新區、工業園區房產相關部門獲悉,姑蘇區、相城區、吳中區、高新區、工業園區針對非戶籍居民家庭的限購政策恢復至原政策執行,即:非蘇州戶籍居民家庭購房條件爲3年內在蘇州連續繳納6個月社保。
中指研究院指數事業部市場研究總監陳文靜認爲,在中央堅持“房住不炒”定位的指導下,一二線城市政策優化的力度普遍偏弱,各地高頻小步優化成爲今年以來房地產政策調整的一大特點。
陳文靜指出,近日蘇州、青島部分取消限購政策被收回,進一步表明“房住不炒”仍是政策的底線。在各類限制性政策中,外地戶籍限購是核心城市實現“房住不炒”的重要防火牆,短期來看,熱點二線城市全面取消限購的可能性較小,預計更多城市或以“優先放鬆郊區限購”的方式漸進式推進。同時,結合8月底國常會提出“允許地方‘一城一策’靈活運用信貸等政策”的表述來看,未來二線城市下調首付比例,優化“認房認貸”的可能性較大。
從全國範圍來看,諸葛找房數據研究中心高級分析師陳霄指出,從政策趨勢來看,政策鬆綁已經從最初的購房補貼、放鬆公積金貸款等輕度放鬆的初期階段逐步過渡到力度更大的深入階段,即政策的鬆綁力度更強,觸及面更深,產生的影響力也更爲深遠。目前,多城發佈鬆綁限購政策,其中不乏一些熱點二線城市,並且鬆綁程度逐步擴大,對提振樓市將起到實質性作用。
根據諸葛找房數據研究中心監測數據顯示,8月重點監測40城新房銷售面積爲1488.20萬平方米,環比下降10.08%,同比下降24.53%。10個重點城市二手住宅成交59721套,環比下降9.23%,同比上漲21.27%。