記者 計思敏
越來越多的城市出臺公積金新政,明確直系親屬可提取住房公積金助力購房者支付購房款或者償還房貸,實行“一人購房全家幫”。
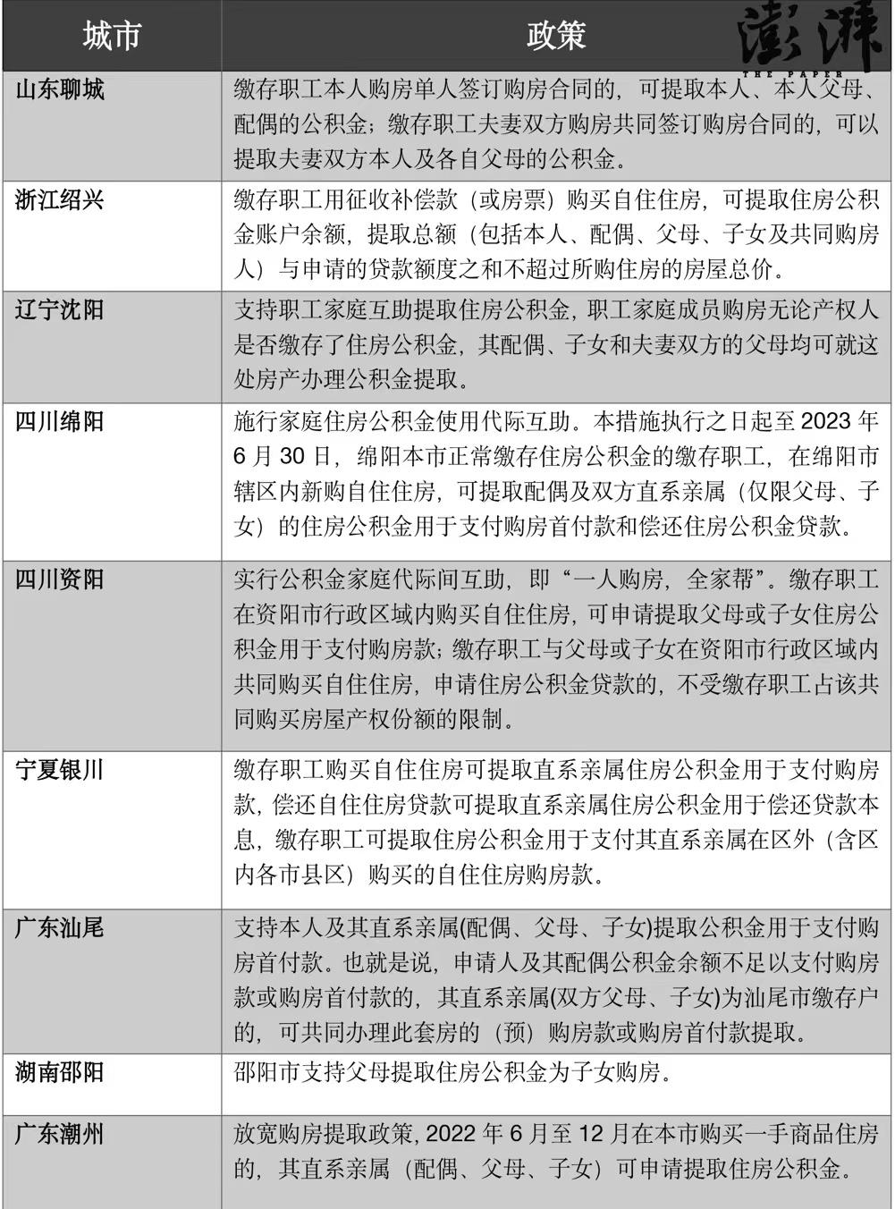
據澎湃新聞不完全統計,今年以來,至少包括湖南邵陽、廣東潮州、河北秦皇島、廣東珠海、江西贛州、河北滄州、安徽池州、雲南楚雄、河北唐山、湖北咸寧、福建泉州、天津、安徽馬鞍山、廣東深圳、海南、河南信陽、寧夏吳忠市、浙江湖州、江蘇連雲港、浙江台州、甘肅定西、四川遂寧、安徽滁州、廣東汕尾、寧夏銀川、四川資陽、四川綿陽、遼寧瀋陽、浙江紹興、山東聊城等超30個城市發佈公積金貸款新政,多地在政策中提到,子女購房可提取父母公積金,實行“一人購房全家幫”。


以四川綿陽爲例,9月28日,四川綿陽市發佈《綿陽市人民政府辦公室關於印發進一步促進綿陽市房地產市場平穩健康發展若干措施的通知》,《通知》提出,施行家庭住房公積金使用代際互助,即“一人購房全家幫”。本措施執行之日起至2023年6月30日,綿陽市正常繳存住房公積金的繳存職工,在綿陽市轄區內新購自住住房,可提取配偶及雙方直系親屬(僅限父母、子女)的住房公積金用於支付購房首付款和償還住房公積金貸款。
遼寧省瀋陽市人民政府新聞辦公室於9月29日召開了“瀋陽市階段性支持職工家庭互助提取公積金政策發佈會”。會上提到,瀋陽住房公積金管理中心決定階段性調整住房公積金提取政策,支持職工家庭互助購房。
按照新政,瀋陽市將支持職工家庭互助提取住房公積金,職工家庭成員購房無論產權人是否繳存了住房公積金,其配偶、子女和夫妻雙方的父母均可就這處房產辦理公積金提取。提取額度方面,全款購房的,職工本人及其配偶、子女、夫妻雙方父母合計提取金額不得超過購房全款金額;使用貸款購房的,職工本人及其配偶、子女、夫妻雙方父母合計提取金額不得超過購房首付款金額;家庭互助提取優先提取產權人及配偶賬戶餘額,產權人及配偶賬戶餘額不足的方可提取子女、夫妻雙方父母賬戶餘額。
四川省資陽市住房和城鄉建設局於9月26日發佈名爲《多措並舉促進房地產市場平穩發展》的文章。文章指出,資陽市實行公積金家庭代際間互助。繳存職工在資陽市行政區域內購買自住住房,可申請提取父母或子女住房公積金用於支付購房款;繳存職工與父母或子女在資陽市行政區域內共同購買自住住房,申請住房公積金貸款的,不受繳存職工佔該共同購買房屋產權份額的限制。
諸葛找房數據研究中心分析師梁楠指出,從形式上來看,“一人購房全家幫”政策調整分別從幫還貸、幫提取公積金付首付以及提取親屬公積金用於支付購房款等方面展開,這進一步體現了政策調整的靈活性和形式的多樣性,同時也呼應支持居民合理住房需求的政策導向。
梁楠認爲,此類政策的出臺主要是由於當前樓市修復進程緩慢,加之多地疫情有所反覆,導致房地產交易市場走弱,各城因城施策適度調整樓市政策,通過直系親屬的助力來分擔購房者的經濟壓力,從需求端修復居民購買力,助力居民購房情緒的提振,爲全國公積金政策的調整提供一個調整範例,具有一定的創新性。預計後續一些樓市景氣度不高的城市有望跟進此類政策,促進市場預期修復。