央廣網北京12月1日消息(記者門庭婷)近日,多家機構公佈了2022年1-11月百強房企銷售情況。克而瑞報告顯示,TOP100房企實現單月銷售操盤金額5589.8億元,環比微降0.3%;同比降低25.5%,降幅較9、10兩月基本持平。累計業績來看,百強房企1-11月銷售操盤金額的同比降幅仍保持在42.6%的較高水平,分析也指出,近期雖然市場政策端和企業融資端釋放利好,但企業銷售端受制於市場整體需求和購買力,表現仍處於低位。預計百強房企全年業績的同比降幅將保持在40%以上。
11月近4成百強房企單月業績環比增長,千億陣營減少16家
據中指研究院數據顯示,1-11月,TOP100房企銷售總額爲67268.1億元,同比下降42.1%,降幅較上月收窄1.3個百分點,其中TOP100房企單月銷售額同比下降34.4%,環比下降4.9%。銷售額超千億房企19家,較去年同期減少16家;超百億房企100家,較去年同期減少51家。TOP100房企權益銷售額爲46888.9億元,權益銷售面積爲30049.3萬平方米,同比分別下降45.6%和49.9%。
業內人士指出,房地產市場預期的改善、房地產銷售的回穩,還需要加大需求側支持力度,只有房企能夠自我“造血”才能維持可持續的發展。

(圖源:中指研究院,央廣網發)
同時,前11個月,不同陣營企業數量均有較大變化。具體來看,千億以上陣營19家,較去年同期減少16家,銷售額均值2030.4億元。第二陣營(500-1000億元)企業16家,較去年同期減少11家,銷售額均值645.4億元。第三陣營(300-500億元)企業25家,較去年同期減少5家,銷售額均值393.5億元。第四陣營(100-300億元)企業爲40家,較去年同期減少19家,銷售額均值213.2億元。
克而瑞報告顯示,2022年11月百強房企中有近4成企業單月業績環比增長,其中21家企業的環比增幅在0%至30%之間,19家企業環比增幅超過30%。TOP30房企表現優於行業整體,僅1家企業的單月業績環比降幅高於50%,其餘企業的環比降幅均在30%以內。
具體從企業表現來看,11月綠地、華髮、中國鐵建、萬達、中糧大悅城的表現相對突出,單月業績環比增幅均高於40%。整體來看,2022年行業格局變動加劇、規模房企表現分化明顯,央國企及部分優質房企相對堅挺、表現出較強的抗週期韌性,如華潤、建發、越秀、華髮、濱江、仁恆等。

(圖源:克而瑞研究中心,央廣網發)
克而瑞也在報告中指出,今年以來即使大部分房企選擇不公開披露目標,或是主動調降全年目標。但從規模房企1-11月的業績表現來看,企業整體的目標完成情況明顯不及預期。絕大多數企業前11月的目標完成度均大幅低於去年同期,部分企業目標完成度較去年同期的降幅大於20個百分點。12月房企貨值供應、銷售去化壓力進一步放大。
總的來看,規模房企11月整體銷售延續低迷表現,多數房企當前仍然面臨較大的償債壓力。因此,進入11月,多項支持房地產企業融資政策也相繼落地。
“三支箭”支持融資,房企需耐心等待預期修復、需求端改善
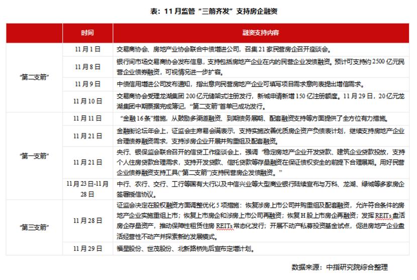
11月,央行、銀保監會及證監會等多部門,從信貸、債券、股權三方面“三箭齊發”全面支持房企融資,“輸血”優質房企恢復經營“造血”功能,紓困方向也從此前“救項目”轉換至“救項目與救企業並存”。

(圖源:中指研究院,央廣網發)
據克而瑞不完全統計顯示,截至目前,7家銀行爲22家房企提供意向性授信總額度超2萬億元,6家房企儲架式註冊發行約1080億元,世茂股份、福星股份等籌劃非公開發行股票。克而瑞認爲房企供給側改革已漸進尾聲,整體融資環境有望得到實質性改善。隨着融資功能逐漸恢復,央國企及優質民企經營有望逐漸迴歸正軌,出險房企仍將有序出清。
中指研究院企業事業部研究負責人劉水提到,11月以來,多項支持房地產企業融資政策陸續落地,支持房企融資“三支箭”格局已經形成。主要目的,一是防範房企風險,在已出險房企和相對健康房企之間建立風險防火牆,促進改善市場預期。二是化解房企風險,加快房地產風險出清。三是有效緩解民營企業信用收縮問題,促進民營企業融資恢復。
業內人士也表示,在短期銷售受制於市場整體需求和購買力不足、表現依舊疲軟的背景下,只有耐心等待預期修復、需求端改善,市場築底回升、銷售回款得到保障,才能讓企業真正走出困境。