芯片板塊拉昇,臺基股份20釐米漲停,上海貝嶺、博通集成漲停。國科微捷捷微電等跟漲。相關半導體類ETF也紛紛大漲,工銀瑞信國證半導體芯片ETF、易方達中證芯片產業ETF、富國中證芯片產業ETF、天弘中證芯片產業ETF等多隻芯片相關ETF盤中漲超2%。消息面上,據國家企業信用信息公示系統消息,國家集成...
今日,華泰保興基金正式宣佈人事調整,資深副總經理王現成成功晉升爲新總經理。這一人事變動源於去年12月總經理王冠龍因工作調動離任,當時王現成便以副總經理的身份代任總經理一職。經過半年的代任期,王現成終於正式轉正,肩負起華泰保興基金全面管理的重任。王現成,一位經驗豐富的金融界人士,曾在中國建設...
隨着黃金市場的持續升溫,黃金股ETF逐漸受到資金的青睞。最新數據顯示,截至5月27日,永贏黃金股ETF的規模已經突破10億元大關,創下了自2023年10月成立以來的歷史新高。在已成立的四隻黃金股ETF中,永贏黃金股ETF不僅成立時間最早,而且規模也最爲龐大。緊隨其後的是由華夏基金、華安基金和國泰...
5月27日晚,浙商證券發佈重要公告,宣佈成功競拍國華能源所持國都證券4.49億股股份,對應國都證券7.6933%的股權,成交價爲10.09億元。此次交易的成功標誌着浙商證券在證券行業的整合中更進一步。據悉,浙商證券將通過多筆股權交易收購國都證券股權,並最終實現對國都證券34.2546%的股權,從而...
5月27日,國際貴金屬期貨普遍收漲,COMEX黃金期貨漲0.77%報2352.5美元/盎司,COMEX白銀期貨漲4.41%報31.845美元/盎司,其中白銀期貨收盤價格創下2012年以來的新高記錄。近日,盛寶銀行技術分析師KimCramerLarsson表示,黃金和白銀在上週調整後都準備恢...
近日,興業基金管理有限公司公告,興業聚鑫靈活配置混合基金(包括A類份額002498和C類份額008221)增聘基金經理丁進,而原本的基金經理臘博將不再擔任該職務。據瞭解,興業聚鑫靈活配置混合A自2016年4月25日成立以來,臘博在其任職期間取得的回報率爲48.45%。而興業聚鑫靈活配置混合C...
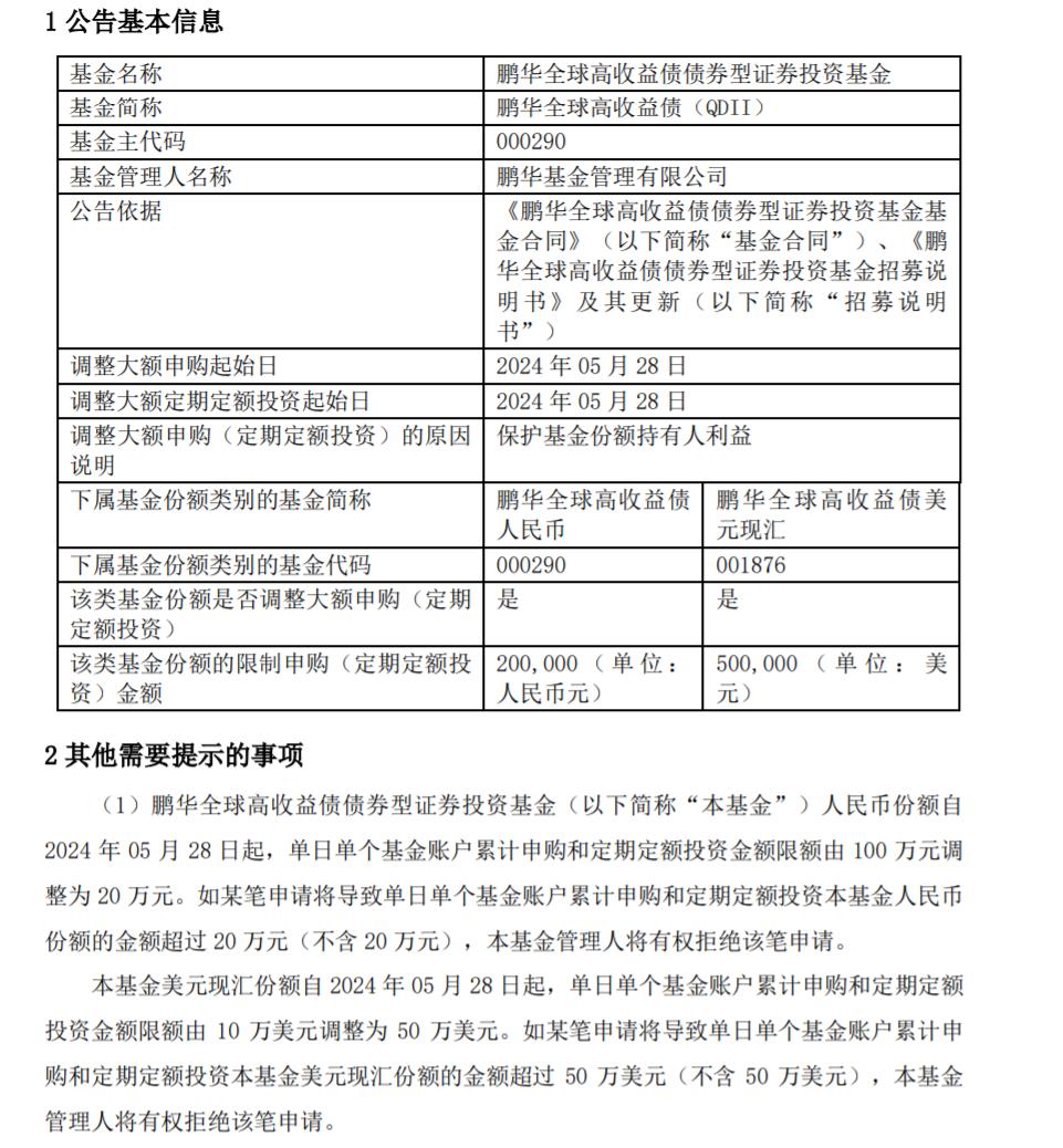
據鵬華基金公告,鵬華全球高收益債(QDII)人民幣份額自2024年5月28日起,單日單個基金賬戶累計申購和定期定額投資金額限額由100萬元調整爲20萬元。除上述產品公告限額外,自3月起,衆多知名公募機構如摩根資產管理、富國基金、易方達基金、華夏基金、銀華基金、景順長城基金、中銀基金等紛紛對其...
近日,市場波動加劇,導致多家公募基金公司旗下債券型基金(債基)遭遇大額贖回。爲應對這一情況,多家基金公司紛紛發佈公告,提高旗下債基產品的份額淨值精度,以保障基金持有人的利益。據悉,國壽安保基金在5月24日發佈公告稱,其旗下安裕純債半年定期開放債券型發起式證券投資基金在5月23日遭遇大額贖...
5月24日,國家集成電路產業投資基金三期股份有限公司正式宣佈成立,由張新擔任法定代表人,其註冊資本高達3440億人民幣。該公司的經營範圍廣泛,涵蓋了私募股權投資基金管理、創業投資基金管理服務,以及以私募基金形式從事的股權投資、投資管理、資產管理等活動,同時還提供企業管理諮詢服務。國家集成電...
大股東減持猛如虎,尤其是一些績差股或者問題股,流動性本就一般,如果疊加大股東減持的利空,公司股價可能因此踏入漫漫“熊途”。不只是問題股,普通股或者績優股的中小投資者,同樣存在對大股東減持的擔憂,包括協議減持、大宗交易、離婚式減持等,五花八門的減持方式無一不牽動着投資者敏感的神經。證監會5...
日前,證監會發布實施了《上市公司股東減持股份管理暫行辦法》及其配套規則。業內人士指出,新規嚴格規範大股東減持,封堵各類繞道減持,有利於保護中小投資者利益,進一步提振市場信心。對此中信建投證券分析認爲,A股減持新規落地,同時近期IPO審覈重啓,寬基ETF呈現流出,微觀流動性邊際收縮;出口景氣仍...
5月27日消息,宜家在中國大陸的首家設計訂購中心已於昨日在深圳羅湖正式開業。據宜家官方發佈的新聞稿,這家面積約300平方米的設計訂購中心,將爲顧客提供全新的家居購物體驗。該設計訂購中心相較於傳統的宜家商場,規模更小,地理位置更便於顧客到訪。這一新型門店模式的推出,旨在提供更加個性化和貼心的服務。...
繼4月底的急跌之後,5月國內債券市場情緒整體修復,但不同品種間有所分化。對此華泰證券認爲,中短端城投債、信用債修復最快,存單、商金債次之,二永債和長端利率債則修復最慢。與此同時債市也出現了一些異常的定價現象,如信用債利率開始低於存單,城投債區分度繼續降低等。背後顯然與資產荒密切相關。華泰...
5月27日亞洲市場早盤,現貨黃金震盪微漲,成交集中2338.30美元/盎司附近。上週五,金價微漲0.23%,收報2333.61美元/盎司;在此之前的5月20日,國際金價觸及2449.89美元的紀錄高位後,下跌超過100美元,周線下跌3.3%,創12月初以來最大單週跌幅。另據Wind數據顯示,截...
據Wind數據顯示,自5月10日以來,已有5家上市公司發佈公告收到告知書,另有2家上市公司發佈了關於立案調查進展的公告。截至5月23日,2024年以來A股已有53家上市公司或其高管被立案調查,其中5月以來就有21家,因涉嫌信息披露違法違規是被立案的首要原因,今年以來因涉嫌信息披露問題被立...