原標題:建立健全電力輔助服務市場價格機制促進清潔能源消納和綠色低碳轉型本報北京2月8日電(記者劉志強)近日,爲進一步完善電力價格形成機制,提升電力系統綜合調節能力,促進清潔能源消納和綠色低碳轉型,國家發展改革委、國家能源局聯合印發《關於建立健全電力輔助服務市場價格機制的通知》,自2024...
本報北京2月8日電(記者林麗鸝)市場監管總局日前會同國家發展改革委等14個部門,聯合印發《關於開展個體工商戶分型分類精準幫扶提升發展質量的指導意見》。針對個體工商戶數量巨大、點多面廣、利益訴求多元化、發展水平差異化的特點,部署採取個性化措施進行分型分類和精準幫扶,提高政策的精準性和各類扶持...
2024年首月,A股市場整體延續走弱震盪的態勢。那麼,對於主動權益類基金(普通股票基金、偏股混合基金、平衡混合基金、靈活配置基金),在1月份市場表現如何?整體來看,有11只偏股混合基金月回報超過5%。其中,收益最高的是永贏基金管理的永贏股息優選A,收益達到8.39%。而根據2023年四季度報,...
龍年春節馬上來臨,A股市場即將休市10天,銀行、理財公司等趁此紛紛推出“春節檔”理財產品。據環球網財經記者瞭解,其中有很多產品以“低波穩健”爲亮點。以招商銀行爲例,該行推出的“節前理財”號稱追求正收益、產品波動小,這一欄有光大理財的陽光金天天盈D、交銀理財的固收精選日開(14天持有期)、興...
個人養老金制度是我國在養老保險體系中的一項重要補充,參加個人養老金是在享受國家強制實施的基本養老保險待遇的基礎上,增加的補充養老保障渠道,對參保人來說是多了一份養老收入。近期,人力資源和社會保障部舉行2023年四季度新聞發佈會,會上提及在36個城市及地區先行實施的個人養老金制度,目前運行平穩...
事關A股!證監會重磅發聲,涉及併購重組、“兩融”融券等2月6日,證監會分別就推動上市公司提升投資價值、上市公司併購重組、“兩融”融券業務、中央匯金公司增持重磅發聲。上市公司承擔提升投資價值的主體責任2月5日上午,證監會上市司召開推動上市公司提升投資價值專題座談會。會議圍繞加強以投資者爲本...
近年來,我國奶業實現突飛猛進的發展,產量、質量、裝備水平等各項指標穩步提升,但我國奶業仍需激發產業加速升級的新動能,提升全球競爭力,爲消費者提供更高品質的產品和服務。當前,我國正整合科技創新資源,加快形成新質生產力。站在新起點,面對新機遇,以伊利爲代表的龍頭乳企正圍繞產業鏈佈局創新鏈,解...
2月1日,在華油集團國際業務公衆開放日的活動現場,人頭攢動,氣氛熱烈,展覽長廊吸引了無數眼球,觀衆們流連於各個展位之間,不時駐足觀看、交流。展覽長廊宛如一條時光隧道,穿越歷史與現實,引領人們領略華油集團海外業務的輝煌歷程。一張張真實動人的海外奮鬥照片、極具異域風情的服飾和美食爲參觀的嘉賓們...
近日,多個城市發佈首批房地產項目融資“白名單”,城市房地產融資協調機制加快落地。業內人士表示,從項目層面落地給予融資支持,對於銀行來說風險更爲可控,將進一步提升銀行對房地產的融資支持力度及放款速度,從而能提升行業供給側及增強“保交付”能力,改善行業基本面。1月30日,廣西南寧率先宣佈,已...
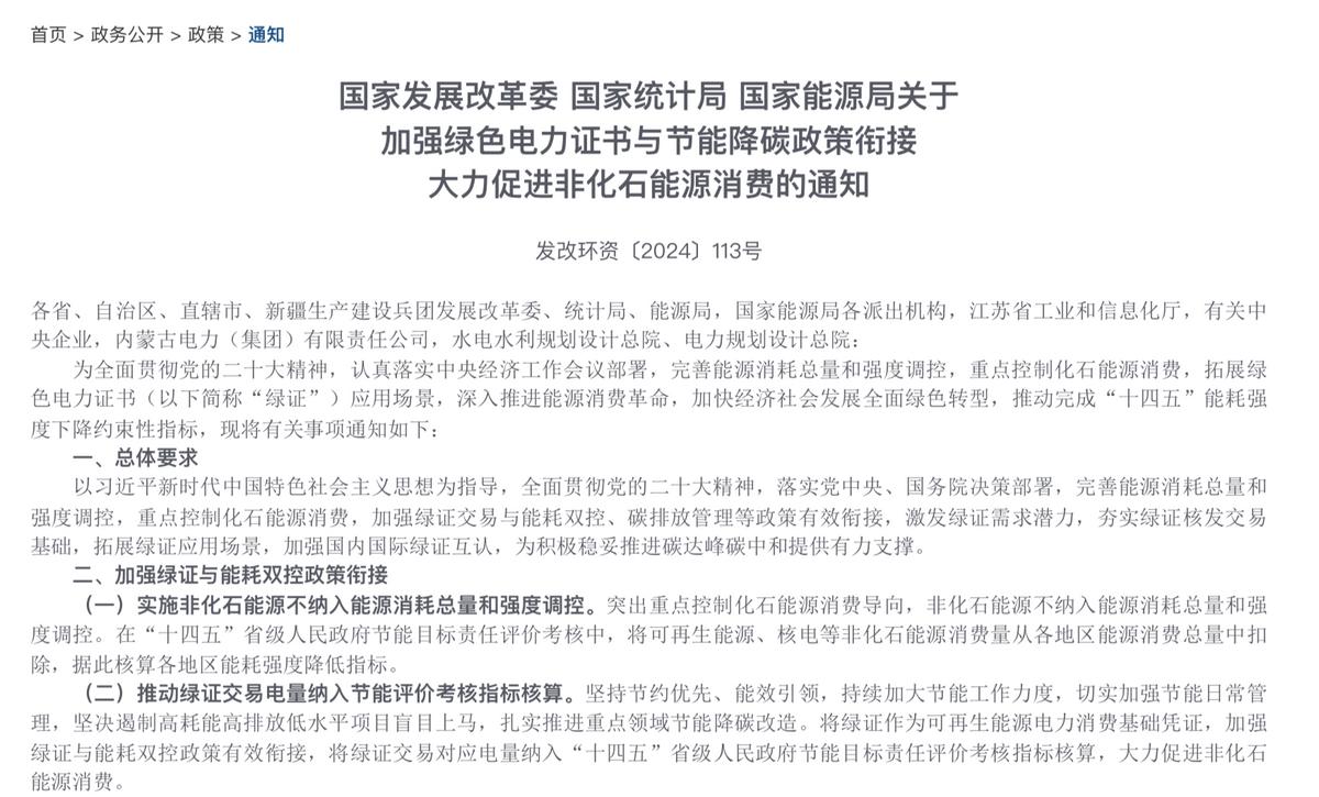
近日,國家發改委、國家統計局、國家能源局發佈《關於加強綠色電力證書與節能降碳政策銜接大力促進非化石能源消費的通知》(以下簡稱《通知》)。《通知》指出,跨省可再生能源市場化交易和綠色電力交易對應的綠證,以及省級行政區域內交易的綠證,相應電量按現行統計規則計入相關地區可再生能源消費量,在“十...
2月2日,中信建投對外發布ESG領域研究報告《中信建投2024年度ESG金融產品報告:海外反ESG浪潮與中國ESG進展的雙軌並行》(以下簡稱《報告》)。《報告》顯示,2023年12月國內新增ESG產品13只,投資規模穩步增長。關於海外ESG資管發展,根據《報告》,海外反ESG討論升溫,美...
近日,平安證券發佈ESG信披領域研究報告。報告顯示,全球範圍來看,ISSB準則應用地區範圍有望擴大,歐洲整合IFRSS2準則的難度相對較小;並且,ISSB關於可持續發展相關風險和機遇的研究將向生物多樣性、人力資本等領域深入拓展。我國境內實踐來看,系統性的ESG信披監管漸行漸近,上市公司ESG...
2月2日,中國理財網發佈《中國銀行業理財市場年度報告(2023年)》(以下簡稱《報告》),數據顯示,截至2023年末,理財公司存續產品只數1.94萬隻,存續規模22.47萬億元,較年初上升1.01%,佔全市場的比例達到83.85%。理財公司累計爲投資者創造收益5242億元,同比增長0.85%...
白糖價格從2023年年初開始上漲,在9月份創下7600元/噸的高點,隨後新榨季出現小幅回落,但仍保持在較高水平。糖價高位運行是機遇也是挑戰,一方面,這爲產業加速轉型升級、應對未來風險挑戰創造了條件。另一方面,由於糖價上漲帶動原料收購價格上漲,製糖企業面臨的成本壓力也有所提升。2023年,由於厄爾...
(責編:孫紅麗、高雷)關注公衆號:人民網財經