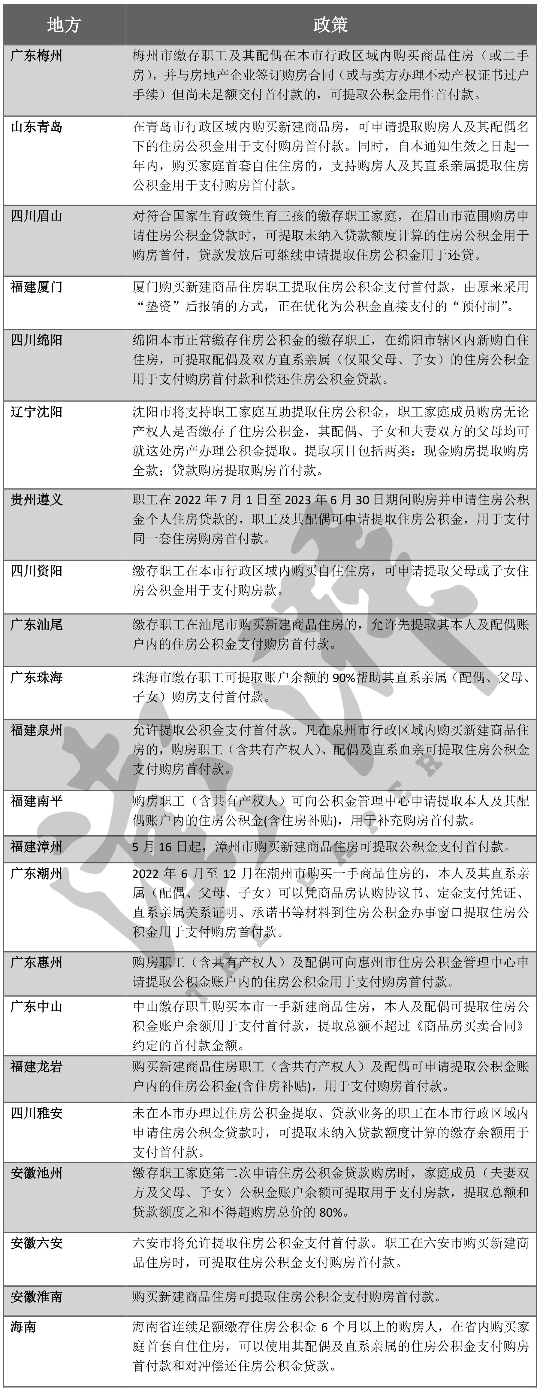
記者計思敏“住房公積金可用作首付款”正成爲各地樓市政策工具箱中的內容之一。據澎湃新聞不完全統計,截至目前,至少包括山東青島、廣東梅州、四川眉山、福建廈門、四川綿陽、遼寧瀋陽、貴州遵義、四川資陽、廣東汕尾、廣東珠海、福建泉州、福建南平、福建漳州、廣東潮州、廣東惠州、廣東中山、福建龍巖、四川...
記者龐靜濤10月26日,廣西壯族自治區北海市發佈《北海市住房公積金管理委員會關於調整住房公積金使用政策的通知》(以下簡稱“《通知》”)。《通知》顯示,停止執行同一套房繳存人辦理購買、建造、翻建、大修自住住房提取住房公積金或申請住房公積金貸款二選一的政策,恢復“可提可貸”。同時,對於繳存職工...
記者計思敏10月27日,深圳發佈2022年第四批次居住用地的掛牌出讓公告,第四批次共計出讓7宗居住用地,將於11月25日掛牌成交。7宗居住用地總用地面積約24.09公頃,總建築面積約101.21萬平方米(其中,初始建設公共住房總建築面積約42.56萬平方米),掛牌起始總地價約100.08...
近日,在海南省定安縣金嘉·房源居安居房項目工地上,運輸物料的卡車來回穿梭,工人們正在屋內忙着砌牆、切割鋼板。“項目主體結構已全部封頂,預計明年年底全部竣工交付,可爲定安縣提供870套安居房。”該安居房項目負責人劉鋒介紹。9月以來,海南省多個安居房項目集中開工。截至目前,今年海南各市縣開工建...
10月26日,中央公園文化藝術湖區,悅府戰略新品首映,祕谷公園&悅湖藝術中心,同步盛放。一場由國際服裝設計師主筆的森林大秀,一場沉浸式戶外叢林漫遊體驗,爲中央公園悅府湖山生活立序;高朋齊聚,共同見證十年中央公園的一次人居升級,抵達心中美好向往。中央公園文化藝術湖區美好生活劃時代引領當一個板塊...
近期,多家民營房企推進第二輪增信融資的消息備受市場關注。業內人士表示,中債信用增進投資股份有限公司(簡稱“中債增”)已獲得單一主體集中度監管豁免,可支持前期已獲得增信的民營房企持續發債需求,民營房企有望迎來第二輪增信融資。正推進第二輪增信融資8月以來,中債增已增信支持新城控股、美的置業、...
日前,北京第四批次商品住宅用地出讓公告正式發佈。除北京外,廈門、濟南、青島、重慶、武漢等城市明確進行第四批次集中供地。以無錫爲代表的部分地區,目前已經完成第四批次供地。多地推第四輪供地計劃10月25日,北京市規劃和自然資源委員會官方微信公衆號發文稱,北京發佈了2022年度第四批次商品住宅用地...
記者計思敏10月25日,澎湃新聞從湖北省恩施土家族苗族自治州住房和城鄉建設局官網獲悉,近日,恩施州住建局印發關於徵求《關於推動房地產業平穩健康發展的若干措施(徵求意見稿)》意見的公告。《徵求意見稿》提出落實稅收優惠政策,2022年10月1日至2023年12月31日期間,出售自有住房並在現住房出售後...
10月25日,據北京市規劃和自然資源委員會消息,北京第四批集中供地正式掛牌,此次土拍供應6宗土地,分佈於朝陽、石景山、通州、門頭溝,總面積約14.86萬平方米,總建面31.93萬平方米,起始價122.9億元,掛牌競價截止時間爲11月28日。朝陽區共推出3宗地塊。其中,北京市朝陽區平房鄉棚戶...
最近,東北城市鶴崗再次成爲年輕人關注的網絡焦點。作爲資源型城市,煤城鶴崗有過熱鬧與輝煌,也經歷了平靜與落寞。對土生土長的鶴崗人來說,這個過程是一首帶着鄉愁的“煤城輓歌”。但是,對一些生活奮鬥在大城市的年輕人而言,鶴崗卻意外成爲一個“圓夢之地”。“一萬多塊就能買一套房”,給不少從未踏足鶴崗...
本報記者王麗新10月25日,綠城房地產集團有限公司(以下簡稱“綠城”)發佈了2022年度第六期中期票據申購說明。申購說明中顯示,本期中期票據發行金額上限爲15億元,利率區間爲3.8%至4.8%。10月24日,中交地產、北京城建等多家企業發佈擬發行中期票據文件,規模從9億元至15億元不等。實際上...
記者龐靜濤10月24日,江蘇省無錫市第四批次集中供地收官,13宗涉宅用地均僅有一家報名企業參與競買,最終全部底價成交,共獲土地出讓金約163.78億元,總出讓面積76.22萬平方米,總建築面積150.87萬平方米。第三方機構中國指數研究院土地事業部負責人張凱表示,就無錫本批次地塊的成交看...
記者孫蔚10月20日,最新一期貸款市場報價利率(LPR)出爐。中國人民銀行授權全國銀行間同業拆借中心公佈,1年期LPR爲3.65%,5年期以上LPR爲4.3%,均與上月持平。光大銀行金融市場部宏觀研究員周茂華近日在接受《中國消費者報》記者採訪時表示,9月份的金融數據反映出國內助企紓困、穩增長...
記者李曉青10月25日,招商局蛇口工業區控股股份有限公司發佈2022年面向專業投資者公開發行公司債券(第三期)發行公告。根據公告顯示,招商蛇口已在2022年9月26日獲準發行面值不超過100億元的公司債券。本次債券採取分期發行的方式。招商蛇口本期債券發行規模爲不超過人民幣50億元(含),...
北京日報記者潘福達據央行消息,新一期LPR(貸款市場報價利率)報價出爐:10月一年期LPR爲3.65%,5年期以上LPR爲4.3%,均與上月持平。信貸政策調整後,10月全國多座城市房貸利率繼續下降,超十座城市首套房貸款利率跌破4%,北京、天津、武漢等多地的公積金利率也紛紛下調。最新一期LPR...