央廣網北京10月9日消息10月8日,東莞市住房公積金管理中心發佈《關於下調首套個人住房公積金貸款利率的通知》(以下簡稱《通知》)。《通知》顯示,根據《中國人民銀行決定下調首套個人住房公積金貸款利率》的決定要求,自2022年10月1日起,東莞下調首套個人住房公積金貸款利率:5年期以下(含5年)...
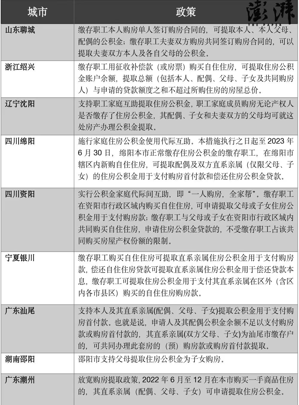
記者計思敏越來越多的城市出臺公積金新政,明確直系親屬可提取住房公積金助力購房者支付購房款或者償還房貸,實行“一人購房全家幫”。據澎湃新聞不完全統計,今年以來,至少包括湖南邵陽、廣東潮州、河北秦皇島、廣東珠海、江西贛州、河北滄州、安徽池州、雲南楚雄、河北唐山、湖北鹹寧、福建泉州、天津、安徽...
記者計思敏10月8日,根據中指監測數據,2022年國慶假期期間(10月1日-10月7日),21個重點監測城市新建商品住宅成交面積較去年國慶假期下降37.7%,部分城市在去年同期低基數下同比表現增長,但整體成交降幅仍較大,考慮到網籤數據具有一定滯後性,結合企業反饋及認購情況來看,部分城市黃...
揚子晚報訊(記者馬祚波)在今年以來的多輪樓市調控中,“團購房”成爲越來越多城市的新選擇。據不完全統計,江蘇連雲港、浙江杭州、吉林長春、廣東中山、遼寧瀋陽等數十個地方在今年下半年推出了相關團購方案。記者發現,有的城市是以團購套數來確定優惠幅度,以浙江桐廬爲例,當地的團購方案爲:在備案價打折...
盤活利用存量用地,推動首都高質量發展。記者從北京市規劃自然資源委獲悉,北京市《關於存量國有建設用地盤活利用的指導意見(試行)》近日發佈實施。《指導意見》創新提出8項支持政策,明確在重點功能區及現狀軌道站點周邊,鼓勵利用現狀建築改建保障性租賃住房。城市總體規劃實施以來,本市進入減量發展、高...
10月6日,山東濟寧微山縣發佈購房補貼政策,除實行不動產契稅補貼外,還實行特殊貢獻人員購房補貼和特殊人羣購房補貼。其中,對市級以上(含市級)人才工程支持的人員、勞模最高補貼5萬元,納入“以船爲家”漁民上岸縣級臺賬管理的漁民最高補貼1萬元,城市無房低保戶、低收入、特困家庭最高補貼3萬元。證券時報...
爲支持居民改善住房條件,財政部、國家稅務總局發佈《關於支持居民換購住房有關個人所得稅政策的公告》。根據該公告,在2022年10月1日至2023年12月31日期間,納稅人出售自有住房並在現住房出售後一年內,在同一城市重新購買住房的,可按規定申請退還其出售現住房已繳納的個人所得稅。就居民如何享受...
央行、銀保監會:階段性放寬部分城市首套房貸利率下限9月29日,央行及銀保監會發布關於階段性調整差別化住房信貸政策的通知,通知明確對2022年6-8月新建商品住宅銷售價格環比、同比均連續下降的城市,在2022年底前,階段性放寬首套住房商業性個人住房貸款利率下限,二套房按現行規定執行。符合條件...
記者左宇深圳樓市遲遲未能回暖,土地端也開始放慢步伐,減少供地以避免大面積流拍、底價成交現象出現。9月28日,深圳進行第三批集中供地,出讓7宗地塊,爲今年集中供地數量最少的一批,總出讓面積49.5萬平方米,合計起拍價117.97億元,均採用“三限雙競+搖號”的方式出讓。具體來看,7宗地塊分佈在寶安區...
記者吳典2009年,第一家魔方公寓在南京開業,這是魔方生活服務成長的起點。經過13年發展,截至今年6月末,公司已擁有76190套在營公寓,其中約64%位於北京、上海、深圳等一線城市。沉寂一段時間後,長租公寓市場再次迎來水花,這一次扔下石頭的是魔方生活服務。9月26日晚間,魔方生活服務披露招股書...
據澎湃新聞不完全統計,“十一”假期期間,數十城舉辦線上、線下形式的房地產交易會,通過發放住房補貼、消費補貼、減免不動產登記費、契稅補貼等優惠措施,鼓勵住房消費。億元購房補貼、百萬限時優惠今年的房產交易會(博覽會)不再侷限於展示和牽線搭橋的作用,部分城市的政府和房企推出專門針對展會的優惠和...
9月30日,中國人民銀行宣佈,決定自2022年10月1日起,下調首套個人住房公積金貸款利率0.15個百分點,5年以下(含5年)和5年以上利率分別調整爲2.6%和3.1%。第二套個人住房公積金貸款利率政策保持不變。有關專家表示,此次下調首套個人住房公積金貸款利率,有利於更好地配合住房相關的商...
各地樓市已經進入傳統“銀十”重要節點,房企也加快入市步伐。就在國慶黃金週來臨之際,數個樓市政策禮包的出現也在一定程度上提振了購房者的信心。折扣更大、花式更多據記者不完全統計,今年國慶黃金週期間,不少房企聯動全國各項目推出打折優惠,紛紛通過大幅度折扣、送大禮等方式吸引購房者。而在深圳市場,...
近期,深圳、上海、武漢等地相繼完成2022年第三輪集中供地出讓。房企拿地積極性有所提高,不少熱門地塊受到追捧。土地市場回暖9月28日,深圳今年第三輪集中供地完成出讓,6宗成交,1宗流拍,起拍價合計117.97億元,成交價合計106億元。深圳地鐵集團成爲最大買家,以60.38億元底價拿下坪山區三宗地...
據微信公衆號“微玉屏”10月3日消息,貴州省銅仁市玉屏侗族自治縣發佈《玉屏侗族自治縣促進房地產市場健康發展惠民十條措施》,《措施》自下發之日起實施,至2023年3月1日前有效,優惠政策可疊加享受。對購房人:補貼契稅、降首付、發購房補貼針對購房人,措施提出契稅補貼、購房補貼、公積金貸款等六項...